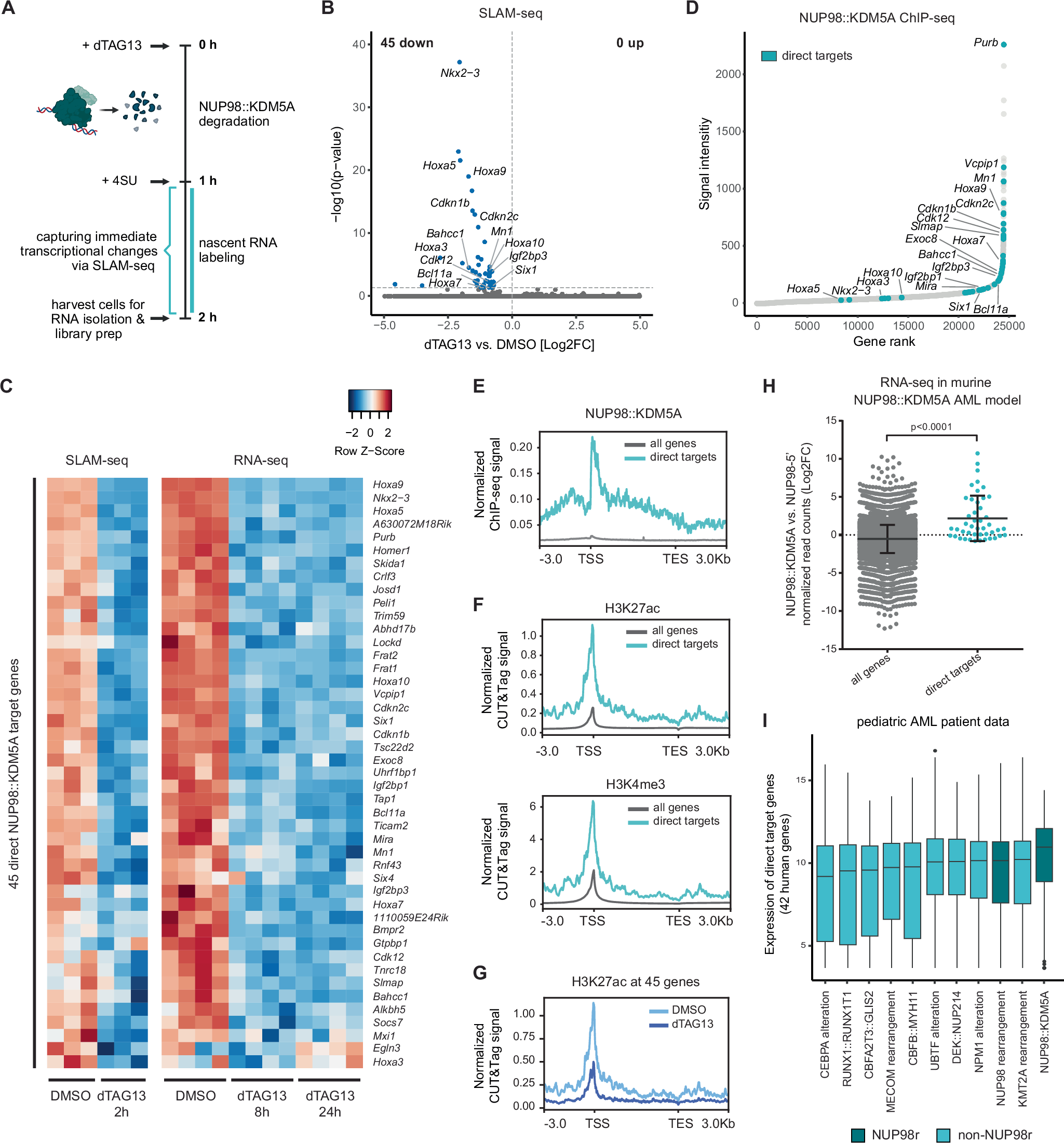
Fig. 4: Identification of direct transcriptional target genes of NUP98::KDM5A.

A Schematic representation of the experimental setup for nascent RNA-seq (SLAM-seq) (4SU, 4-thiouridine). B Volcano plot of SLAM-seq data in dTAG-NUP98::KDM5A cells showing log2FC and –log10(p-value) values after dTAG13 (35 nM, 2 h) vs. DMSO treatment (statistical analysis and p-value calculations were performed using DESeq2). C Heatmap showing gene expression changes of the 45 direct target genes 2 h (SLAM-seq), 8 h and 24 h (RNA-seq) after dTAG13 treatment compared to DMSO treatment. D Hockey stick plot of ChIP-seq data of NUP98::KDM5A chromatin binding. All genes were ranked according to their normalized read counts and 45 direct targets are highlighted in color. E HA-NUP98::KDM5A ChIP-seq data showing normalized read signal of the 45 direct target genes compared to all other genes. F H3K27ac and H3K4me3 CUT&Tag data from dTAG-NUP98::KDM5A cells showing normalized read signal of the 45 direct target genes compared to all other genes. G H3K27ac CUT&Tag data from dTAG-NUP98::KDM5A cells showing normalized read signal for the 45 direct target genes after 8 h dTAG13 treatment compared to DMSO. H RNA-seq data showing gene expression levels of the 45 direct targets compared to all other genes in murine NUP98::KDM5A AML cells compared to control cells expressing a NUP98 N-terminal fragment (all genes n = 18,899, direct targets n = 45, two-sided Mann–Whitney U test, p-value < 0.0001). Horizontal bars represent the mean, error bars +/− SD. I Expression of 42 human homologs of direct NUP98::KDM5A target genes in pediatric AML patients from the St. Jude Cloud data repository. Data are presented as boxplots where the center line represents the median, the bounds of the box indicate the first (25th percentile) and third (75th percentile) quartiles and the whiskers extend to 1.5 × inter-quartile range from the hinges. Data points beyond this range are shown as individual dots and represent outliers. Parts of the figure were created in BioRender. Grebien, F. (2025) https://BioRender.com/w52j392. Source data are provided as a Source Data file.