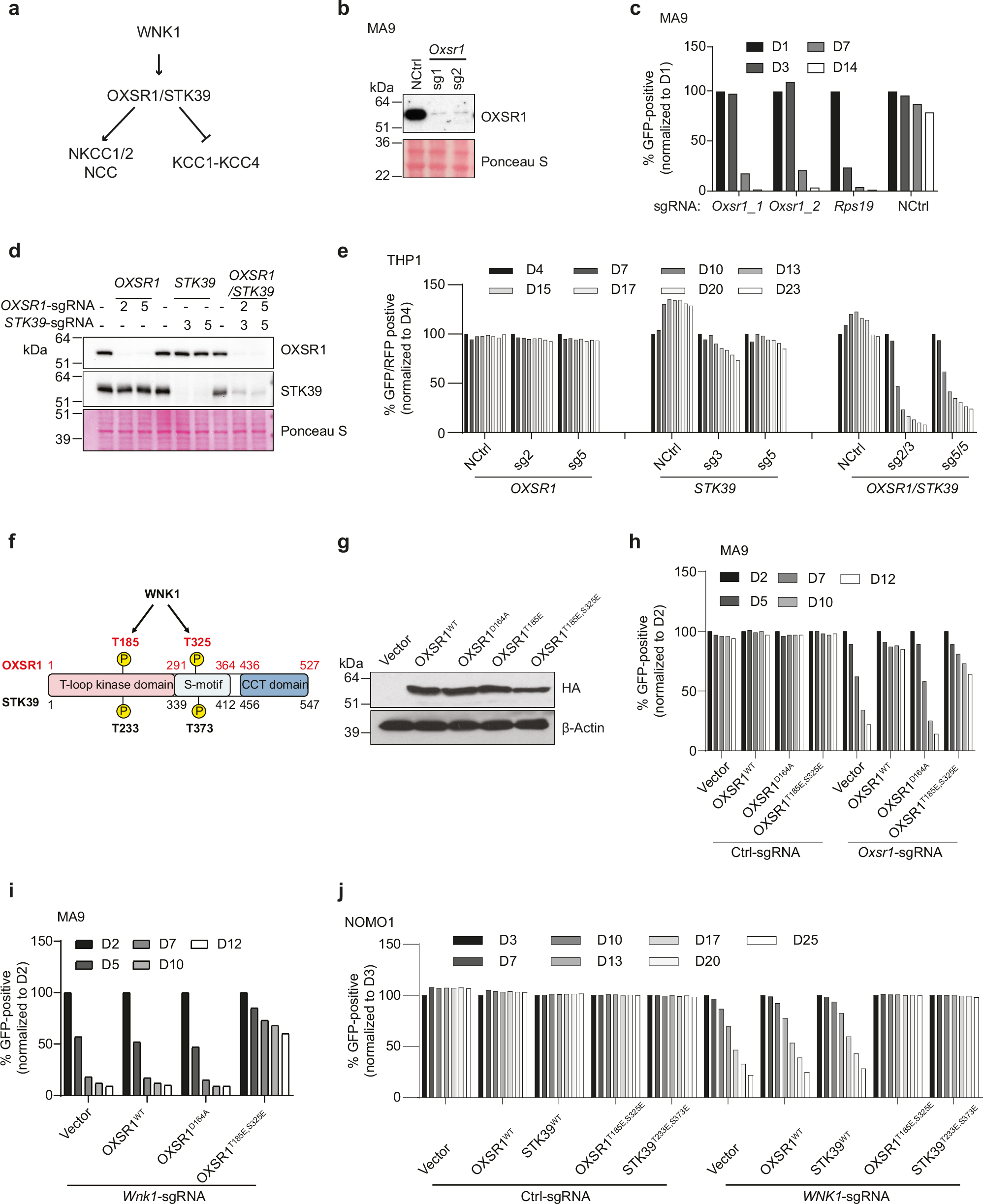
Fig. 2: The WNK1 dependency in AML is mediated through OXSR1/STK39.

a Schematic for the WNK1-OXSR1/STK39 pathway. b Immunoblot of OXSR1 in Cas9-expressing MA9 leukaemia cells that express either a non-targeting sgRNA or two independent sgRNAs targeting Oxsr1. Ponceau S staining was used as a loading control. Blots are from one representative experiment (n = 1). c Drop-out growth competition assays showing the relative percentage over time in days of the indicated sgRNA-positive (GFP positive) Cas9-expressing MA9 leukaemia cells. An sgRNA against an essential gene (Rps19) was used as a positive control and a non-targeting sgRNA (NCtrl) was used as a negative control. Data shown are from a single representative experiment (n = 1). d Immunoblot of OXSR1 and STK39 in Cas9-expressing human leukaemia cells containing the indicated sgRNAs targeting OXSR1 or STK39. The samples were derived from the same experiment, but different gels for OXSR1, another for STK39 were processed in parallel. Ponceau S staining was used as a loading control. Blots are from one representative experiment (n = 1). e Drop-out growth competition assays showing the relative percentage over time in days of the indicated sgRNA-positive (GFP for OXSR1 sgRNA and RFP for STK39 sgRNA) Cas9-expressing human THP1 AML cells. An sgRNA against an essential gene (RPS19) was used as a positive control and a non-targeting sgRNA (NCtrl) was used as a negative control. Data shown are from one representative experiment (n = 1). f Schematic for WNK1-mediated phosphorylation sites on OXSR1/STK39. g Immunoblot using an HA antibody showing the expression of HA-tagged OXSR1WT, OXSR1D164A, OXSR1185E and OXSR1T185E,S325E. Blots are from one representative experiment (n = 1). The samples were derived from the same experiment, but different gels for HA, another for β-Actin were processed in parallel. h Drop-out growth competition assays, depicting the relative percentage over time in days of the indicated sgRNA-positive (GFP positive) Cas9-expressing MA9 leukaemia cells that ectopically express OXSRWT,OXSR1D164A,OXSR1T185E,S325E. Data shown are from one representative experiment (n = 1). i Drop-out growth competition assays, depicting the relative percentage over time in days of the Wnk1 sgRNA-positive (GFP positive) Cas9-expressing MA9 leukaemia cells ectopically expressing OXSRWT, OXSR1D164A, or OXSR1T185E,S325E. Data shown are from one representative experiment (n = 1). j Drop-out growth competition assays, depicting the relative percentage over time in days of the WNK1 sgRNA-positive (GFP positive) Cas9-expressing human leukaemia cells that ectopically express OXSR1WT, STK39WT, OXSR1T185E,S325E or STK39T233E,S373E. Data shown are from one representative experiment (n = 1).