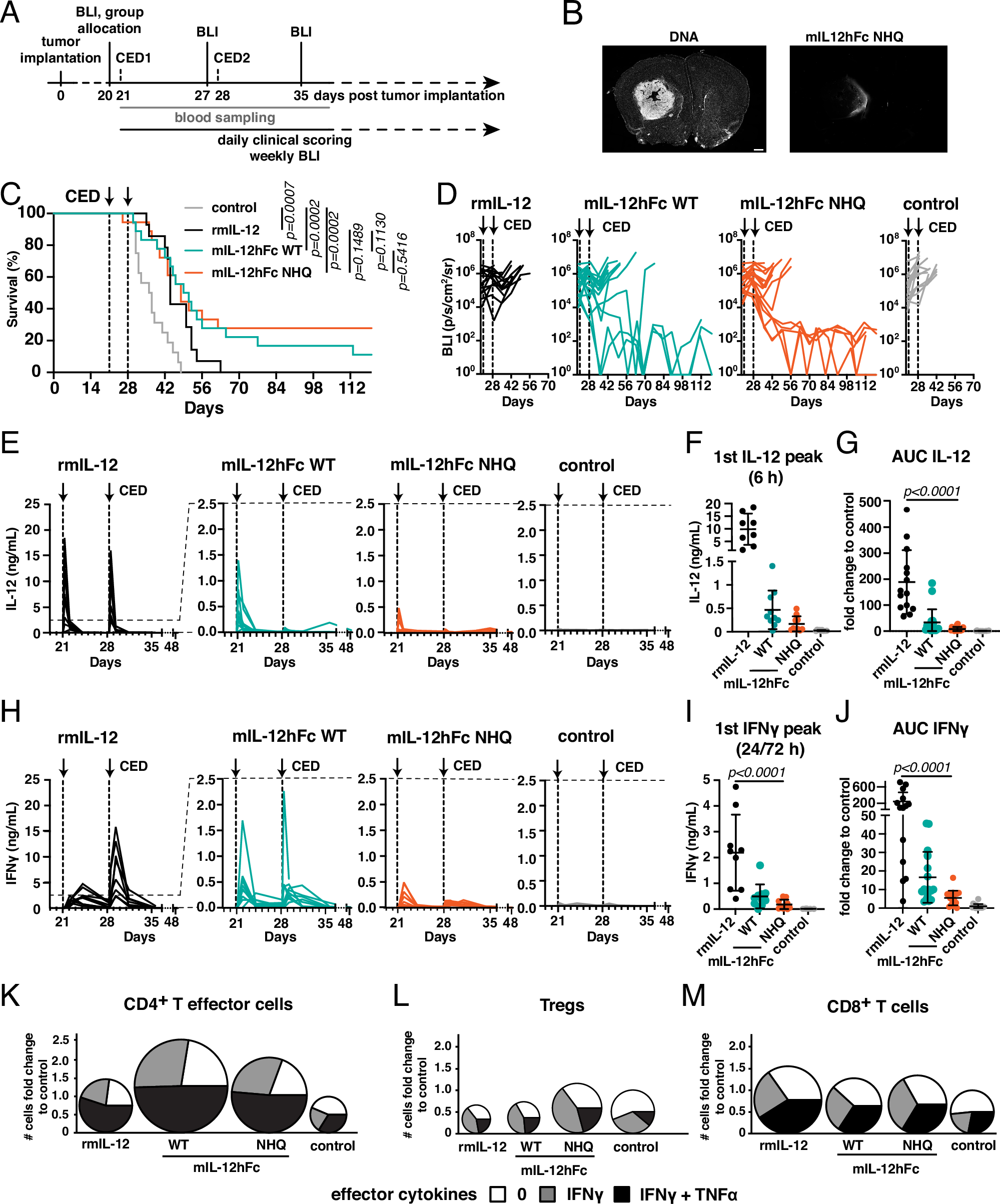
Fig. 3: Increased therapeutic index of IL-12Fc NHQ in murine GBM.

A GL-261:luc cells were injected into the right striatum of WT animals. At day 20, animals were allocated to treatment cohorts with comparable tumor load as assessed by in vivo bioluminescent imaging (BLI), and 1 µg of IL-12 variants was administered intratumoral (i.t.) via CED the next day. Blood samples were taken on day 21 before CED and 6 h after, then on day 22, 24, and 28 (before CED and 6 h after), as well as on days 29, 31, 35, and 49. B Representative frontal overview of a treated GL-261:luc tumor on day 21. Animals were sacrificed 5 min after i.t. administration of mIL-12hFc NHQ as described in A. Nuclear stain (left) and mIL-12hFc NHQ infusate (right). Scale bar = 0.5 mm. C Kaplan–Meyer curves of mice described in A. Log-rank (Mantel–Cox) test. Data pooled from three independent experiments. Control (gray): n = 16, rmIL-12 (black): n = 14, mIL-12hFc WT (green): n = 18, mIL-12hFc NHQ (orange): n = 18 animals. D BLI traces (average radiance) of individual animals described in A, treated with rmIL-12, mIL-12hFc WT, mIL-12hFc NHQ, or buffer control. Dashed vertical lines indicate CED. E–J Systemic cytokine levels of individual animals treated as described in A, C: IL-12 (E–G) and IFNγ (H–J) assessed by multiplex bead assay. E, H Plotted plasma concentration by days post-CED. Control: n = 16, rmIL-12: n = 14, mIL-12hFc WT: n = 18, mIL-12hFc NHQ: n = 18 animals. Data pooled from C, D. Dashed horizontal lines depict the change in the axis scale between the plots for rmIL-12 and other experimental cohorts. Peak values of plasma cytokine levels (F) IL-12 (6 h) and (I) IFNγ (24 h; 72 h for rmIL-12 group). Mean ± SD. Control: n = 10, mIL-12hFc WT: n = 10, mIL-12hFc NHQ: n = 10; rmIL-12: n = 8 animals. One-way ANOVA with Dunnett’s test mIL-12hFc NHQ to mIL-12hFc WT, rmIL-12, and control groups. Overall exposure (AUC) of G IL-12 or J IFNγ, expressed as fold change to control group. Mean ± SD. One-way ANOVA with Dunnett’s test mIL-12hFc NHQ to mIL-12hFc WT, rmIL-12, and control groups. Data pooled from two (E, F, H, I) or three (G, J) independent experiments from C. TNFα and IFNγ positive effector CD4+ T (K), Tregs (L), and CD8+ T cells (M) in the tumor-bearing hemisphere on day 28, as analyzed by flow cytometry. Diameters of charts correspond to the fold change in cell counts compared to the control group. Gating strategy depicted in Fig. S5A. Data pooled from two independent experiments. Source data are provided as a Source Data file.