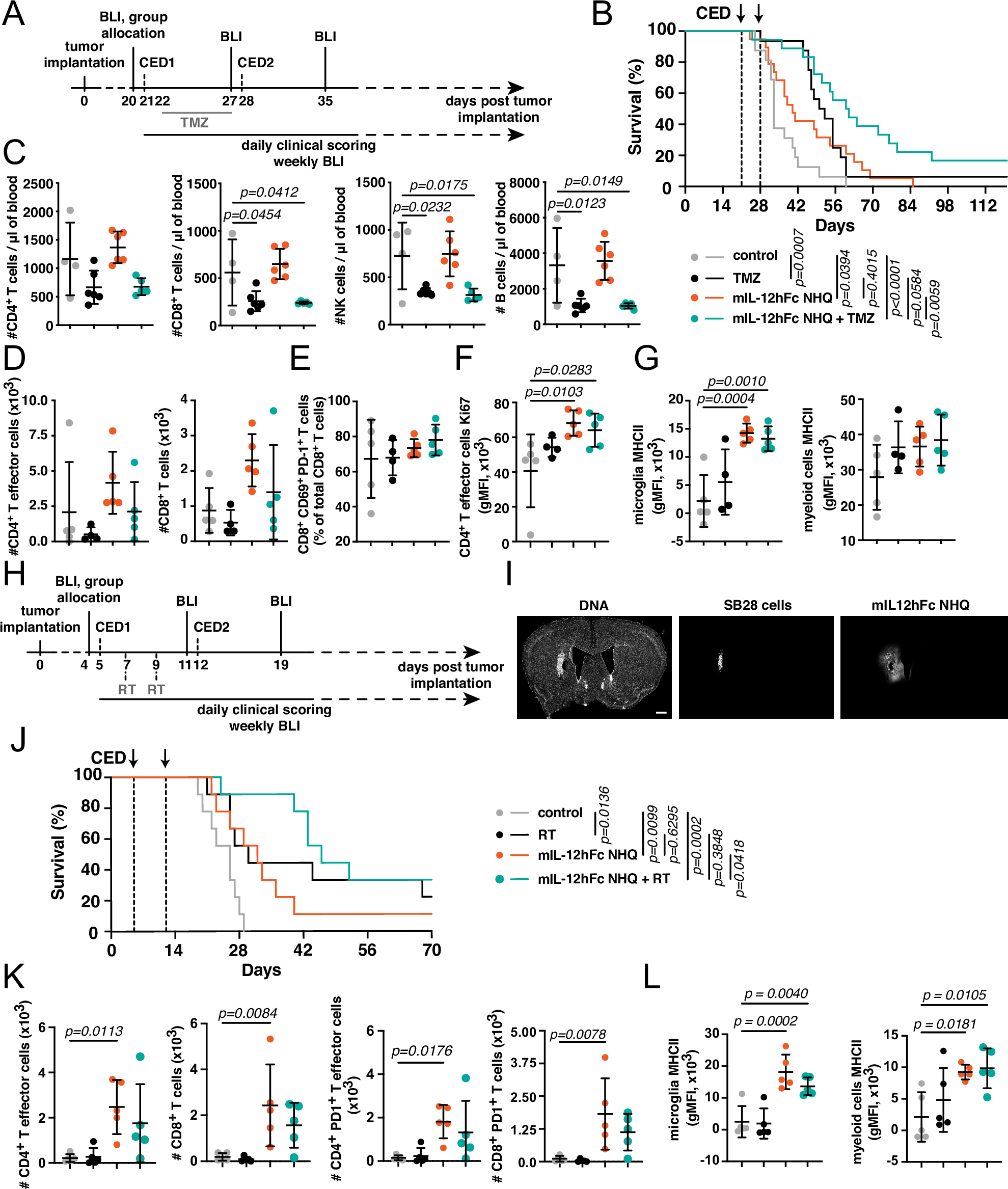
Fig. 5: FcRn-silenced IL-12Fc synergizes with chemotherapy and RT, even in models of aggressive treatment-resistant glioma.

A–G GL-261 brain tumor-bearing C57BL/6 mice were treated with mIL-12hFc NHQ as in Fig. 3 and with five daily doses of temozolomide (TMZ) between days 23 and 27, either alone or in combination. B Kaplan–Meyer curves for the experiment described in A treated with buffer control, TMZ, mIL-12hFc NHQ, or mIL-12hFc NHQ + TMZ. Log-rank (Mantel–Cox) test. Data pooled from three independent experiments. Control (gray): n = 16, TMZ (black): n = 16, mIL-12hFc NHQ (orange): n = 19, mIL-12hFc NHQ + TMZ (green): n = 18 animals. C–G: same legend as in B. C Flow cytometric quantification of blood CD4+ T cells, CD8+ T cells, NK cells, and B cells on day 28. Mean ± SD. One-way ANOVA with Dunnett’s test vs control. Representative data from one of the experiments contributing to B. D–F Tumor-infiltrating lymphocytes (TILs), analyzed by flow cytometry at day 32, 4 days after the second CED. Gating strategy depicted in Fig. S7B. One-way ANOVA with Dunnett’s test to the control group. Mean ± SD. D Total number of CD4+ T effector cells and CD8+ T cells, as well as E percentage of CD69+ PD-1+ among total CD8+ T cells, F gMFI of Ki67 on CD4+ T effector cells, G gMFI of MHCII on microglia and myeloid infiltrates. H–L SB28 cells were injected into the right striatum of WT animals. On day 4, animals were allocated to treatment cohorts with comparable tumor load as assessed by BLI, and 1 µg of mIL-12hFc NHQ was administered intratumorally by CED. Mice received two doses of 10 Gy radiation (RT) targeted to the tumor location on day 7 and day 9. I Frontal overview over treated SB28 tumor (day 5 post-inoculation), 5 min after i.t. administration of mIL-12hFc NHQ via CED. Nuclear stain (left), SB28 tumor (middle), and mIL-12hFc NHQ shown (right). Scale bar: 0.5 mm. J Kaplan–Meyer curves of cohorts described in H treated with buffer control, RT, mIL-12hFc NHQ, or mIL-12hFc NHQ + RT. Log-rank (Mantel–Cox) test compared to controls. Data pooled from three independent experiments. Control (gray): n = 9, RT (black): n = 9, mIL-12hFc NHQ (orange): n = 9, mIL-12hFc NHQ + RT (green): n = 9 animals. K, L TILs were analyzed by flow cytometry at day 16, 4 days after the second CED. One-way ANOVA with Dunnett’s test vs control. Gating as shown in Fig. S9C. Same legend as in (J). Total number of K CD4+ T effector cells, CD8+ T cells, CD4+ PD-1+ and CD8+ PD-1+ T cells as well as L gMFI of MHCII on microglia and myeloid infiltrates in the tumor-bearing hemisphere. Mean ± SD. Source data are provided as a Source Data file.