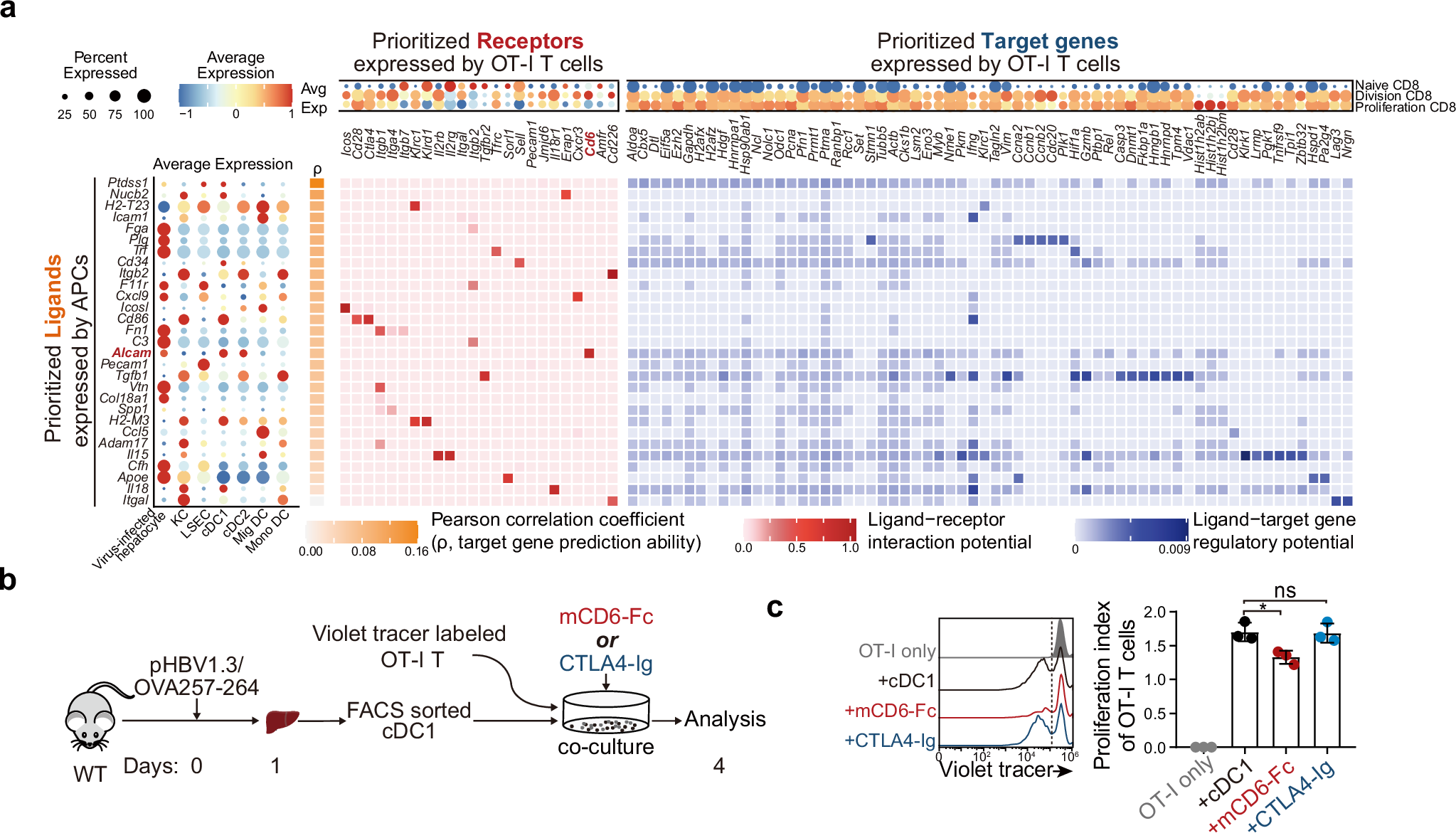
Fig. 8: Deciphering the cellular crosstalk landscape associated with CD8+ T cell priming.

a Ligand activities (left, brown), potential receptors (middle, red), and predicted target genes (right, blue) identified by NicheNet analysis based on single-cell transcriptome data described in Supplementary Fig. 3a. Dot plots showing the average expression levels of ligands, receptors, and target genes are also presented. b Schematic showing the cell co-culture strategy. c Representative Violet tracer dilution and proliferation index of OT-I T cells after 3 days of culture alone or co-culture with liver-sorted cDC1s from WT mice hydrodynamically injected with pHBV1.3/OVA257-264 for 24 hours, in the presence of indicated proteins (n = 3 biologically independent replicates). Three independent experiments were performed. Statistical significance was calculated using one-way ANOVA with Tukey’s multiple comparisons test for c. Error bars represent mean ± SD, with significance levels indicated as: *p < 0.05. Source data and exact p-values are available in the Source Data file.