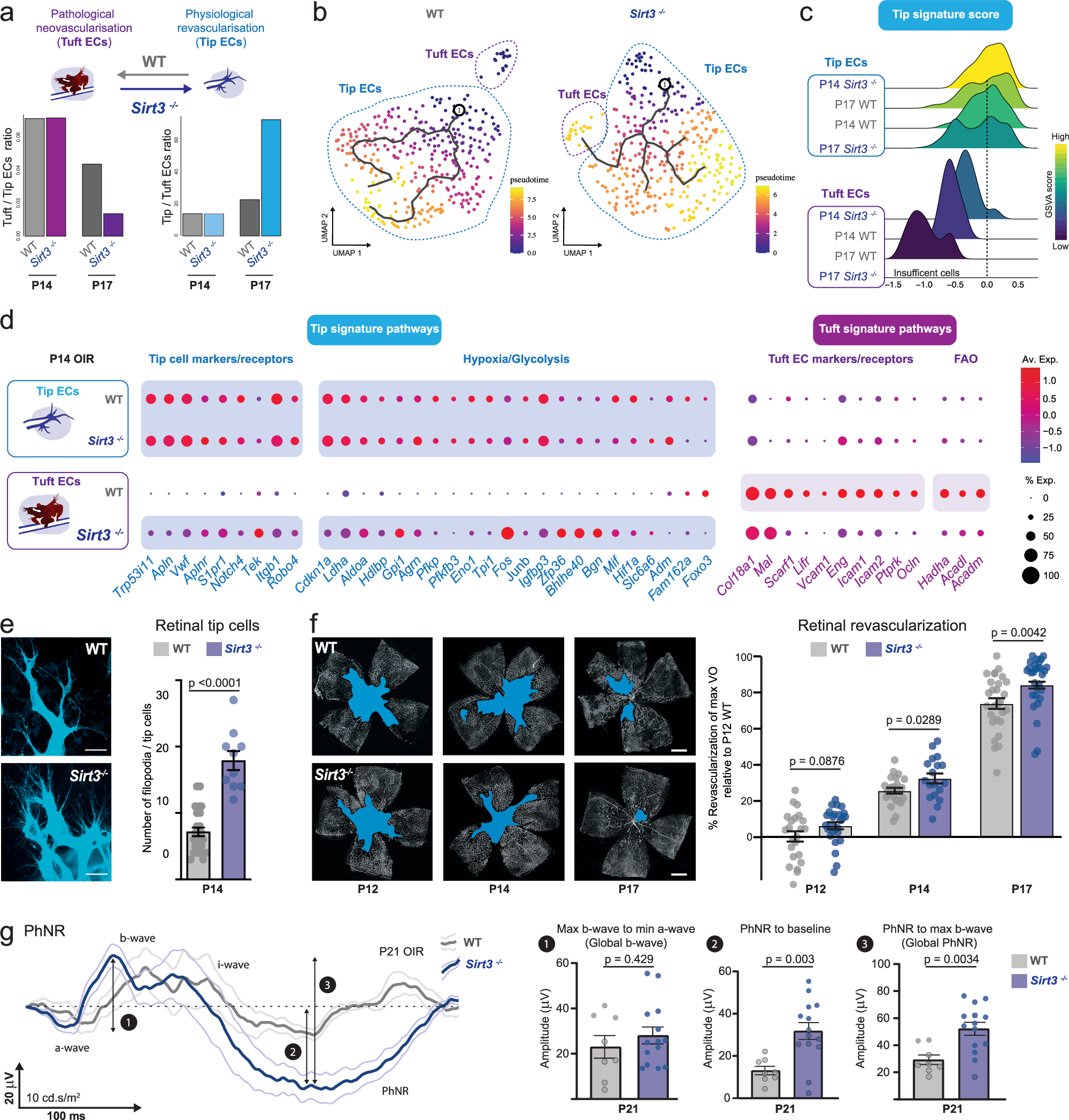
Fig. 6: Sirt3 deletion reprograms early neovascular tufts for regenerative angiogenesis.

a Bar plot representing the ratio of tip to tuft ECs (left) and inversely (right) during the neovascularisation period (P14-P17) in WT and Sirt3−/− OIR retinas. b UMAP of single-cell RNAseq from WT and Sirt3−/− neovascular cells (tip cells and tuft ECs) during the neovascularisation phase (P14-P17), showing the connectivity between cells through a trajectory analysis performed with Monocle 3. c Ridge plot of Tip and Tuft ECs from OIR WT and Sirt3−/− retinas at P14 and P17 representing the normalized GSVA score for the Physiological angiogenesis gene set as previously defined from the Tip cell vs Tuft ECs signature (Fig. 3h). d Dot plot of gene expression in tip and tuft ECs from P14 OIR WT and Sirt3−/− retinas for Tip and Tuft ECs-related pathways as previously defined from the tip cell vs tuft ECs signature (Fig. 3g). e Representative images of tip cells forming motile filopodia in WT OIR and Sirt3−/− OIR retinas at P14; staining with lectin. Quantification of the average number (±SEM) of filopodia per tip cells in WT (n = 25 tip cells) and Sirt3−/− (n = 10 tip cells) retinas exposed to OIR. Scale: 10 μm. f Lectin-stained retinal flat-mount of WT and Sirt3−/− mice exposed to the OIR model. The VO areas (blue) are calculated relative to the total retinal area. Scale: 500 μm. Bar graphs show the average percentage (±SEM) of retinal revascularization of max VO relative to P12 WT. We compared Sirt3−/− (P12 n = 26 retinas, P14 n = 18 retinas, P17 n = 30 retinas) to WT (P12 n = 26 retinas, P14 n = 24 retinas, P17 n = 28 retinas) retinas at each timepoints. g Graph of PhNR at 10 cd.s/m2 from P21 OIR WT (n = 8) and Sirt3−/− (n = 14) retinas. Bar graphs show the average amplitudes (±SEM) in WT and Sirt3−/− for global b-wave, PhNR to baseline and global PhNR. Statistical significance was determined using two-tailed Student’s t-tests (e–g).