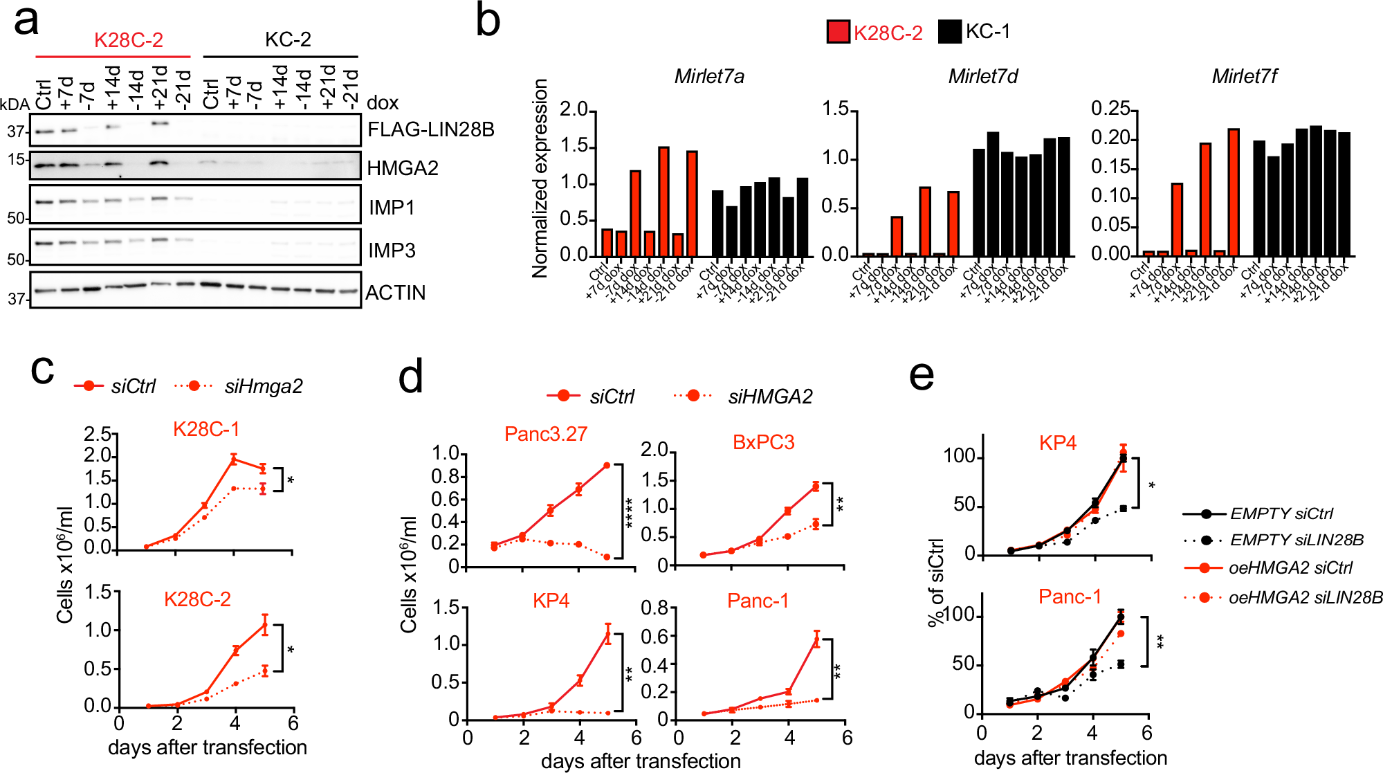
Fig. 2: HMGA2 regulates tumor growth in vitro and in vivo downstream of LIN28B.
From: HMGA2 and protein leucine methylation drive pancreatic cancer lineage plasticity

a–b, Expression of FLAG-LIN28B, HMGA2, IMP1, IMP3, and ACTIN by Western Blot (WB) (a) and let-7a/d/f miRNAs by qRT-PCR (b) in K28C and KC murine PDAC cell lines with and without doxycycline treatment for 7, 14, and 21 days. Data are displayed as means of technical duplicates. c–d, Growth curves of murine (c) or human basal (d) PDAC cell lines transfected with siRNA against HMGA2 or a non-targeting control. Data are displayed as means ± s.e.m (n = 3 biologically independent experiments); asterisks, P values after unpaired, two-tailed t test. *P = 0.0453 siHmga2 vs siCtrl, K28C-1; *P = 0.0161 siHmga2 vs siCtrl, K28C-2; ****P < 0.0001 siHMGA2 vs siCtrl, Panc3.27; **P = 0.0014 siHMGA2 vs siCtrl, KP4; **P = 0.0048 siHMGA2 vs siCtrl, BxPC3; **P = 0.0020 siHMGA2 vs siCtrl, Panc-1. e Growth curves of human basal PDAC cell lines engineered to overexpress HMGA2 or empty vector upon doxycycline treatment. Cells were transfected with siRNA against LIN28B or a non-targeting control. Data are displayed as means ± s.e.m (n = 3 biologically independent experiments); asterisks, P values after unpaired, two-tailed t test. *P = 0.0150 day 5 EMPTY+siCtrl vs EMPTY+siLIN28B, KP4; **P = 0.0041 day 5 EMPTY+siCtrl vs EMPTY+siLIN28B, Panc-1; ns, non-significant. Source data are provided as a Source Data file.