Fig. 4: High expression of HMGA2 leads to dramatic changes in protein synthesis.
From: HMGA2 and protein leucine methylation drive pancreatic cancer lineage plasticity

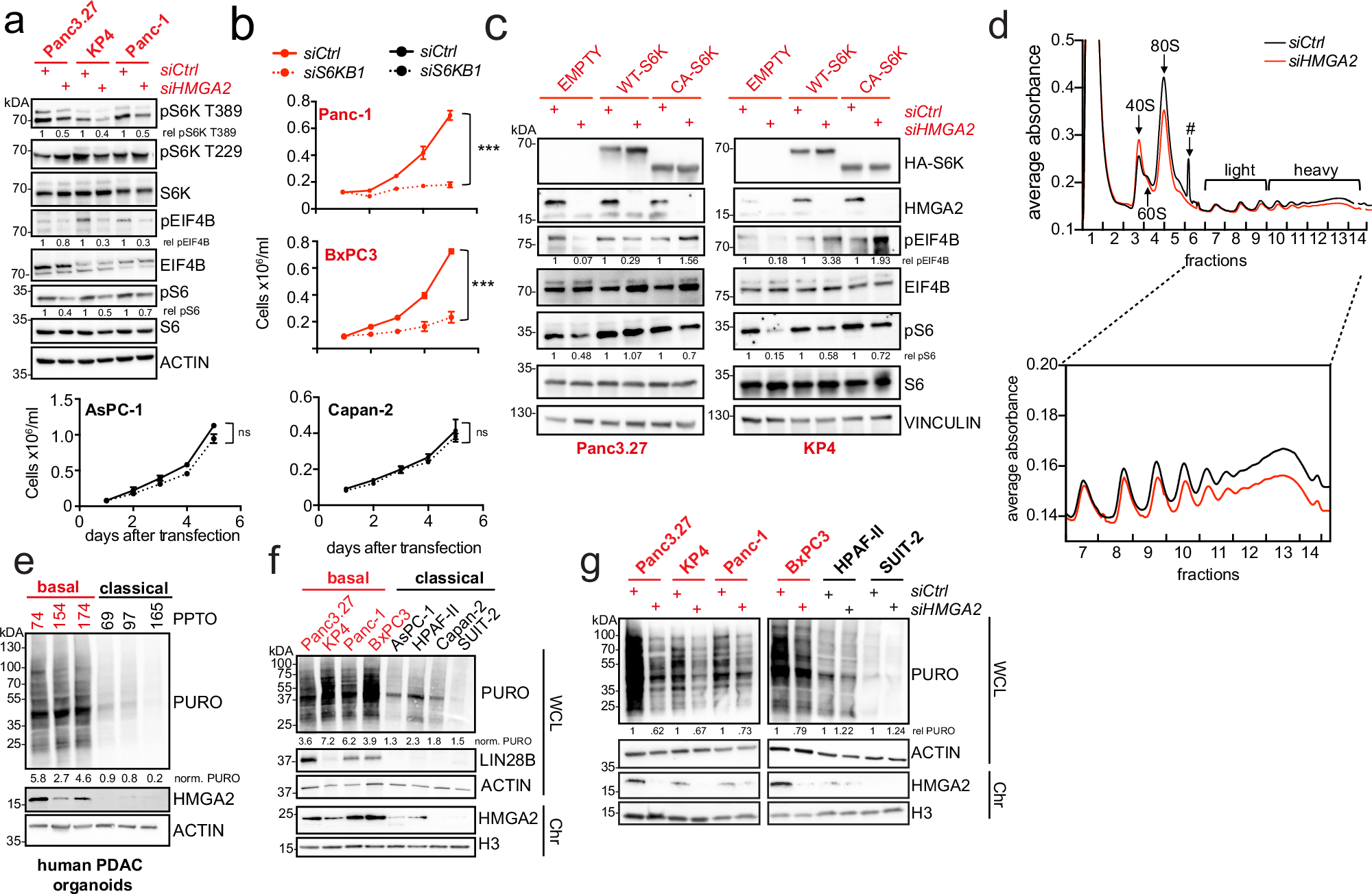
a WB for pS6K T389 and pS6K T229, S6K, pEIF4B S422, EIF4B, pS6 S235/S236, S6, and ACTIN in basal PDAC cell lines transfected with an siRNA against a non-targeting control or HMGA2. b Growth curves of two basal and two classical PDAC cell lines transfected with siRNA against S6KB1 or a non-targeting control. Data are displayed as means ± s.e.m (n = 3 biologically independent experiments); asterisks, P values after unpaired, two-tailed t test.***P = 0.0002 siS6KB1 vs siCtrl, Panc-1; ***P = 0.0004 siS6KB1 vs siCtrl, BxPC3; ns, non-significant. c WB for HA-S6K, HMGA2, pS6K T389, S6K, pEIF4B S422, EIF4B, pS6 S235/S236, S6, and VINCULIN in human basal PDAC cell lines engineered to overexpress an empty control, HA-tagged wildtype S6K (WT-S6K) or a constitutivly active S6K (CA-S6K) upon doxycycline treatment. Cells were transfected with siRNA against HMGA2 or a non-targeting control. d Full polysome profiling traces for KP4 cell line transfected with siRNA against HMGA2 or a non-targeting control from triplicate experiments. The experiment has been repeated twice with similar results. Arrows: 40S, 60S, and 80S peaks; #: DNA contamination; light and heavy polysome fractions. e WB for puromycin incorporation, HMGA2, and ACTIN in three basal and three classical human PDAC organoids. f WB for puromycin incorporation, LIN28B, ACTIN, HMGA2, and H3 in basal and classical PDAC lines. WCL, whole cell lysates; Chr, chromatin. g WB for puromycin incorporation, ACTIN, HMGA2, and H3 in four basal and two classical PDAC lines transfected with siRNA targeting HMGA2 or a non-targeting control. WCL, whole cell lysates; Chr, chromatin. Source data are provided as a Source Data file.