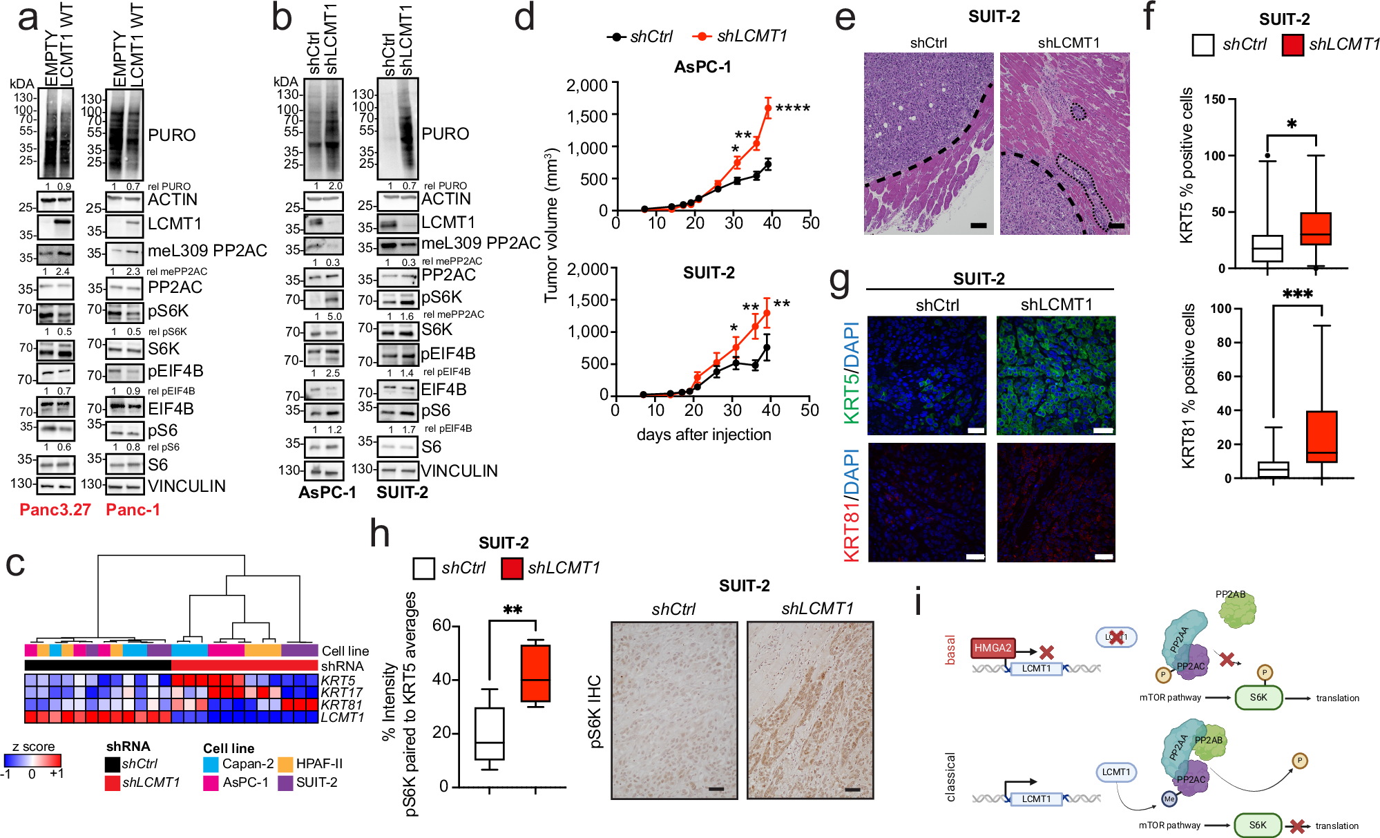
Fig. 7: Loss of LCMT1 recapitulates phenotype of HMGA2high PDAC.
From: HMGA2 and protein leucine methylation drive pancreatic cancer lineage plasticity

a WB of puromycin incorporation, ACTIN, LCMT1, meL309 PP2AC, total PP2AC, pS6K T389, S6K, pEIF4B, EIF4B, pS6, S6, and VINCULIN in two basal cell lines stably transduced with LCMT1 WT or a control vector. b WB of puromycin incorporation, ACTIN, LCMT1, meL309 PP2AC, total PP2AC, pS6K T389, S6K, pEIF4B S422, EIF4B, pS6 S235/S236, S6, and VINCULIN in two classical cell lines stably transduced with shRNA targeting LCMT1 or a non-targeting control. c Hierarchical clustering and gene expression analysis using qRT-PCR for KRT5, KRT17, KRT81, and LCMT1 in four classical PDAC cell lines stably transduced with shRNA targeting LCMT1 or a non-targeting control. d Engineered AsPC-1 and SUIT-2 cells stably expressing shRNA scrambled (black) or shRNA against LCMT1 (red) were injected subcutaneously into flanks of NSG mice. Data are represented as mean ± SEM. N(AsPC-1) = 10 and n(SUIT-2) = 8; asterisks, P values after unpaired, two-tailed t test, *P = 0.0187 shLCMT1 vs shCtrl, day 31 AsPC-1; **P = 0.0017 shLCMT1 vs shCtrl, day 36 AsPC-1; ****P < 0.0001 shLCMT1 vs shCtrl, day 39 AsPC-1; *P = 0.0364 shLCMT1 vs shCtrl, day 31 SUIT-2; **P = 0.0038 shLCMT1 vs shCtrl, day 36 SUIT-2; **P = 0.0014 shLCMT1 vs shCtrl, day SUIT-2. e Representative H&E images of the invasive phenotype of shLCMT1 cell lines. Dashed line represents tumor border, dotted line indicates tumor cells invading into muscle. Scale bar = 100 µm. f–g, Quantification of area signal of the indicated antibodies (f) and immunofluorescence for DAPI, KRT5, and KRT81 (g) in engineered SUIT2 xenografts. Cells overexpress shControl or shLCMT1. Box plots represent median, interquartile range and 5th to 95th percentile of n(KRT5 shCtrl) = 24, n(KRT5 shLCMT1) = 27, n(KRT81 shCtrl) = 27 and n(KRT81 shLCMT1) = 26 different areas in seven mice; asterisks, P values after unpaired, two-tailed t test. *P = 0.0270 shCtrl vs shLCMT1 KRT5; ***P = 0.0007 shCtrl vs shLCMT1 KRT81. h left: Quantification of pS6K T389 in KRT5-positive subcutaneous tumors from Fig. 7d–g. Box plots represent median, interquartile range and 5–95th percentile of n = 7 mice; asterisks, P values after unpaired, two-tailed t test. **P = 0.0020 shLCMT1 vs shCtrl SUIT-2. Right: Representative images of pS6K T389 IHC of the indicated xenografts. Scale bar = 50 µm. i, Model of proposed mechanism by which HMGA2 controls translation levels via suppression of LCMT1 and deactivation of PP2A. Created in BioRender. Yamamoto, N. (2025) https://BioRender.com/s26w133. Source data are provided as a Source Data file.