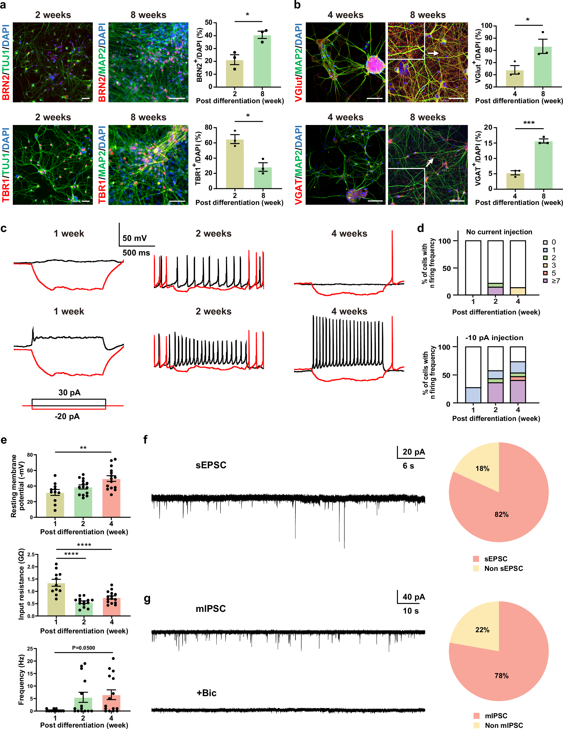
Fig. 2: Generation of balanced cortical subtypes and functional E-I networks.

a Expression and quantification of markers of superficial (BRN2) and deep (TBR1) cortical-layer neurons at 2 and 8 weeks of neuronal differentiation. Colors are indicated in images. Data are means ± SEM (n = 3 samples in each group). *P = 0.0156 for BRN2 and *P = 0.0107 for TBR1, two-tailed unpaired t-tests. Scale bar, 50 μm. b Expression and quantification of markers of excitatory (VGLUT) and inhibitory (VGAT) neurons at 4 and 8 weeks of neuronal differentiation. The zoomed-in view shows detailed fluorescence signal information. Colors are indicated in images. Data are means ± SEM (n = 3 samples in each group). *P = 0.047, ***P = 0.0004, two-tailed unpaired t-tests. Scale bar, 50 μm. c Action potential firing traces at 1, 2, and 4 weeks of neuronal differentiation without current injection and with −10 pA step current injection (down). d Quantification of percentage of cells with indicated firing frequencies at 1, 2, and 4 weeks of neuronal differentiation without current injection and with −10 pA step current injection (down). n = 11, 14, and 15 cells from three batches of independent cell cultures at 1, 2, and 4 weeks of neuronal differentiation. e Quantification of single-cell electrophysiological properties at 1, 2, and 4 weeks of neuronal differentiation. Solid dots denote individual cells. n = 11, 14, and 15 cells from three batches of independent cell cultures at 1, 2, and 4 weeks of neuronal differentiation. Data are means ± SEM. **P = 0.0022, ****P < 0.0001, one-way ANOVA followed by Tukey’s post hoc test. f Left: Representative traces of spontaneous excitatory current (sEPSC) in cultured human cortical neurons. Right: Summary pie chart of proportion of cells receiving sEPSCs (n = 11 cells from three samples) at 2 weeks of neuronal differentiation. g Left: Representative traces of miniature inhibitory postsynaptic current (mIPSC) in cultured human cortical neurons. By selectively blocking GABA receptors, bicuculine (10 μM) blocks mIPSCs, indicating inhibitory synaptic currents. Right: Summary pie chart of proportion of cells receiving mIPSCs (n = 9 cells from three samples) at 4 weeks of neuronal differentiation. Source data are provided as a Source Data file.