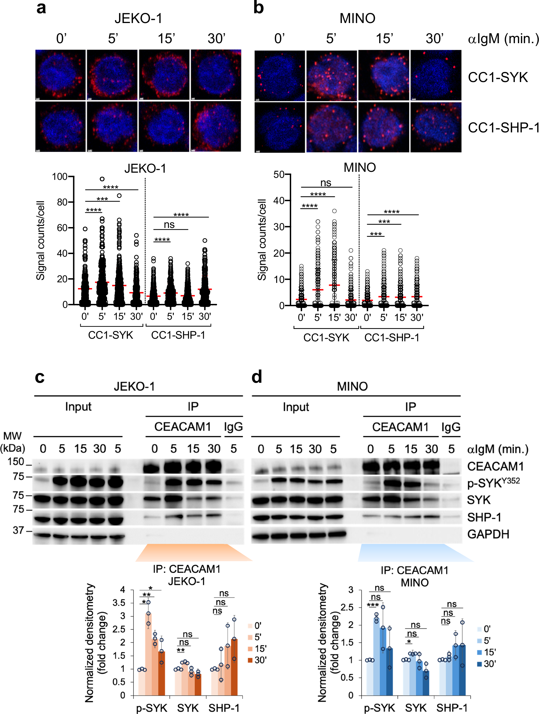
Fig. 5: CEACAM1 interactions with BCR signaling components.
From: CEACAM1 as a mediator of B-cell receptor signaling in mantle cell lymphoma

a, b Top panels, Proximity ligation assay (PLA) showing interactions (visualized as red dots using Airyscan FAST 2D confocal microscope and a 40x/1.2NA water objective) between CEACAM1 (CC1) and the indicated proteins in JEKO-1 and MINO cells stimulated with 2 μg/ml of anti-IgM antibody for the indicated times. Bottom panels, Quantification of PLA signals shown in the top panels for ~200 cells on average from three independent experiments using QuPath 0.3.2 software. ****P < 0.0001, ***P < 0.001 by a two-tailed unpaired t-test. ns not significant. c, d Immunoprecipitation analysis of CEACAM1 interactions. Top panels, JEKO-1 or MINO cells were stimulated with 2 μg/ml of anti-IgM antibody for the indicated times, and CEACAM1 was immunoprecipitated with a CEACAM1-specific antibody or IgG control antibodies, followed by immunoblotting with the indicated antibodies. One percent of the total lysates was used as an input control. Bottom panels, Quantification of indicated co-IP signals shown in the top panels. Bar graphs show the means and individual densitometric values from three independent experiments for each timepoint normalized to the CEACAM1 pull-down signals. Error bars, SD. ***P < 0.001, **P < 0.01, *P < 0.05 by a two-sided unpaired t-test. ns not significant. Source data are provided as a Source Data file.