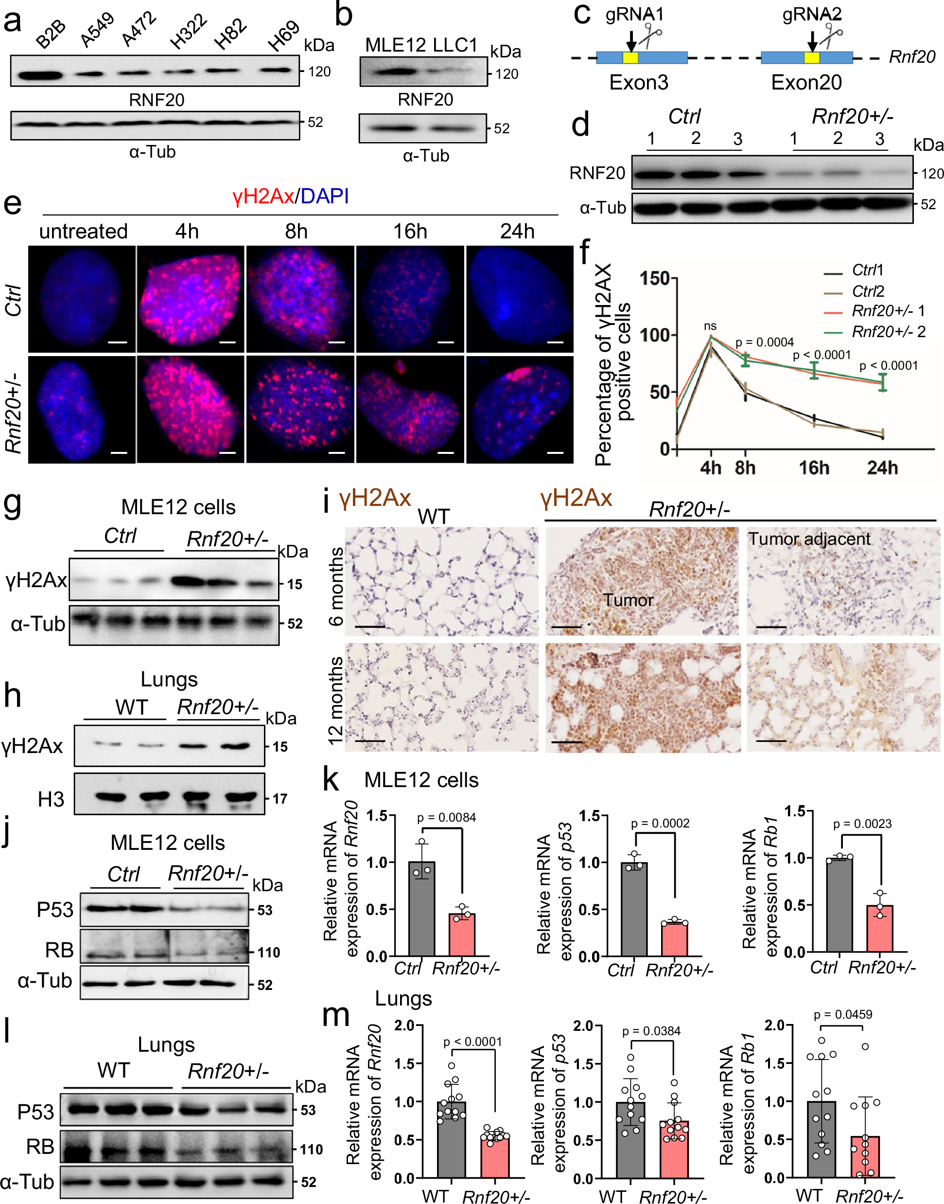
Fig. 2: Rnf20 haploinsufficiency results in pronounced defects in DNA repair and decrease in p53 and RB levels.
From: RNF20 links the DNA damage response and metabolic rewiring in lung cancer through HIF1α

a Western blot analysis of total cell lysates of human bronchial epithelium B2B (BEAS-2B), A549, A427 and H322 adenocarcinoma as well as human H82 and H69 small-cell lung cancer cells. α-Tubulin served as a loading control. b Western blot analysis of total cell lysates of mouse lung epithelial (MLE12) cells and mouse Lewis lung carcinoma (LLC1) with RNF20 antibody. c Schematic representation of the strategy used to generate Rnf20 + /- MLE12 cells. The scissors icon is created in BioRender67. d Western blot analysis of total cell lysates of control (Rnf20 + /+) and Rnf20 + /- MLE12 cells. e Costaining for γH2AX (red) and DAPI (blue) of wild-type and Rnf20 + /- MLE12 cells at the indicated time points after treatment with 0.5 mM H2O2. Scale bar, 4 µm. f Kinetics of γH2AX foci from (e, n = 3). g, h Western blot analysis for γH2AX of total cell lysates of control and Rnf20 + /- MLE12 cells (g) and isolated lungs from control wild-type littermates and Rnf20 + /- mice (h). i Immunohistochemical staining of wild-type and Rnf20 + /- mice at 6 months and 1 year of age with γH2AX. Scale bar, 200 µm. j, l Western blot analyses for P53, RB1 and α-Tubulin of total cell lysates of control and Rnf20 + /- MLE12 cells (j), or wild-type and Rnf20 + /- lungs (l). k, m Quantitative PCR (qPCR) analysis of Rnf20, p53 (Trp53) and Rb1 expression in control and Rnf20 + /- MLE12 cells (k, n = 3), or wild-type (n = 12) and Rnf20 + /- (n = 12) lungs (m). Statistical analysis between two groups (f, k, m) was performed using an unpaired two-tailed Student’s t-test. Data are shown as mean ± SEM. ‘n’ indicates biological replicates.