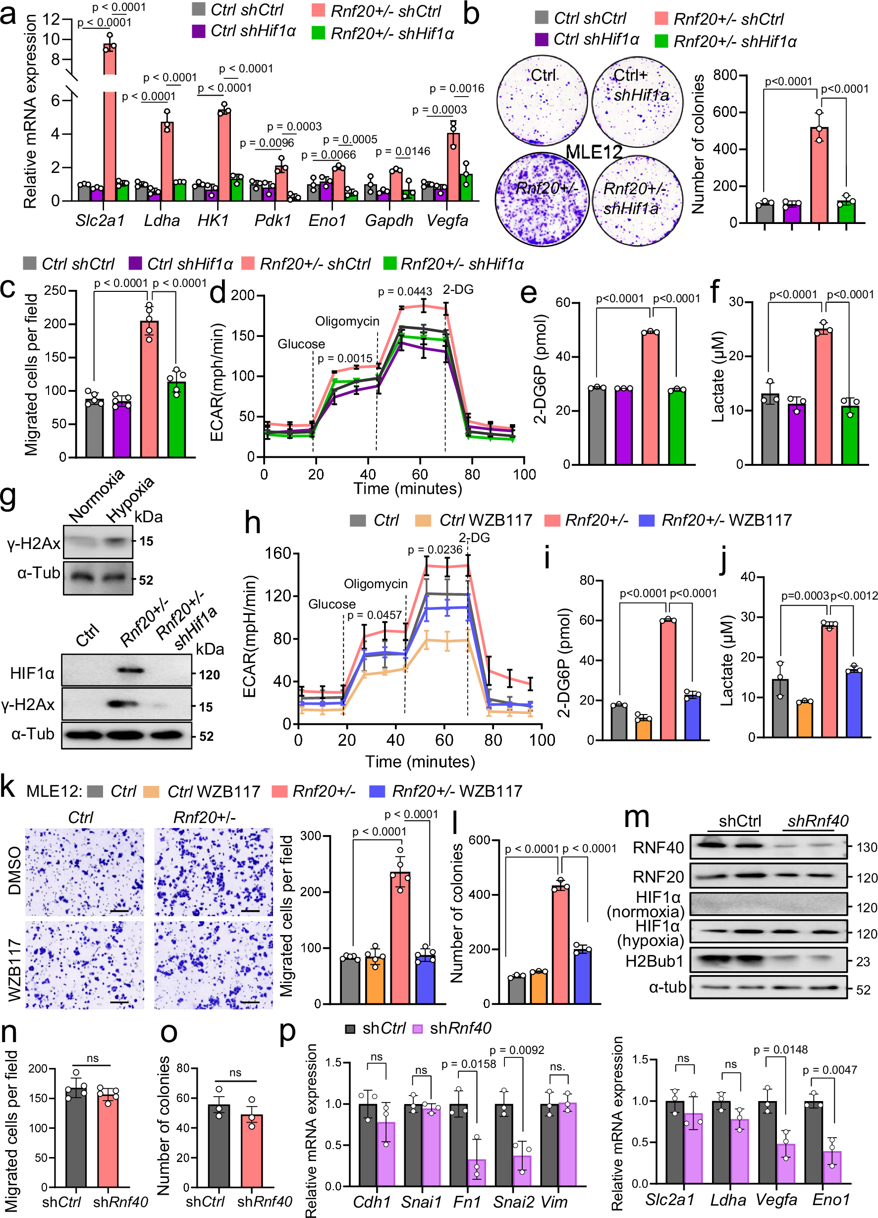
Fig. 5: HIF1α activation upon Rnf20 loss results in metabolic rewiring, DNA damage, and increased cell growth and migration.
From: RNF20 links the DNA damage response and metabolic rewiring in lung cancer through HIF1α

a qPCR analysis of genes involved in glycolysis and hypoxic response in control and Rnf20 + /- MLE12 cells, stably expressing either control shRNA or shRNA against Hif1a (n = 3). b Clonogenic assay (left) and quantification of the number of colonies (right, n = 3). c Quantification of the number of migrated cells per field in a Boyden chamber migration assay (n = 5). d–f ECAR (d), 2-DG uptake (e) and concentration of lactate in the supernatant (f) of control and Rnf20 + /- MLE12 cells stably expressing control shRNA or shRNA against Hif1a (n = 3). g Western blot analysis for HIF1α and γH2AX in total cell lysates of MLE12 cells under normoxic or hypoxic conditions (1%O2) (top) and control, Rnf20 + /- or Hif1a-knockdown Rnf20 + /- MLE12 cells in normoxic conditions (bottom). h–j ECAR (h), 2-DG uptake (i), and concentration of lactate in the supernatant (j) of control and Rnf20 + /- MLE12 cells treated with DMSO or with WZB117 (n = 3). k Boyden chamber migration assay with control and Rnf20 + /- MLE12 cells treated with DMSO or with WZB117 (left) and quantification (right) (n = 5). Scale bars, 150 μm. l Clonogenic assay with control and Rnf20 + /- MLE12 cells treated with DMSO or with WZB117 (n = 3). m Western blot analysis of RNF20, RNF40 and H2Bub1 in normoxic conditions, and HIF1α under normoxic or hypoxic conditions, in total cell lysates from control or Rnf40-knockdown MLE12 cells. n, o Number of migrated cells per field in a Boyden chamber migration assay (n, n = 5) and of colonies in a clonogenic assay with control and Rnf40-knockdown MLE12 cells (o, n = 3). p qPCR analysis of genes involved in EMT (left) or glycolysis (right) in control and Rnf40-knockdown MLE12 cells (n = 3). Statistical analysis in (n, o, p) was performed using a two-tailed Student’s t-test. Multiple comparisons in (a–f, h–k) were performed using one-way ANOVA with Tukey’s multiple comparisons test. Data are mean ± SEM; ns, non-significant. ‘n’ indicates biological replicates.