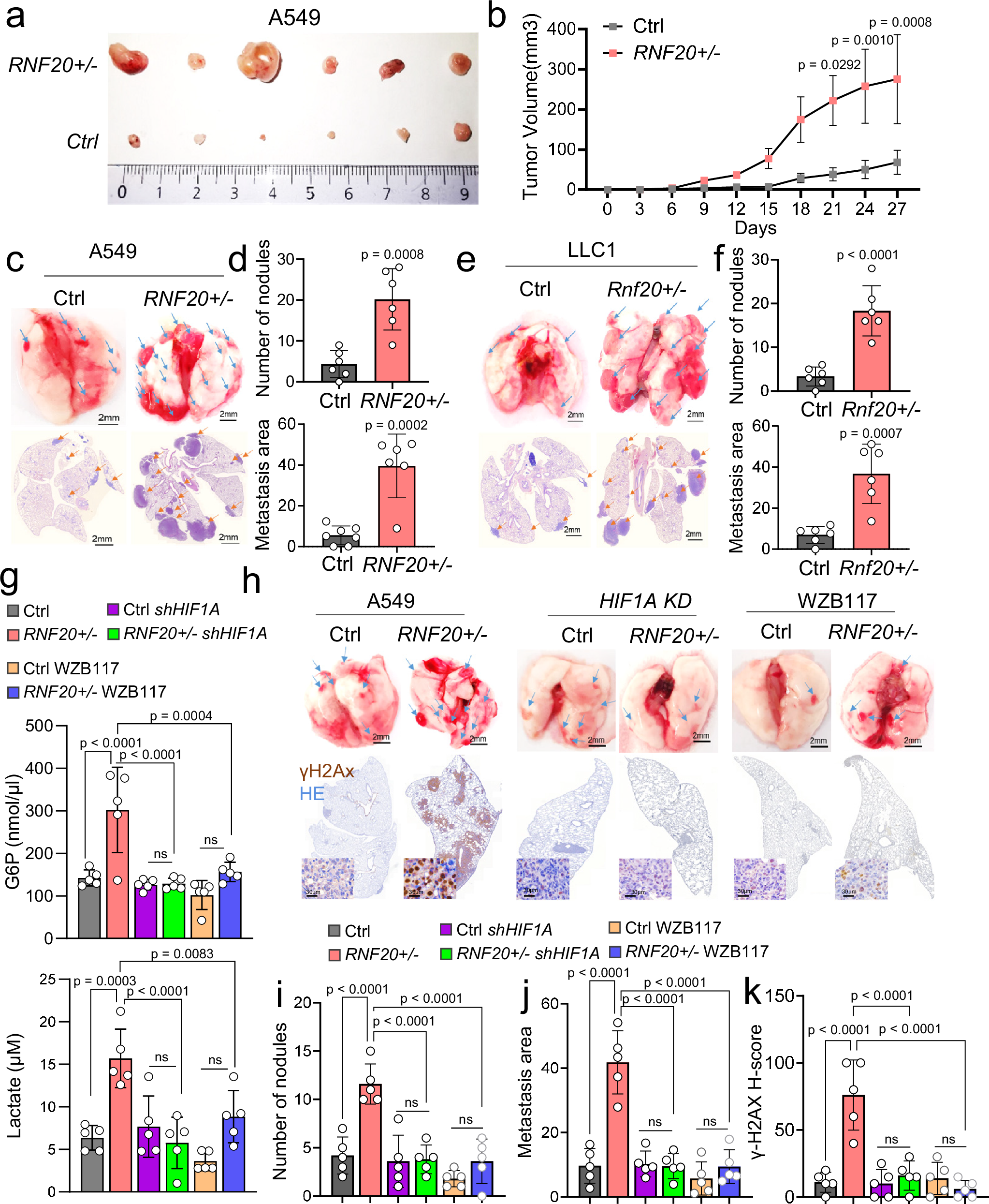
Fig. 7: RNF20 loss promotes tumor growth and metastasis through HIF1α activation and metabolic rewiring.
From: RNF20 links the DNA damage response and metabolic rewiring in lung cancer through HIF1α

a Representative tumors harvested on day 27 after subcutaneous injection of control and RNF20 + /- A549 cells into the flanks of BALB/C Nude mice (n = 6). b Quantification of the macroscopic tumor volume at different days after injection. c Control and RNF20 + /- A549 cells were injected intravenously into the tail vein of BALB/C Nude mice (n = 6). Macroscopic appearance (upper panels) and HE staining (lower panels) of representative lungs. Scale bars, 2 mm. d Quantification of the metastatic nodules (upper panels) and the metastasis area (lower panels), in lung sections of mice injected with control and RNF20 + /- A549 cells. e Control and Rnf20 + /- LLC1 cells were injected intravenously into the tail vein of C57BL/6 mice (n = 6). Macroscopic appearance (upper panels) and HE staining (lower panels) of representative lungs. Scale bars, 2 mm. f Quantification of the metastatic nodules (upper panels) and the metastasis area (lower panels), in lung sections of mice injected with control and Rnf20 + /- LLC1 cells. g Concentration of glucose-6-phosphate (G6P, top panel) and lactate in lung homogenates (bottom panel) of BALB/C Nude mice injected intravenously into the tail vein with control and RNF20 + /- A549 cells, as well as control and RNF20 + /- A549 cells after shRNA mediated HIF1A silencing or after treatment with the GLUT1 inhibitor WZB117 (n = 5). h Macroscopic appearance (upper panels) and γH2AX combined with HE staining (lower panels) of representative lungs. Scale bars, 2 mm. i–k Quantification of the metastatic nodules (i), metastasis area (j) in lung sections and the relative staining intensity (H-Score) for γH2AX (k) in lung tumors of BALB/C Nude mice injected with control and RNF20 + /- A549 cells, as well as control and RNF20 + /- A549 cells after shRNA mediated HIF1A silencing or after treatment with the GLUT1 inhibitor WZB117 (n = 5). Statistical analysis in (d, f) was performed using a two-tailed Student’s t-test. Multiple comparisons were performed using two-way RM ANOVA with Šídák’s multiple comparisons test (b) or using one-way ANOVA with Tukey’s multiple comparisons test (g, i, j, k). Data are shown as mean ± SEM. ns, non-significant. ‘n’ indicates biological replicates.