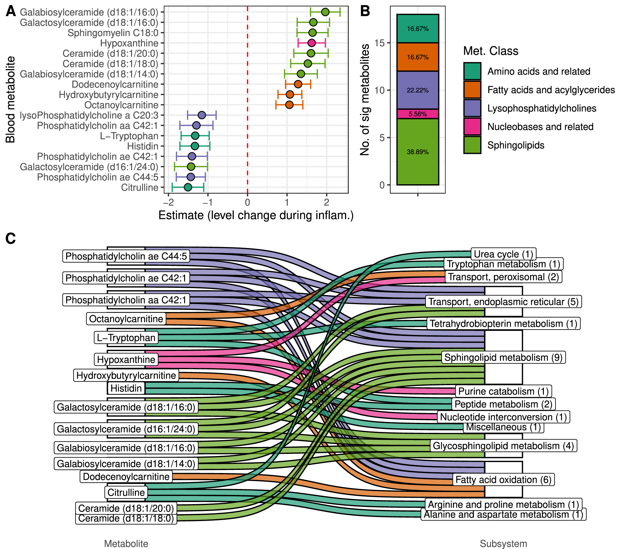
Fig. 3: Association between serum metabolomics and disease activity.
From: Metabolic modeling reveals a multi-level deregulation of host-microbiome metabolic networks in IBD

A Significant association of serum metabolite concentrations with disease activity scores displayed as estimates for linear mixed model coefficients. Centers display the coefficient, whiskers represent confidence intervals of the linear mixed model (see “Methods”), values above zero indicate higher metabolite levels in high disease activity. B Enrichment of inflammation-associated metabolites in metabolite classes. Percentage values indicate the relative abundance of the class. C Connection between inflammation-associated metabolites and modeling-predicted inflammation-associated host pathways. n = 150 samples, multiple testing adjustments via Benjamini–Hochberg correction. inflam. inflammation, met. metabolite, no. number.