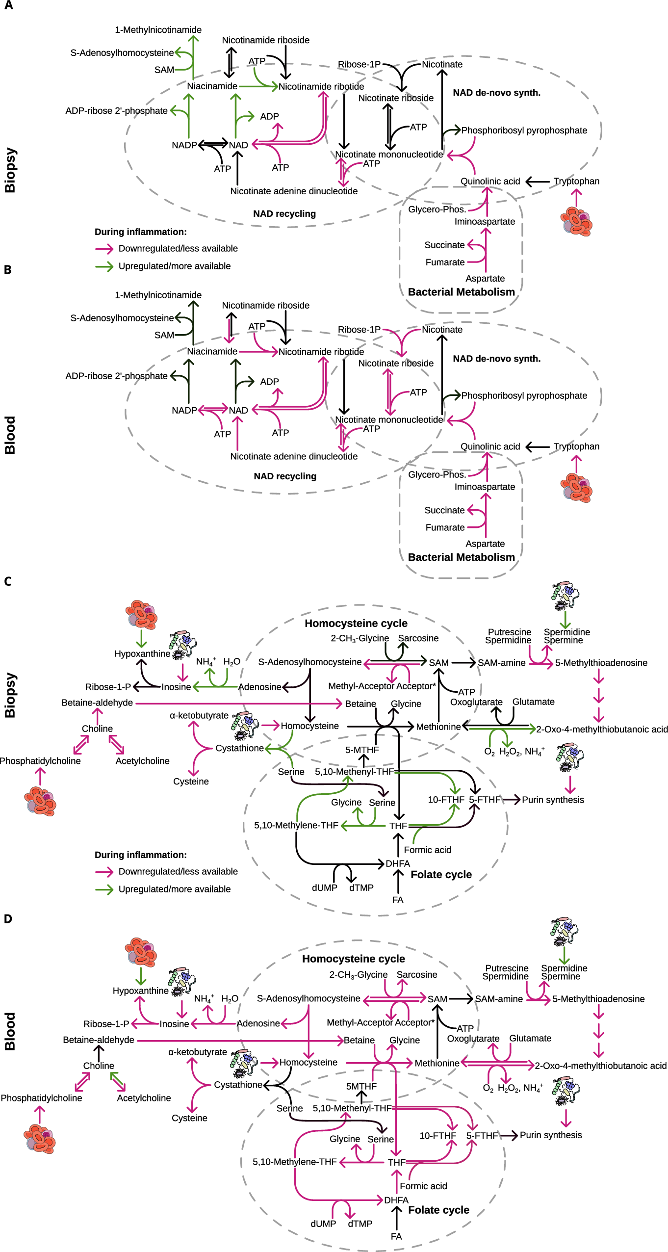
Fig. 6: Metabolic pathways connecting inflammation-associated reactions.
From: Metabolic modeling reveals a multi-level deregulation of host-microbiome metabolic networks in IBD

Schematic representation of inflammation-associated changes in NAD metabolism and associated pathways in biopsy (A) and blood (B). Accordingly, one-carbon metabolism and its associated pathways in biopsy (C) and blood (D).