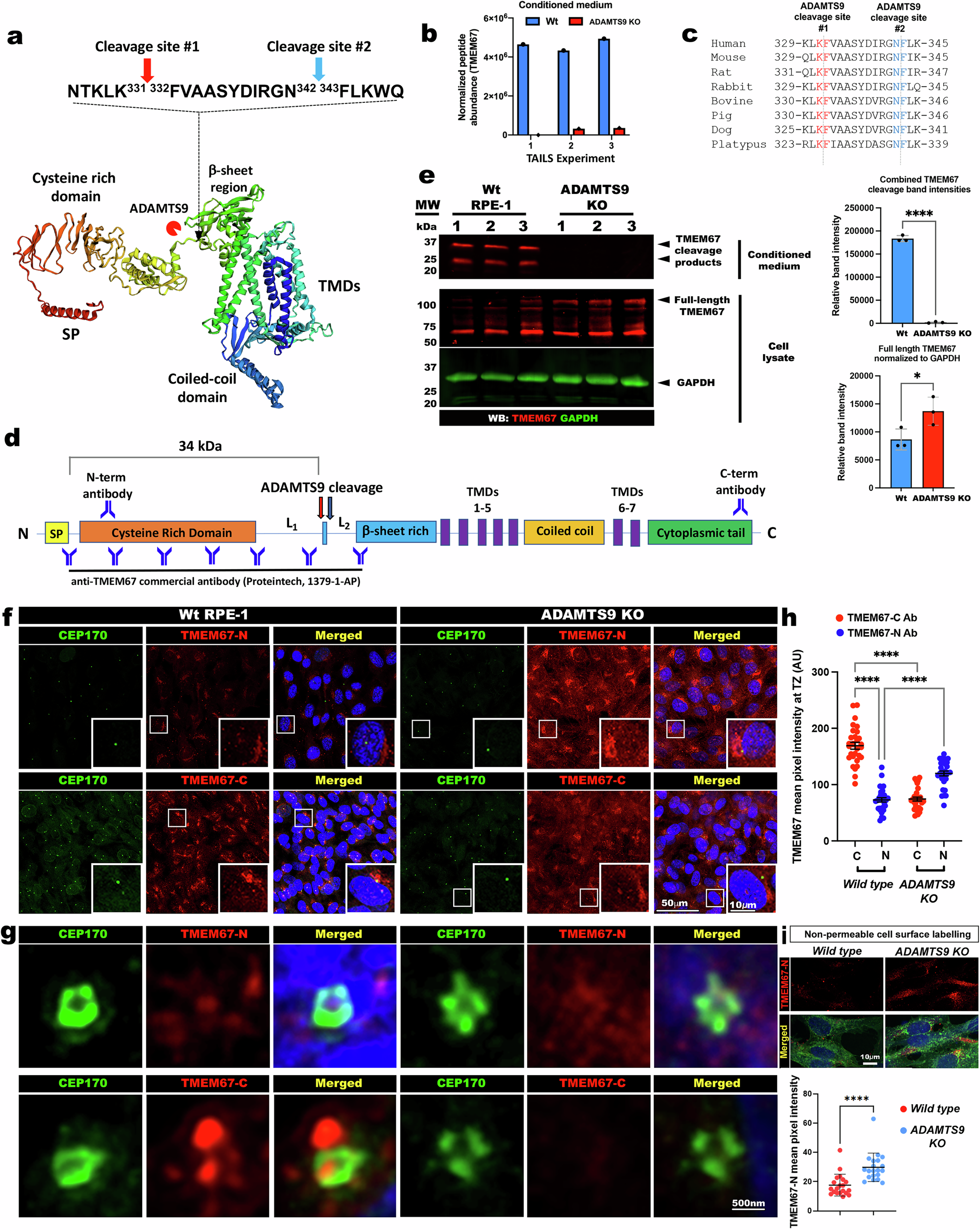
Fig. 1: Identification and validation of TMEM67 as a substrate of ADAMTS9.

a AlphaFold model of TMEM67 indicating the two ADAMTS9 cleavage sites identified utilizing N-terminomics in a linker region in between the cysteine-rich domain (CRD) and the β-sheet-rich domain (BRD) of TMEM67. b TMEM67 332FVAASYDRGN342 peptide abundance from three TAILS experiments, Wt (blue) and ADAMTS9 KO (red). c TMEM67 sequence alignment showing conservation of the identified cleavage residues throughout mammalians. d TMEM67 domain structure, indicating the two ADAMTS9 cleavage sites, the newly identified linkers-1 and -2, the binding sites of N- and C-terminal TMEM67 antibodies, and the TMEM67 commercial antibody. e Western blot utilizing the TMEM67 commercial antibody (red) and GAPDH (green) from serum-free conditioned medium and cell layers. **** indicates a p-value < 0.0001, *<0.05 (p = 0.0494) in unpaired two-tailed Student’s t-test. Samples collected from 3 independent biological replicates are shown. Error bars indicate Mean ± S.D. f–h High resolution (f), or super-resolution confocal microscopy (g), showing co-immunostaining of TMEM67 N- or C-terminal specific antibodies (red) with the mature basal body marker CEP170 (green) in serum-starved RPE-1 cells (h). **** indicates a p-value < 0.0001 in Kruskal–Wallis test + Dunn’s multiple comparison test for statistical significance. Error bars indicate Mean ± S.E.M. n = 30 cells. Data from a single representative experiment from 3 independent experiments are shown. i Non-permeable cell surface staining using the TMEM67 N antibody (red) and the cell surface marker wheat germ agglutin (WGA, green). n = 20 cells from each group. Data from a single representative experiment from 3 independent experiments are shown. **** indicates a p value < 0.0001 in a two-tailed Mann–Whitney test. Error bars indicate Mean ± S.D. Scale bars in (f) are 50 μm and 10 μm, 500 nm in (g), and 10 μm in (i).