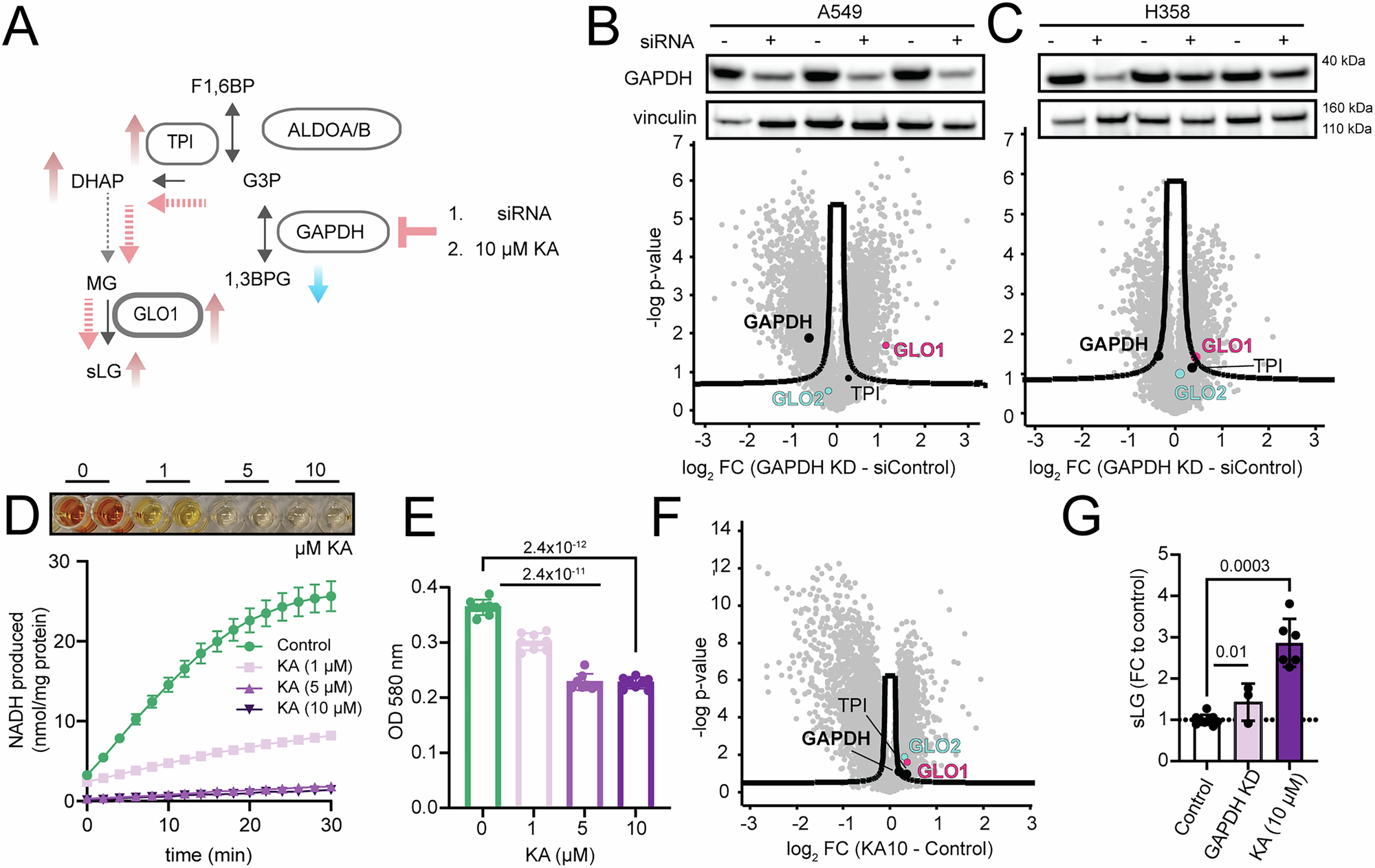
Fig. 6: Impaired GAPDH activity induces the glyoxylate system and increases sLG.

A GAPDH activity was reduced by siRNA-mediated knockdown or koningic acid treatment (KA; 10 µM). Inhibition of GAPDH is hypothesized to lead to G3P/DHAP accumulation, more MG production and induction of GLO. B (Top) Western blot confirmed siRNA-mediated GAPDH knockdown in A549 cells (N = 3 biological replicates per condition) and (bottom) consequent increase in GLO1 abundance displayed by volcano plot of quantitative proteomics data of GAPDH KD versus siRNA control (N = 3 biological replicates per group; unpaired multi-test corrected Student’s t test p value < 0.05; S0 = 0.1). C Same as B only for H358 cells. For full scan blots, see the Source Data file. D GAPDH activity assay using 0, 1, 5, or 10 µM KA upon 24 h incubation with the drug confirmed abolished GAPDH activity by KA treatment (N = 4 biological replicates, each biological replicate represents a mean of two technical replicates; graph: mean of biological replicates ± SEM). E Sulforhodamine B (SRB) proliferation assay of A549 cells after 24 h of 0, 1, 5, or 10 µM KA treatment (N = 8 biological replicates per condition; two-sided unpaired Student’s t test, mean ± standard deviation (SD)). F Volcano plot of proteomics analysis of A549 cells treated for 24 h with 10 µM KA (N = 6 biological replicates per condition, unpaired, two-sided multi-test corrected Student’s t test p value < 0.05; S0 = 0.1). G sLG levels of GAPDH KD and KA-treated A549 cells represented as fold changes of their corresponding controls. For better overview, controls were merged into the same bar of the chart (GAPDH KD experiment: three biological replicates per condition; KA treatment: six biological replicates per condition; two-sided unpaired t test; mean ± SD). In the figures, green represents control and purple rising KA concentrations or siGAPDH.