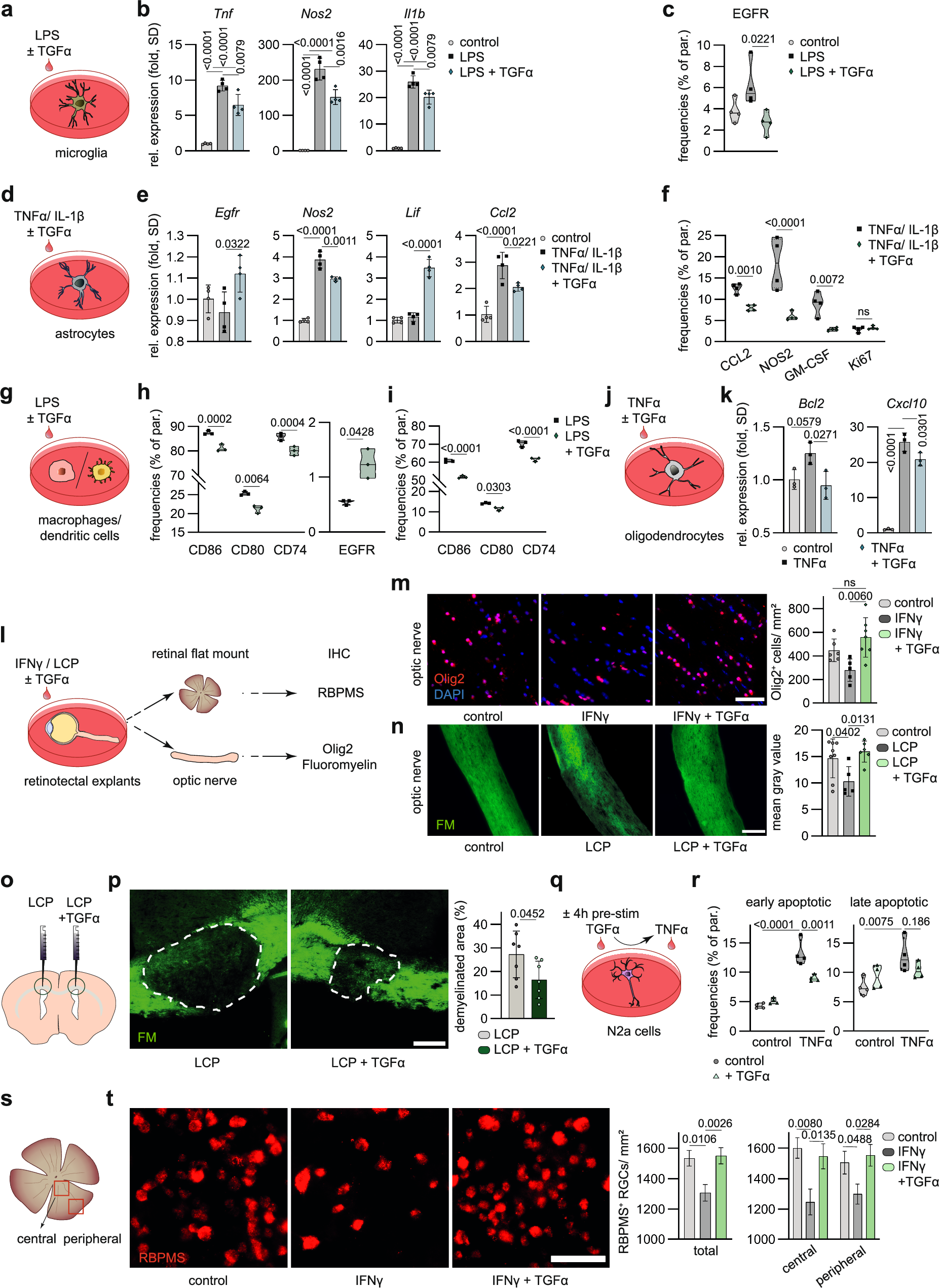
Fig. 3: TGFα promotes protective effects under inflammatory and demyelinating conditions.

a Schematic and RT-qPCR analysis (b) of Tnf, Nos2, and Il1b expression in primary mouse microglia stimulated with LPS ± TGFα. n = 4 per group. c Abundance (% of parent) of EGFR in primary mouse microglia stimulated with LPS ± TGFα analysed by high-dimensional flow cytometry. n = 4 per group. d Schematic and RT-qPCR analysis (e) of Egfr, Nos2, Lif and Ccl2 expression in primary mouse astrocytes stimulated with TNFα, IL-1β ± TGFα. n = 4 per group. f Relative expression (% of parent) of CCL2, NOS2, GM-CSF and Ki67 in primary mouse astrocytes stimulated with TNFα, IL-1β ± TGFα analysed by intracellular flow cytometry. n = 4 per group. g Schematic of bone-marrow derived macrophages (BMDM) and bone-marrow derived dendritic cells (BMDC) stimulated with LPS ± TGFα. n = 3/4 per group. h Relative expression (% of parent) of CD86, CD80, CD74 and EGFR in BMDM stimulated with LPS ± TGFα analysed by high-dimensional flow cytometry. n = 3 per group. i Flow cytometric analysis of CD86, CD80 and CD74 expression in bone-marrow derived dendritic cells (BMDC) stimulated with LPS ± TGFα. n = 3 per group. j Schematic and RT-qPCR analysis (k) of Bcl2 and Cxcl10 expression in primary mouse oligodendrocytes stimulated with TNFα ± TGFα. n = 3 per group. l Experimental setup for ex vivo culture of retinotectal system stimulated with IFNγ / lysolecithin (LCP) ± TGFα for immunohistochemical detection of RNA-binding protein with multiple splicing (RBPMS + ) retinal ganglion cells, Olig2+ oligodendrocytes and Fluoromyelin. m Immunostaining (left) and quantification (right) of Olig2+ oligodendrocytes and DAPI for nuclear staining in optic nerve explants following stimulation with IFNγ ± TGFα (− n = 5; + n = 7) or vehicle (n = 6). Scale bar 50 µm. n, Immunostaining (left) and quantification (right) of Fluoromyelin (FM) in optic nerve explants following stimulation with LCP ± TGFα (− n = 5; + n = 6) or vehicle (n = 8). Scale bar 200 µm. o Schematic of LCP-induced demyelination via injection of LCP ± TGFα into corpus callosum of each hemisphere. p Immunostaining (left) with Fluoromyelin (FM) and analysis (right) of LCP- induced demyelination in the corpus callosum. n = 7. Scale bar 200 µm. q Schematic and flow cytometric analysis (r) of neuronal cells (N2a) stained with Annexin V (A-V) and Propidium Iodid (PI) following stimulation with TNFα ± TGFα pre-stimulation of 4 hrs. r Quantification of early apoptotic (A-V + PI-) and late apoptotic (A-V + PI + ) neuronal cells following stimulation with TNFα ± TGFα, or vehicle. n = 4 per group. s Measured area (total, central, peripheral) for immunostaining (left) and quantification (right) (t) of RBPMS+ retinal ganglion cells in retinae stimulated IFNγ ± TGFα or vehicle (n = 4 per group). Scale bar 50 µm. Data shown as mean ± SD. Data shown as mean ± SEM in (m–t). One-way ANOVA with Tukey’s multiple comparisons test in (b–k). One-way ANOVA with Dunnett’s multiple comparisons test in (m–t). Two-way ANOVA with Sidak’s multiple comparisons test in (r, t). Two-tailed unpaired in (f–p).