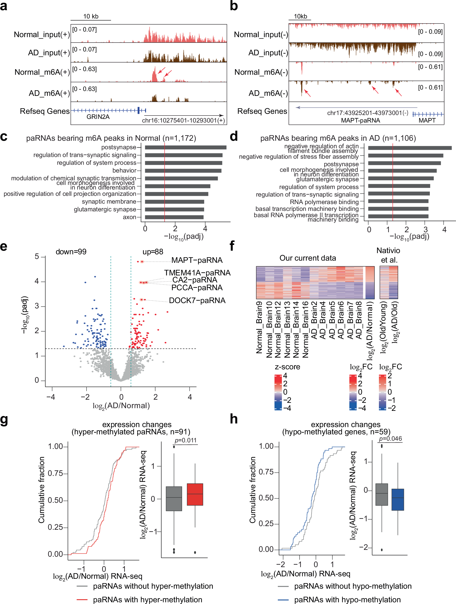
Fig. 2: The m6A methylation and expression of paRNAs in Normal and AD human brains.

a, b Genomic tracks showing the RNA-seq and m6A signals of two paRNAs (GRIN2A-paRNA and MAPT-paRNA) in the human mFC. Red arrows indicate m6A peaks. c, d Gene Ontology (GO) analyses for genes neighboring and sharing promoters with paRNAs. The red lines represent adjusted p values (p-adj) at 0.05. P values were calculated by Fisher’s exact test, and adjusted to padj values. e A volcano plot showing differentially expressed paRNAs between Normal and AD brains. Red and blue dots represent up-regulated and down-regulated paRNAs in AD, respectively. P values were calculated by DESeq2 (Wald test), and adjusted to padj values. f A heatmap showing z-score-transformed expression levels of differentially expressed paRNAs between Normal and AD brains from our samples, and from Nativio et al. 36. g, h Cumulative distribution and boxplots of paRNA expression changes with or without hyper- and hypo-m6A. g: Gray and red boxplots represent paRNAs without hyper-methylation and hyper-methylation, respectively. h: Gray and blue boxplots represent paRNAs without hypo-methylation and hypo-methylation, respectively. P values were calculated by a two-tailed non-parametric Wilcoxon–Mann–Whitney test. Boxplots indicate the interquartile range with the central line representing the median, and the vertical lines extending to the extreme values in the group.