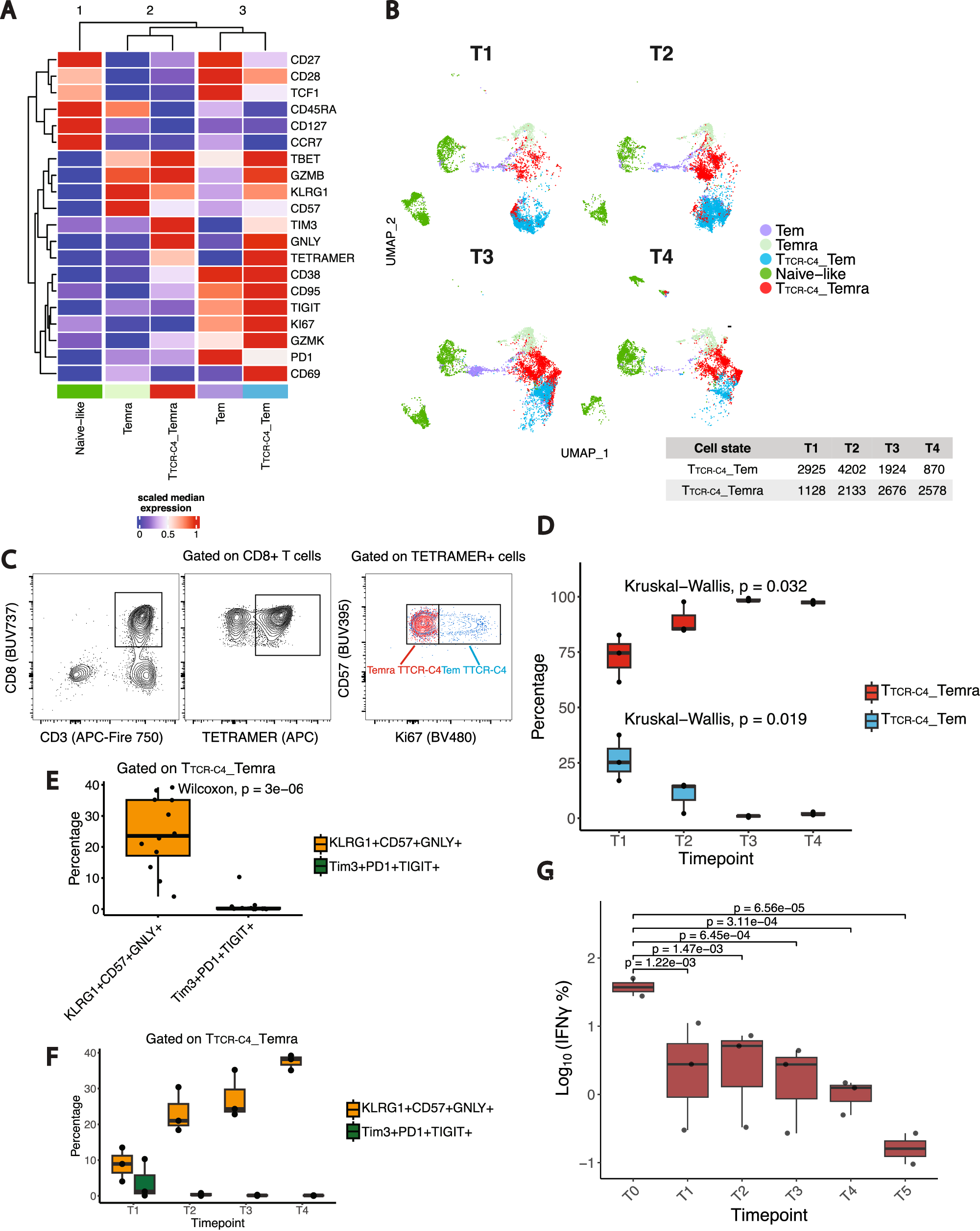
Fig. 2: CD8+ T cell subset phenotypes and functional states over time.

A Heatmap of fluorescence intensity for 20 markers across Naïve-like, Tem, TTCR-C4_Tem (tetramer+), Temra, TTCR-C4_Temra (tetramer+) PB CD8+ T cells. Median expression values are highlighted (red = high, blue = low). Data were scaled post-aggregation to highlight population-level differences between tetramer+ and tetramer- samples. K-means algorithm categorized clusters by similarity into three groups (1-3, top of heatmap). Data were derived from spectral flow-cytometry. B UMAP plots of the CD8+ T-cell subsets, colored by subset and split by timepoint. The table shows the absolute numbers of TTCR-C4_Tem and TTCR-C4_Temra cells at timepoints T1-T4. C Contour plots illustrating the gating strategy for TTCR-C4_Tem (blue) and TTCR-C4_Temra (red): CD3+CD8+ were first gated, followed by selection of tetramer+ cells, and finally separation based on Ki67 expression: Ki67+ (TTCR-C4_Tem, blue) and Ki67- (TTCR-C4_Temra, red) cells. This strategy was based on marker expression in Fig. 2A. D Boxplots of TTCR-C4_Tem and TTCR-C4_Temra percentages over time (T1-T4, n = 3). Statistical significance was assessed using Kruskal-Wallis test. Boxplots show the IQR; lines denote medians. The bounds of the box represent the 25th and 75th percentiles; whiskers span 1.5x IQR. E Boxplots showing cytotoxic (KLRG1+, CD57+, GNLY+; dark red) vs. exhausted (TIM3+, PD1+, TIGIT+; blue) T cells among TTCR-C4_Temra (n = 3). Statistical significance was assessed using a two-sided Wilcoxon rank-sum test. Boxplots show the IQR; lines denote medians. The bounds of the box represent the 25th and 75th percentiles; whiskers span 1.5x IQR. F Boxplots displaying cytotoxic (dark red) vs. exhausted (blue) T cells among TTCR-C4_Temra over time (T1-T4, n = 3). Boxplots show the IQR; lines denote medians. The bounds of the box represent the 25th and 75th percentiles; whiskers span 1.5x IQR. G Boxplots showing log10-transformed percentages of TTCR-C4 IFNγ+ cells within the CD8+ population following WT1-peptide stimulation across timepoints post-first infusion (n = 3, Supplementary Table 6). A linear mixed-effects model assessed the effect of Timepoint (T0 as intercept) on IFNγ production, with a two-sided hypothesis test. Boxplots show the IQR; lines denote medians. The bounds of the box represent the 25th and 75th percentiles; whiskers span 1.5x IQR.