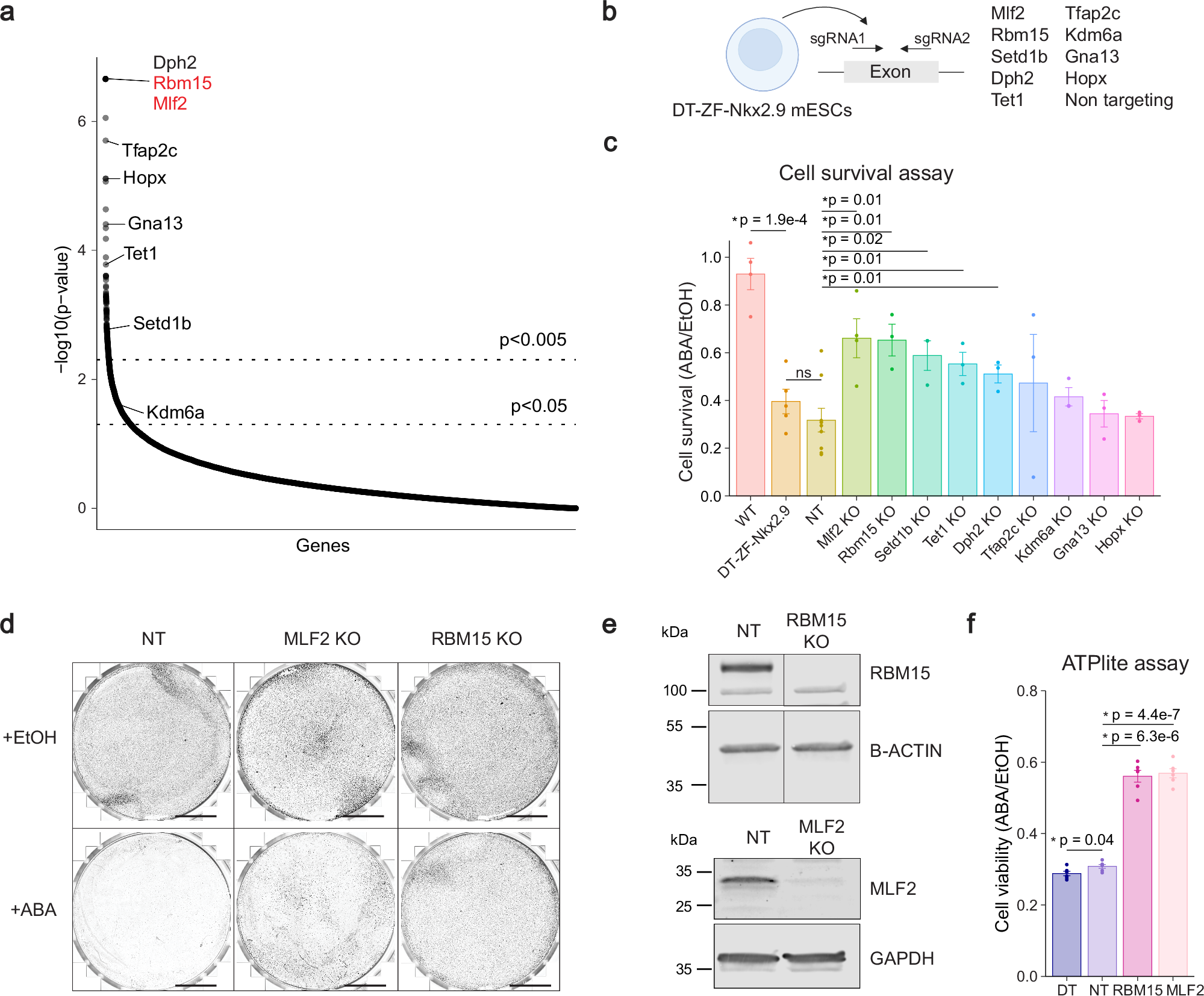
Fig. 2: Validation of top hits from genetic screen in mESCs.
From: CRISPR screen decodes SWI/SNF chromatin remodeling complex assembly

a Distribution of hits identified in CRISPR screen ranked by p-value (permutation test using MAGeCK software, see Methods). b Schematic of CRISPR KO mESC strategy. Two guides targeting an exon were used to induce a frameshift indel mutation of the target gene. To generate 9 clonal KO cell lines, individual mESC colonies were picked and amplified, then target gene disruption was confirmed by PCR and sanger sequencing. A control cell line was generated using non-targeting sgRNAs (NT). Created in BioRender https://BioRender.com/g6p0ul6. c Graph shows cell survival for each KO mESC line as fold change of 48 h ABA treatment compared to EtOH treated control cells (mean ± SEM). Statistical significance calculated using two-sided t-test, replicates n = min(3). d Giemsa staining for viable cells after 96 h of ABA / EtOH treatment. Mlf2 KO and Rbm15 KO mESCs show increased survival compared to NT controls; scale = 1 mm; n = 1. e Western blot analysis of RBM15 and MLF2 levels in NT and KO mESC lines. B-ACTIN and GAPDH as loading controls (n = 1). f Plot shows ATPlite cell viability assay results as fold change following 48 h ABA treatment in ZF-DT-Nkx2-9 mESCs, NT control, Rbm15 KO and Mlf2 KO ZF-DT-Nkx2.9 mESCs over 48 h EtOH treatment (mean ± SEM). Statistical significance calculated using two-sided t-test, replicates n = 6. Source data are provided as a Source Data file.