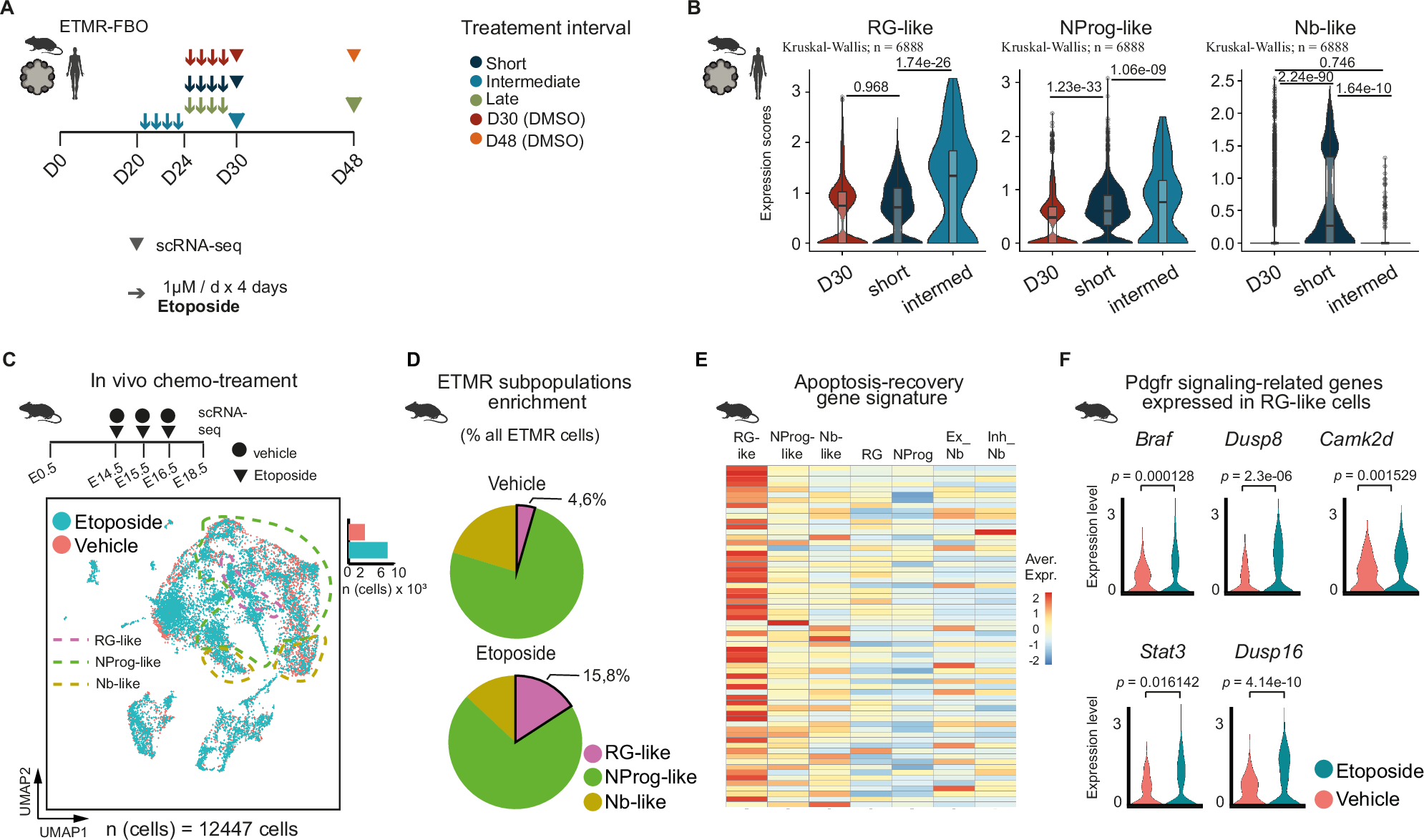
Fig. 6: Chemotherapy resistance in ETMR is mediated by RG-like tumor subpopulations upregulating PDGFR signaling.

A Chemotherapy treatment schedule of mETMR-FBO and hETMR-FBOs (2 experiments; ETMR-FBO = 2 biological replicates/treatment-interval; FBO control = 1). Organoids were exposed to etoposide (1 μM) or DMSO as a control. They were treated over a 4-day period and subsequently harvested for scRNA-seq at organoid culture day 30 (D30) or day 48 (D48), after a short (1 day), intermediate (6 days), or late (18 days) interval post-treatment. B Expression scores of ETMR cell type-specific gene signatures in integrated scRNA-seq dataset of mETMR- and hETMR-FBO experiments from (A), comparing D30 (DMSO control), short and intermediate intervals. We used Kruskal–Wallis statistical test for multi-group comparisons and Wilcoxon rank sum test, two-sided, for inter-group comparisons, with Benjamini–Hochberg false discovery rate (FDR) p value adjustment. The number (n) of cells for analysis is displayed. C scRNA-seq of E18.5 ETMR-harboring murine forebrains (mETMR-FB) treated daily with etoposide (5 mg/kg) or vehicle at days E14.5-E16.5 by i.p. injection in pregnant mothers with n (embryos) = 3 per condition (vehicle or etoposide). UMAP describes cellular distribution, color-coded by treatment condition. Dashed lines delineate ETMR subpopulations. D Pie chart showing the relative proportion of each ETMR subpopulation in the conditions vehicle versus etoposide-treated samples. Color-coded by ETMR subpopulations. E Heatmap depicting the average expression of marker genes representing an “apoptosis-recovery” gene signature53. F Violin plots depicting Pdgfr-related differentially expressed genes between etoposide versus vehicle-treated RG-like cells, calculated using two-sided MAST statistical test; adj.p values are displayed. Source data of D are provided as a Source Data file. Sample type symbols in A–F created with BioRender.com.