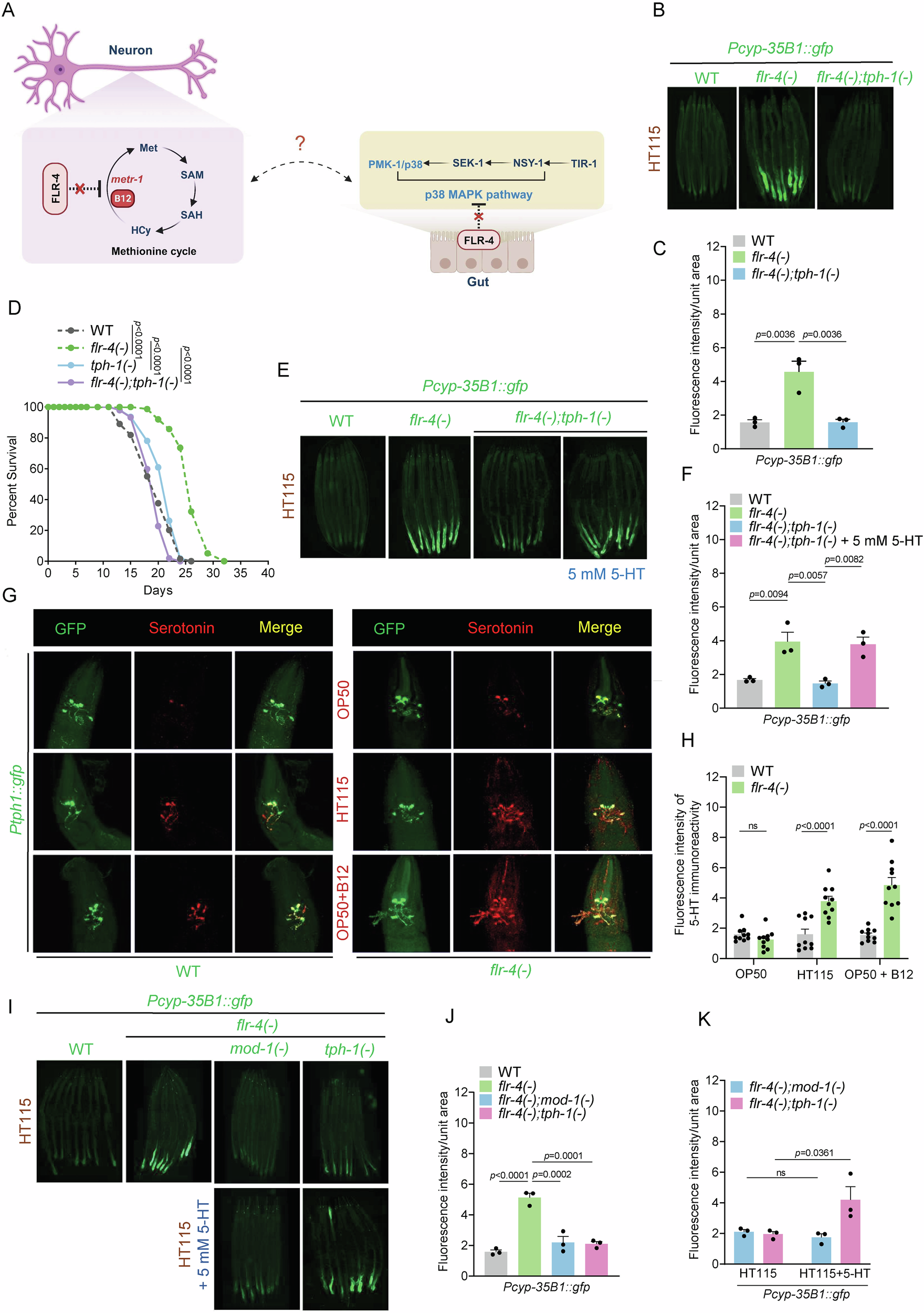
Fig. 3: The activation of CyTP gene expression and longevity of flr-4(n2259) worms requires serotonergic signaling.

A A schematic illustrating the potential inter-tissue crosstalk through a neuron-gut axis. Created in BioRender. Mukhopadhyay, A. (2025) https://BioRender.com/83r2ngb. B The expression of gfp was suppressed in case of flr-4(n2259);tph-1(mg280);Pcyp35B1::gfp worms compared to flr-4(n2259);Pcyp35B1::gfp worms. One of three biologically independent replicates is shown. C Quantification of (B). Average of three biological replicates ± SEM. P-value was determined using One-way ANOVA with Tukey’s multiple comparisons test. P ≥ 0.05 was considered not significant, ns. D The increased lifespan of flr-4(n2259) worms was suppressed when tph-1 was mutated as in flr-4(n2259);tph-1(mg280). One of three biologically independent replicates is shown. P-value was determined using Mantel–Cox log-rank test. P ≥ 0.05 was considered not significant, ns. E The expression of gfp was restored when flr-4(n2259);tph-1(mg280);Pcyp35B1::gfp worms were supplemented with 5 mM 5-HT. One of three biologically independent replicates is shown. F Quantification of (E). Average of three biological replicates ± SEM. P-value determined using One-way ANOVA with Tukey’s multiple comparisons test. P ≥ 0.05 was considered not significant, ns. G The flr-4(n2259);Ptph-1::gfp worms, when grown on HT115 and on OP50 supplemented with 64 nM B12, showed increased serotonin immunoreactivity on immunofluorescence with anti-serotonin antibody. H Quantification of (G). Each data point represents fluorescence intensity of 5-HT immunoreactivity for one worm (n = 10). P-value determined using Two-way ANOVA with Tukey’s multiple comparisons test. P ≥ 0.05 was considered not significant, ns. I The expression of gfp in flr-4(n2259);Pcyp35B1::gfp worms was suppressed when mod-1 was mutated as in flr-4(n2259);mod-1(ok103);Pcyp35B1::gfp. The supplementation of 5 mM 5-HT failed to restore gfp expression in flr-4(n2259);mod-1(ok103);Pcyp35B1::gfp but not in flr-4(n2259);tph-1(mg280);Pcyp35B1::gfp worms. One of three biologically independent replicates is shown. J, K Quantification of (I). Average of three biological replicates ± SEM. P-value determined using One-way ANOVA with Tukey’s multiple comparisons test (J) and Two-way ANOVA with Tukey’s multiple comparisons test (K). P ≥ 0.05 was considered not significant, ns. All experiments were performed at 20 °C. All data and analysis are provided in the Source Data file.