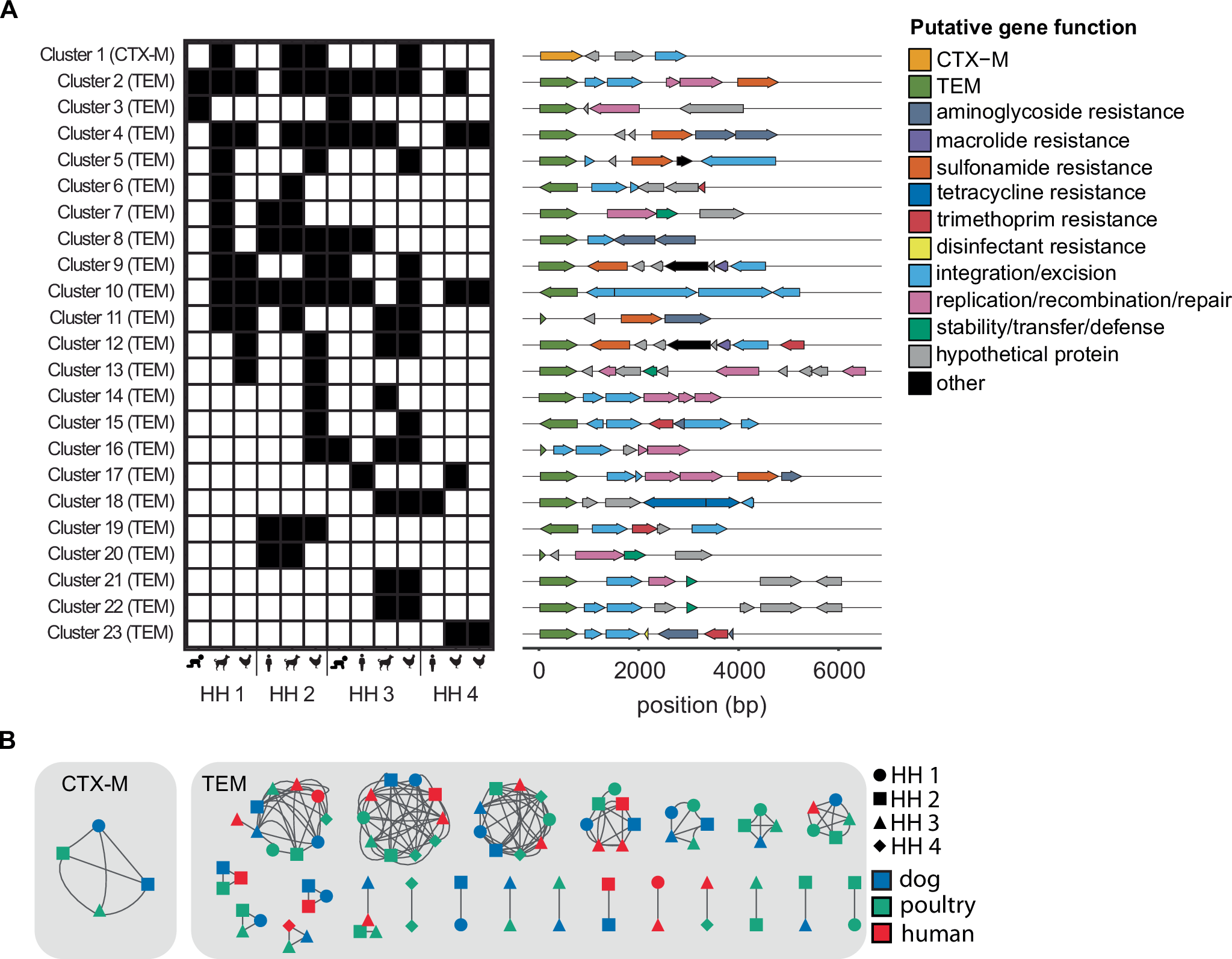
Fig. 4: 23 clusters containing blaTEM or blaCTX-M were shared between samples.

A Presence (black)/absence of shared clusters ( > 80%ID over ≥3000 bp) by sample type and household. ARG and mobile genetic element annotation of shared clusters. B Shared clusters annotated by household (shape) and host type (color). Source data are provided in the Source Data file.