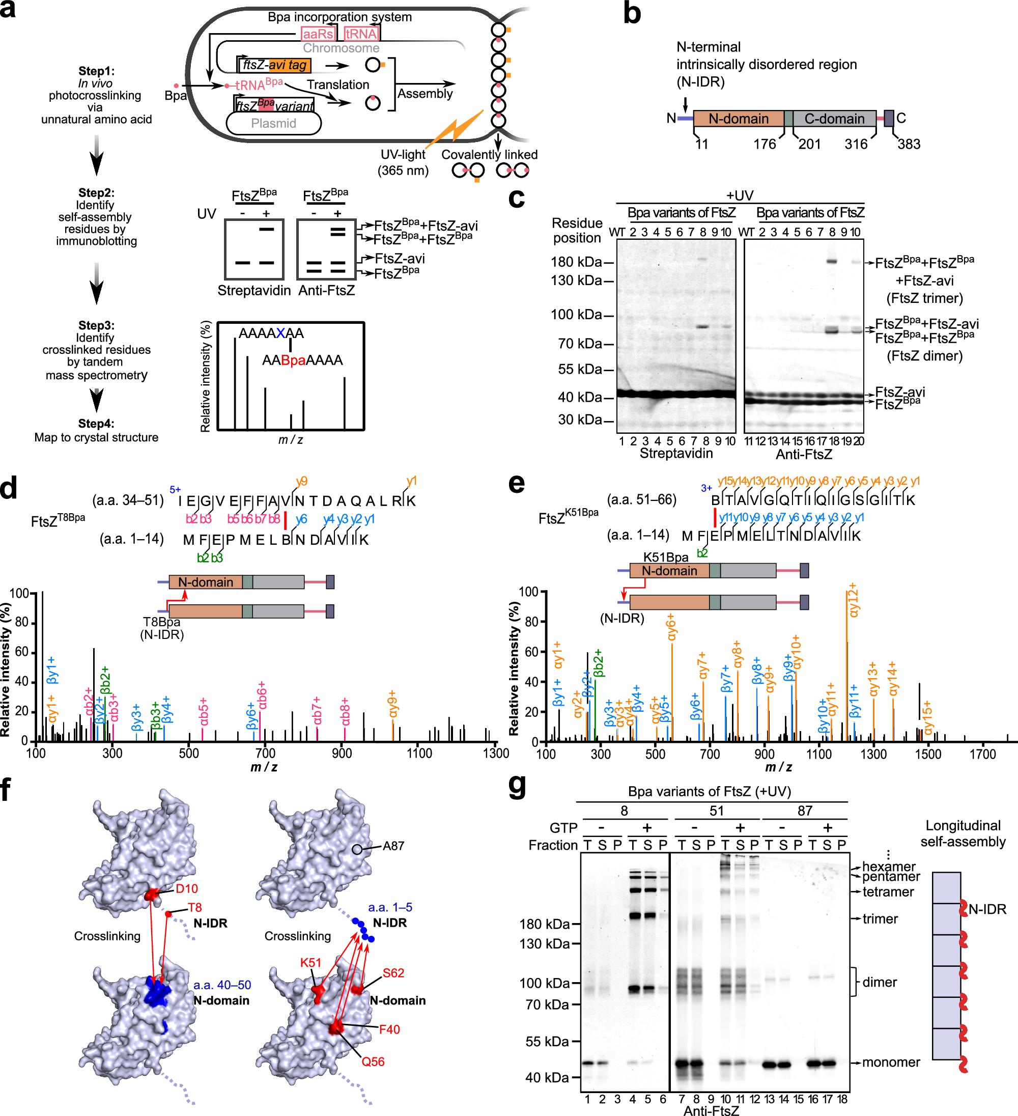
Fig. 1: The FtsZ N-IDR participates in longitudinal assembly.
From: A FtsZ cis disassembly element acts in Z-ring assembly during bacterial cell division

a Schematic showing whether and how a particular residue is involved in FtsZ self-assembly using Bpa-mediated in vivo protein photocrosslinking and tandem mass spectrometry. b FtsZ structural domains. c Immunoblots showing the photocrosslinked products of indicated Bpa variants of the FtsZ N-IDR, probed with streptavidin (left) and polyclonal antibodies against FtsZ (right). Molecular weight marker positions and FtsZ forms are indicated on the left and right, respectively. d, e MS/MS spectra and schematics showing the two peptide fragments crosslinked via T8Bpa (d) and K51Bpa (e), respectively; B, Bpa. f Schematics showing crosslinked surfaces on two neighboring FtsZ subunits; based on the E. coli FtsZ structure for amino acids 9–316 (PDB:6UNX) and hand-drawn for amino acids 1–8. g Immunoblotting results (left) show photocrosslinked products formed with indicated purified Bpa variants (~1 μM), probed with polyclonal antibodies against FtsZ. Of note, FtsZWT assembled into single individual protofilaments at 1 μM (as indicated by TEM analysis, left panel Fig. 4d); T total, S supernatant, P pellet, scheme (right) shows N-IDR participation in longitudinal self-assembly. Source data of c–e and g are provided in the Source Data file.