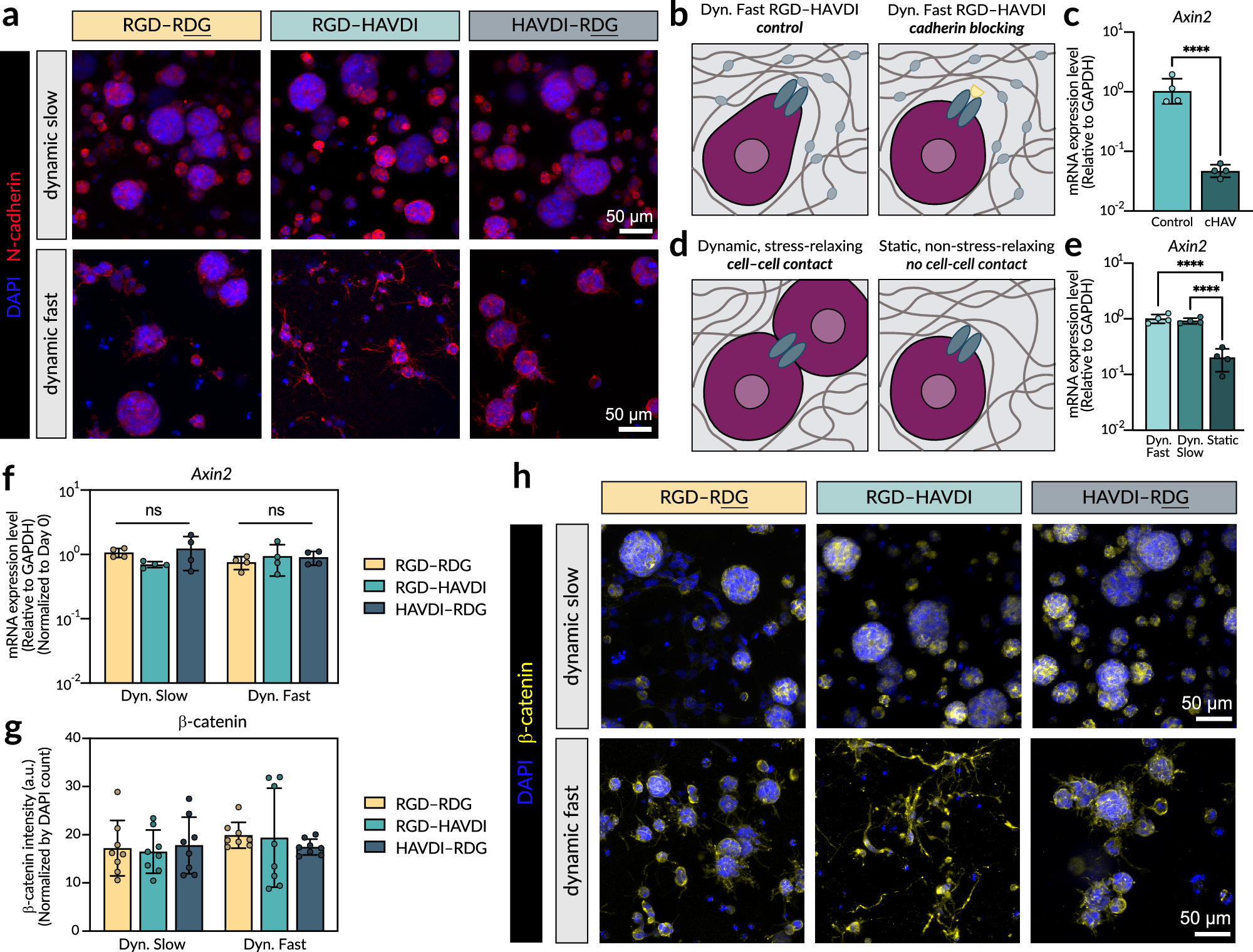
Fig. 3: HAVDI matrix presentation maintains β-catenin signaling similar to neurospheres.

a Representative maximum projection fluorescence images of NPCs encapsulated within Dynamic Slow and Dynamic Fast HELP gels after 7 days of culture labeled with N-cadherin (red) with nuclei counterstained (blue). b Schematic of N-cadherin engagement through matrix-presenting HAVDI peptides within Dynamic Fast RGD-HAVDI hydrogels (left) and schematic of N-cadherin blocking with the soluble, cyclic peptide cHAV (right). c Gene expression of the β-catenin reporter Axin2 after 7 days in culture in Dynamic Fast RGD-HAVDI hydrogels with or without the cHAV inhibitor (N = 4 replicate hydrogels, data are means ± standard deviation). ****p < 0.0001. d Schematic of a dynamic, stress-relaxing hydrogel that permits cell–cell contact through neurosphere formation (left) and schematic of a static, non-stress-relaxing hydrogel that prevents neurosphere formation (right). e Expression of Axin2 mRNA after 7 days of culture in Dynamic Fast, Dynamic Slow, and Static hydrogels with only the RGD ligand (N = 4 replicate hydrogels, data are means ± standard deviation). ****p < 0.0001. f Expression of Axin2 mRNA after 7 days of culture in Dynamic Slow and Dynamic Fast hydrogels with different ligand combinations (N = 4 replicate hydrogels, data are means ± standard deviation). g Quantification of β-catenin fluorescence intensity, normalized by cell number, after 7 days in culture in Dynamic Slow and Dynamic Fast hydrogels with different ligand combinations (n = 8 randomized field of views, N = 4 replicate hydrogels, data are means ± standard deviation). h Representative maximum projection fluorescence images of NPCs after 7 days of culture within Dynamic Slow and Dynamic Fast HELP gels labeled with β-catenin (yellow) with nuclei counterstained (blue). Statistical analyses performed as two-tailed unpaired t test (c), one-way ANOVA with Tukey’s multiple comparisons test (e), and two-way ANOVA with Tukey’s multiple comparisons test (f, g). Source data are provided as a Source Data file.