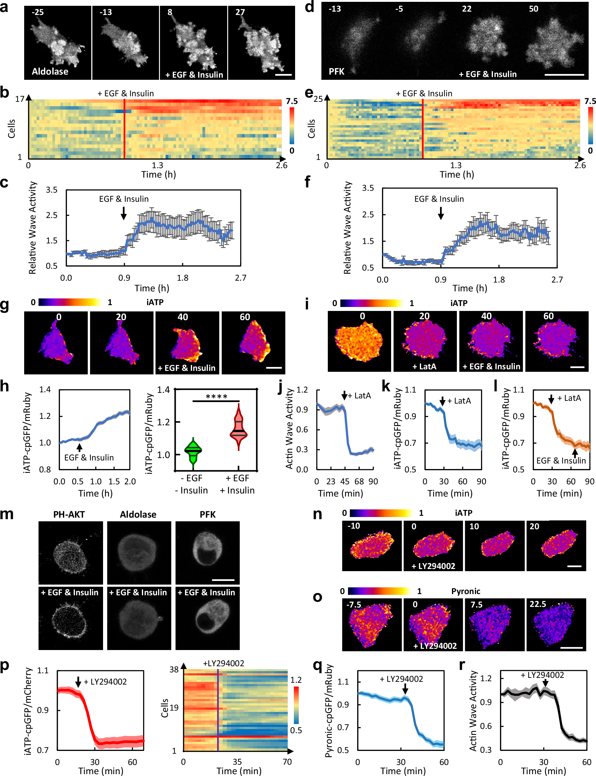
Fig. 4: Effects of perturbing glycolytic waves on overall glycolytic activities.
From: Self-organizing glycolytic waves tune cellular metabolic states and fuel cancer progression

a Time-lapse confocal images of the basal surface of an MCF-10A M3 cell expressing aldolase-GFP stimulated with 20 ng/ml EGF and 10 μg/ml insulin at 0 min (also see Supplementary Movie 9). b Wave activity, defined as areas of pixels with above threshold aldolase-GFP intensity, of cells stimulated with EGF and insulin (also see Supplementary Movie 9). The wave activity normalized to that of the first frame was plotted over 2.6 h for 17 individual cells. Cells are ordered based on their average wave intensity. c Plot of normalized wave activity (mean ± SEM) over time for the 17 cells in (b). d Time-lapse confocal images of the basal surface of an MCF-10A M3cell expressing PFK-GFP stimulated with 20 ng/ml EGF and 10 μg/ml insulin at 0 min (also see Supplementary Movie 9). e Wave activity, defined as areas of pixels with above threshold PFK-GFP intensity, of cells stimulated with EGF and insulin. The wave activity normalized to that of the first frame was plotted over 2.6 h for 25 individual cells. Cells are ordered based on their average wave intensity. (f) Plot of normalized wave activity (mean ± SEM) over time for the 25 cells in (e). g iATP cpGFP/mRuby ratio images of an MCF-10A M3 cell stimulated with EGF and insulin at 30 min. A graphic explanation of the ATP sensor’s mechanism and design is shown in Supplementary Fig. 4a. h Left panel: plot of normalized iATP cpGFP/mRuby (mean ± SEM) over time for 21 cells stimulated with EGF and insulin. The dynamic changes in iATP cpGFP/mRuby of these 21 individual cells were plotted in Supplementary Fig. 6a. Right Panel: violin plots (with quartiles and median) illustrating the average iATP cpGFP/mRuby ratios within 0.5 h imaging windows before and after EGF and insulin stimulation in these 21 cells. ****p < 0.0001 (Two-tailed paired t test). i iATP cpGFP/mRuby ratio images of an MCF-10A M3 cell treated with 10 μM Latrunculin A (LatA) at 10 min followed by stimulation with EGF and insulin at 30 min. j Actin wave activity, defined as ratio of membrane to cytosol LifeAct intensity, was plotted (mean ± SEM) over time for 16 cells before and after treatment with 10 μM LatA. k Plot of normalized iATP cpGFP/mRuby (mean ± SEM) over time for 20 cells treated with LatA. The activity of individual cells was plotted in Supplementary Fig. 6b. l Plot of normalized iATP cpGFP/mRuby (mean ± SEM) over time for 23 cells treated with LatA followed by EGF and insulin. The activity of individual cells was plotted in Supplementary Fig. 6c. m Confocal images of PH-AKT-RFP, aldolase-GFP, and PFK-GFP before and after treatment with EGF and insulin in MCF-10A M3 cells pretreated with 10 μM LatA. n iATP cpGFP/mRuby ratio images of an MCF-10A M3 cell treated with 50 μM LY294002 at 0 min. o Pyronic cpGFP/mRuby ratio images of an MCF-10A M3 cell treated with 50 μM LY294002 at 0 min. A graphic explanation of the pyruvate sensor’s mechanism and design is shown in Supplementary Fig. 6d. Images of other channels of this cell are shown in Supplementary Fig. 6e. Also see Supplementary Movie 11 (top row). For images of change in NADH/NAD+ biosensor upon treatment with LY294002, see Supplementary Fig. 6g, h, and Supplementary Movie 12. p Plot of normalized iATP cpGFP/mRuby (mean ± SEM) over time for 38 cells treated with 50 μM LY294002. Dynamic changes of individual cells over time are plotted in the right panel. q Plot of normalized pyronic cpGFP/mRuby (mean ± SEM) over time for 23 cells treated with LY294002. Activities of individual cells are shown in Supplementary Fig. 6f. r Actin wave activity, defined as ratio of membrane to cytosol LifeAct intensity, was plotted (mean ± SEM) over time for 16 cells treated with 50 μM LY294002. A representative cell is shown in Supplementary Movie 11 (bottom row). Cells showing changes in iATP biosensor upon treatment with EGF and Insulin, LatA, and LY 294002 were all pretreated with OAR (5 μM Oligomycin, 1 μM Antimycin A, and 1 μM Rotenone) to rule out the ATP change from OXPHOS. Scale bar is 20 μm for all except (m) (10 μm). All the cells plotted and quantified in each panel were from at least three independent experiments, which is consistent throughout the later figures.