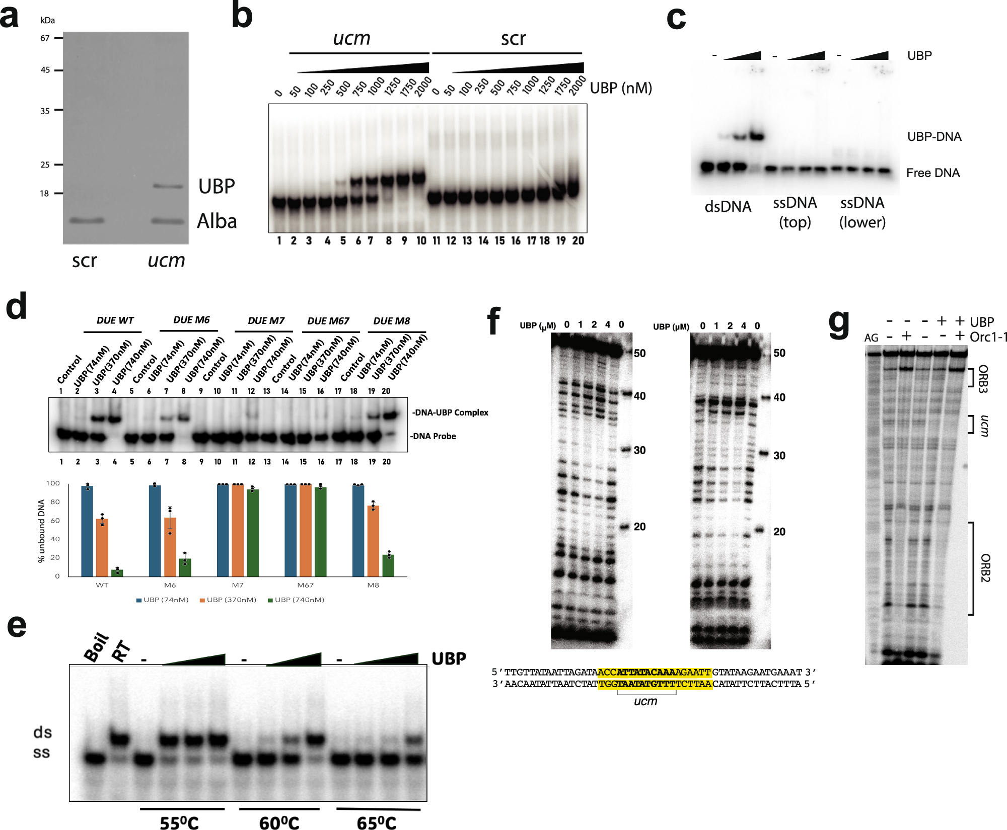
Fig. 2: Identification and characterization of UBP.
From: An archaeal nucleoid-associated protein binds an essential motif in DNA replication origins

a SDS PAGE analysis of eluate from DNA affinity columns with ucm-containing oligonucleotides (ucm) or oligonucleotides with the same overall base composition but scrambled sequence (scr). Protein identity was confirmed by mass spectrometry by the Sir William Dunn School of Pathology mass spectrometry facility. Note that UBP migrates anomalously slowly on SDS PAGE, presumably a consequence of its basic pI. b Electrophoretic mobility shift assays (EMSAs) with the indicated concentrations of purified recombinant UBP and with 50 bp double-stranded DNA oligonucleotides containing ucm (ucm) or scrambled (scr) sequence. c EMSAs with zero, 74, 370, or 740 nM UBP and 20 bp double-stranded ucm-containing oligonucleotides or either top or lower single-stranded oligonucleotides. d EMSAs with 50 bp double-stranded oligonucleotides with either WT origin sequences or sequences corresponding to the M6, M7, M6, and M7 (M67) or M8 sequence substitutions and the indicated amount of UBP. Quantification of unbound DNA from the experiment shown in the upper panel of d, along with two further replicates. Bars indicate the average of the three replicates. Individual data points are shown for each replicate (black circles), and the error bar is the standard deviation from the average of the three triplicates. Values for unbound DNA at 74 nM, 370 nM, and 740 nM UBP are shown in blue, orange, and green, respectively. e SDS-PAGE of the results of incubating 40 bp double-stranded annealed oligonucleotides with predicted Tm of 50.4 °C with increasing concentrations of UBP (0, 74, 370, or 740 nM) prior to incubation at 55, 60, or 65 °C and electrophoresis in the presence of SDS. Reactions that were boiled (Boil) or maintained at room temperature (RT) are included as controls for single-stranded (ss) or double-stranded (ds) DNA migration. f DNase I footprinting of increasing concentrations of UBP on 50 base-pair double-stranded DNA oligonucleotides containing the ucm site [top strand labeled (left panel) and bottom strand labeled (right panel), see sequence under gel images]. The size ladder on the right of the gel was generated by labeling a mix of synthetic oligonucleotides corresponding to sequential 10 nt 3’ truncations of the substrates’ labeled strands. The region of protection is summarized under the gel images. g. DNAse I footprinting on 181 bp oriC1 sequences in the presence of Orc1–1 and UBP individually or in combination. A Maxam-Gilbert A + G sequencing ladder of the DNA substrate is shown in the left lane. Positions of ORB3, the ucm and ORB2 are indicated.