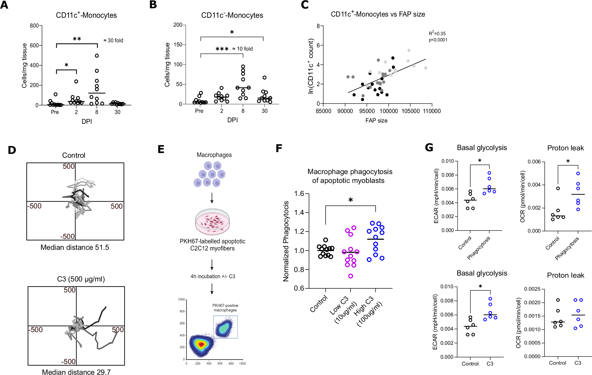
Fig. 4: Complement factor C3 and monocyte/macrophages in muscle regeneration.

A, B Tissue content of CD11c + -Monocytes/macrophages increased in the early phase of regeneration whereas CD11c- -Monocytes/macrophage content increased later in regeneration (n = 10, biological replicates). * = p < 0.05. ** = p < 0.01. *** = p < 0.001 (one-way ANOVA with Dunnett’s test to correct for multiple comparisons). C Association between fibro-adipogenic progenitor (FAP) size and CD11c + -monocyte/macrophage count indicates that tissue content of pro-inflammatory monocytes partly depends on FAP size (Linear regression with an F-test for difference from zero). D C3 protein decrease migration of monocytes. E Schematic illustration of macrophage phagocytosis experiment using apoptotic fluorescent labeled C2C12 myoblasts and flow cytometry (Created in BioRender. Farup, J. (2025) https://BioRender.com/nx0h3j0). F Macrophage phagocytosis of apoptotic myoblasts showed that presence of C3 protein increases phagocytic activity (n = 12, biological replicates, one-way ANOVA with Dunnett’s test to correct for multiple comparisons). G Macrophage basal glycolysis and proton leak was increased with C3 mediated phagocytosis but C3 alone also increased basal glycolysis indicating a role for metabolic priming with C3 (* = p < 0.05, n = 6, biological replicates, paired, two-sided t-test).