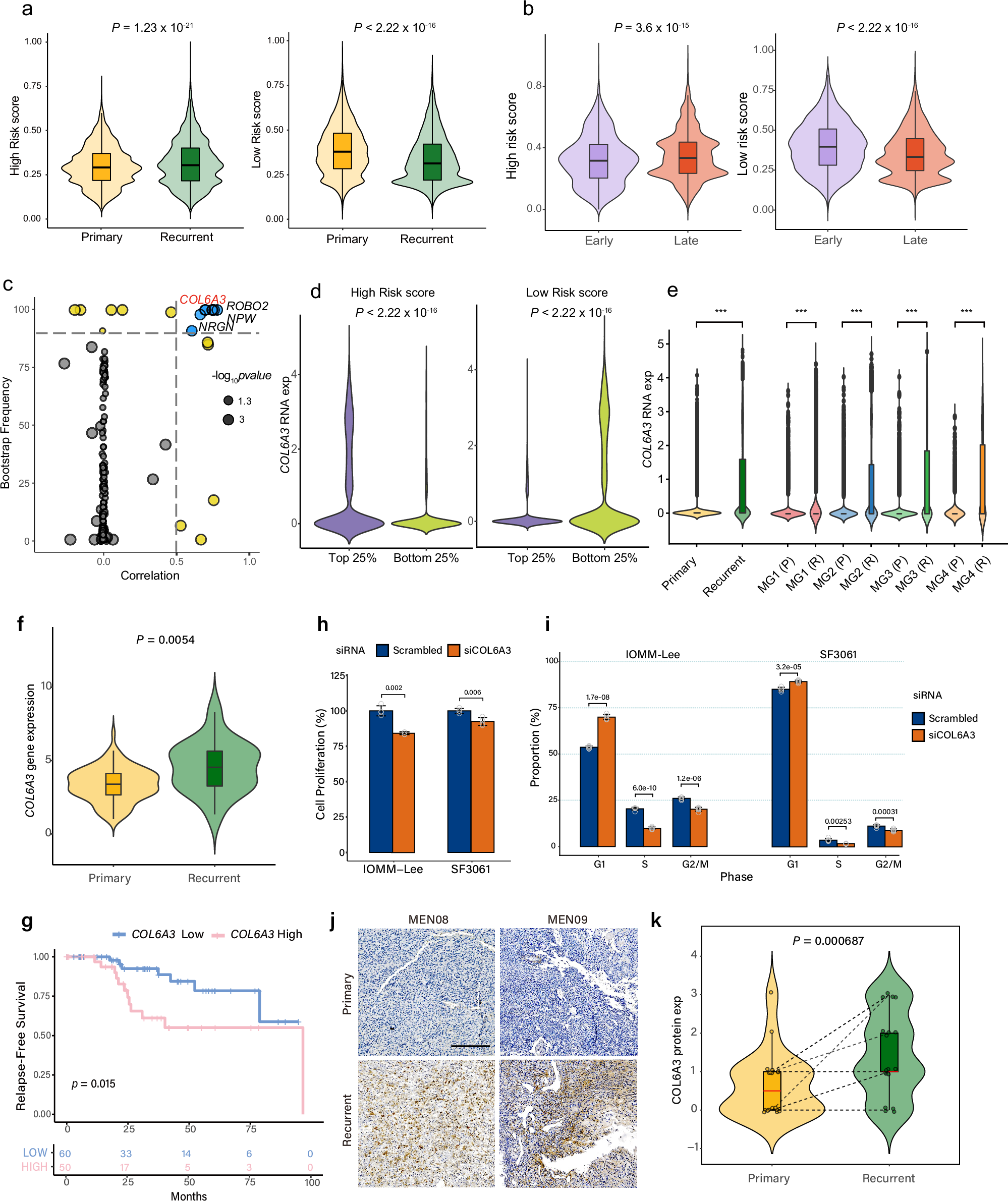
Fig. 3: Risk signature analysis of primary and recurrent tumor cells identified COL6A3 as a driver of risk vulnerability.
From: Single-cell analysis reveals a longitudinal trajectory of meningioma evolution and heterogeneity

a Risk score (“high-risk” and “low-risk”) comparison between primary and recurrent meningioma tumor cells (n = 37,460). Box plots show the median, interquartile range, and 1.5 × IQR whiskers; outliers are shown as individual points. Statistical significance was assessed using the two-sided Wilcoxon rank-sum test. Source data are provided as a Source Data file. b Comparison of higher risk score (left) and lower risk score (right) in primary tumor cells categorized by early and late latent time groups (n = 5,733). Box plots show the median, interquartile range, and 1.5 × IQR whiskers; outliers are shown as individual points. Statistical significance was assessed using the two-sided Wilcoxon rank-sum test. Source data are provided as a Source Data file. c Top genes associated with latent time identified through the elastic-net regression model. The x-axis indicates the correlation between gene expression and latent time across individual cells, and the y-axis shows the frequency of selection across 100 bootstrap iterations of the elastic-net model. p-values were calculated by Spearman correlation tests. Source data are provided as a Source Data file. d Expression level of COL6A3 gene according to risk score groups. Each group of tumor cells were selected based on “high-risk” (top) or “low-risk” (bottom) signatures and termed “top 25% tumors” and “bottom 25% tumors” based on their risk signature activities. e Log2 normalized gene expression level of COL6A3 between primary and recurrent tumor cells based on molecular subtype (two-sided Wilcoxon rank-sum test). Asterisks indicate statistical significance: p < 0.0001 (****). f Violin plot showing the comparison of COL6A3 expression levels between primary and recurrent samples in the validation cohort (n = 112 samples). Box plots show the median, interquartile range, and 1.5× IQR whiskers; outliers are shown as individual points. Statistical significance was assessed using the two-sided Wilcoxon rank-sum test. g RFS (Relapse-Free Survival) according to COL6A3 expression level in the validation cohort (n = 110). The “high” group represents patients with COL6A3 expression that’s higher than the threshold determined by the maxstat algorithm, and the “low” group depicts patients with COL6A3 expression lower than the threshold. Source data are provided as a Source Data file. h Bar plot comparing cell proliferation between siRNA-COL6A3 and control in IOMM-Lee and SF3061 meningioma cell lines. Each bar represents the mean of n = 4 biological replicates, and the error bars indicate the standard deviation (SD). Source data are provided as a Source Data file. i Bar plot comparing the cell cycle proportion between siRNA-COL6A3 and control in IOMM-Lee and SF3061 cell lines. Each bar represents the mean of n = 6 biological replicates, and the error bars indicate the standard deviation (SD). Source data are provided as a Source Data file. j IHC staining images of COL6A3 in matched primary (MEN08, MEN09) and recurrent (MEN08, MEN09) meningiomas. Scale bar, 300 μm. k Violin plot showing the paired comparison of COL6A3 protein expression levels between matched primary and recurrent samples through IHC staining. Box plots show the median, interquartile range, and 1.5 × IQR whiskers; outliers are shown as individual points. Statistical significance was assessed using the two-sided Wilcoxon rank-sum test. A total of 18 primary and 18 recurrent samples were analyzed, including 12 matched pairs. Source data are provided as a Source Data file.