Fig. 6: Deletion of USP30 improves mitochondrial metabolism in FAO-deficient hearts.
From: Mitophagy mitigates mitochondrial fatty acid β-oxidation deficient cardiomyopathy

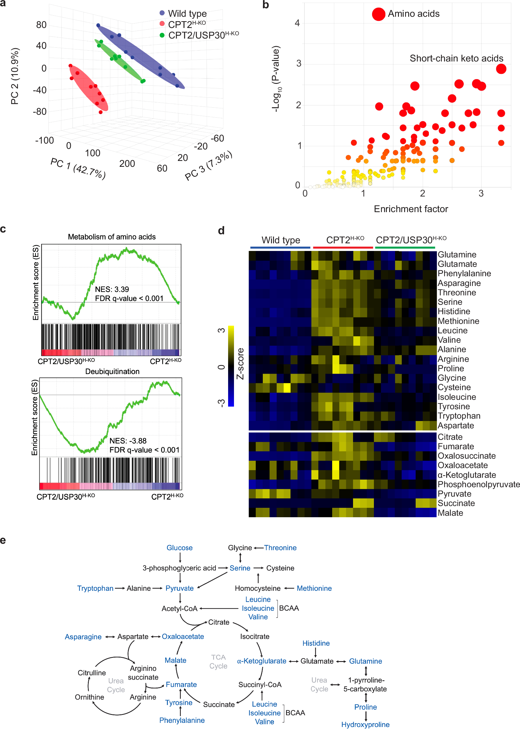
a Total metabolite profiling of mouse hearts derived from wild-type, CPT2H-KO, and CPT2/USP30H-KO mice at 5 weeks of age (n = 3 each) assessed by 3D PCA. b Metabolic pathway activity using the Mummichog algorithm in heart tissue derived from CPT2H-KO, and CPT2/USP30H-KO mice. The P-values (one-sided) were determined by the Mummichog algorithm. c GSEA plot showing altered signatures related to amino acid metabolism and deubiquitination. Gene expression was determined by RNA-seq data from heart samples collected from 5-week-old CPT2H-KO and CPT2/USP30H-KO mice (n = 3). NES denotes the normalized enrichment score. FDR (false discovery rate) < 0.001. d Heat map showing levels of amino acids or TCA cycle intermediates in wild-type, CPT2H-KO, and CPT2/USP30H-KO hearts (n = 3). Metabolite levels in each sample were converted to a fold-change relative to the average metabolite level of the wild-type. Yellow and blue indicate higher and lower levels of metabolites, respectively. e A schematic of amino acid metabolic pathways. The metabolites indicated by blue on the map for amino acid metabolism were significantly down-regulated in CPT2/USP30H-KO hearts compared to CPT2H-KO hearts (n = 3).