Fig. 2: VRN1 controls FLC chromatin dynamics.
From: Cold-induced nucleosome dynamics linked to silencing of Arabidopsis FLC

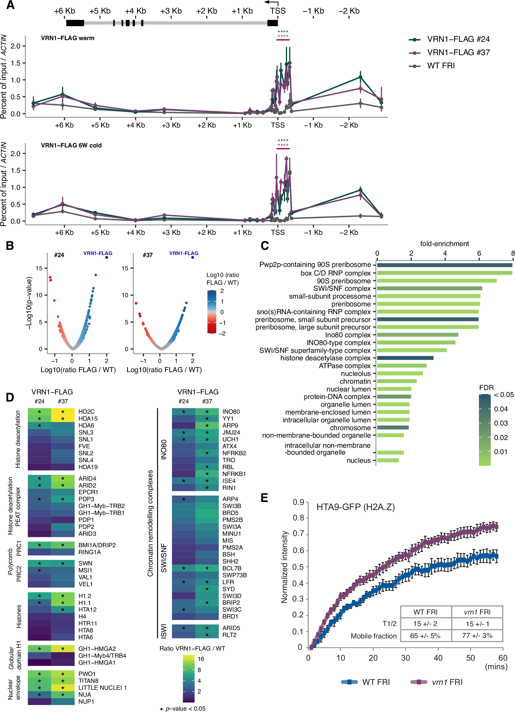
A FLAG ChIP-qPCR levels as percent of input in the VRN1-FLAG vrn1-4 FRI #24 and #37 normalised to ACT7 (AT5G09810) and relative to WT FRI. Seedlings grown at warm temperatures (top panel) or subjected to 6 weeks of cold (6 W cold; bottom panel). Points and error bars show the mean +/− SD, n = 3 biological replicates. ****p-value < 0.0001 from two-tailed Student’s t-test over a region encompassing eight amplicons. Schematic representation of the FLC locus on the top of the plot with exons as black boxes and introns as grey lines. An arrow at the TSS indicates the direction of transcription. B Volcano plot with all proteins identified by mass spectrometry analysis after VRN1-FLAG IP in the VRN1-FLAG vrn1-4 FRI #24 (left) and #37 (right) transgenic seedlings grown at warm temperature. Colour scale indicates the enrichment ratio of FLAG IP in transgenic plants over IP in plants without the VRN1-FLAG transgene (on a logarithmic scale), p-value from two-tailed Student’s t-test. C Gene ontology terms for cellular component (GO:CC) for the proteins from VRN1-FLAG IP-MS for which the enrichment ratio over IP in plants without the VRN1-FLAG transgene was higher than 2-fold and p-value lower or equal to 0.05, in both lines #24 and #37, p-value from Fisher’s Exact test with Bonferroni correction for multiple testing. D Proteins enriched in the VRN1-FLAG IP over IP in plants without the VRN1-FLAG transgene involved in chromatin regulation selected from the GO:CC terms. The colour scale indicates the enrichment levels on a logarithmic scale. *p-value < 0.05 from two-tailed Student’s t-test. E FRAP normalised fluorescence intensity for pHTA9::HTA9-GFP (H2A.Z) in WT FRI and vrn1-4 FRI seedlings grown at warm temperature. Points and error bars show the mean +/− SD, n = 5 biological replicates. The average half-time recovery (T1/2) and percentage of mobile fraction for each genotype are shown.