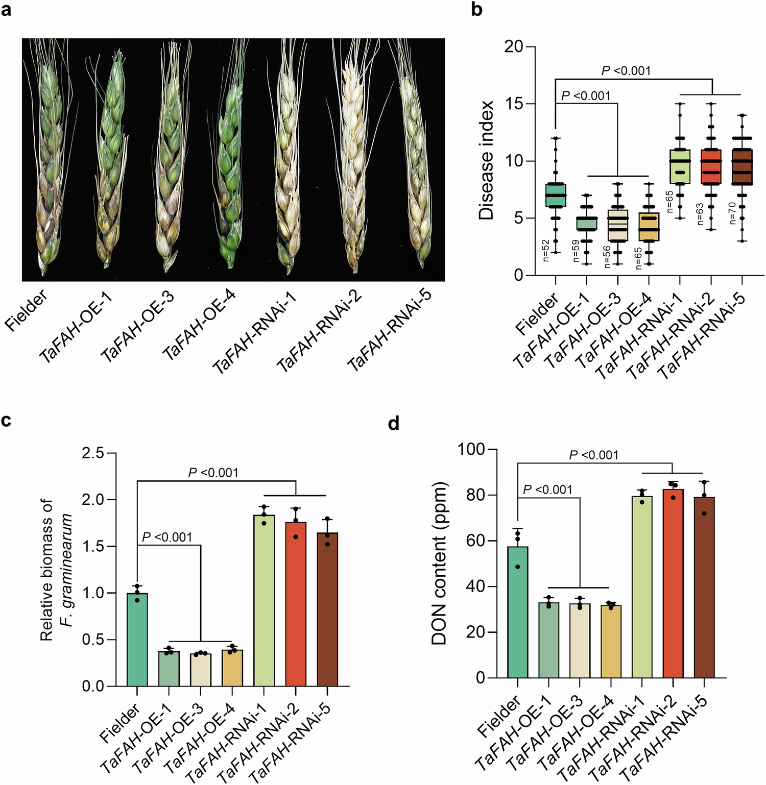
Fig. 5: TaFAH positively regulates wheat resistance to F. graminearum.

a Wheat heads of the cultivar Fielder overexpressing or silencing TaFAH were inoculated with the WT strain, and photos were taken at 14 dpi. b The disease index was determined through three independent trials. In the box plots: center line, median; box, interquartile range; whiskers, 1.5× interquartile range; and point, the disease index for each head. c Fungal biomass assayed by qPCR with DNA isolated from the same set of wheat heads as in (b). d DON levels were quantified in the indicated wheat spikelets. All the data were calculated from three independent replicates and presented as means ± SD (one-way ANOVA test between Fielder and transgenics).