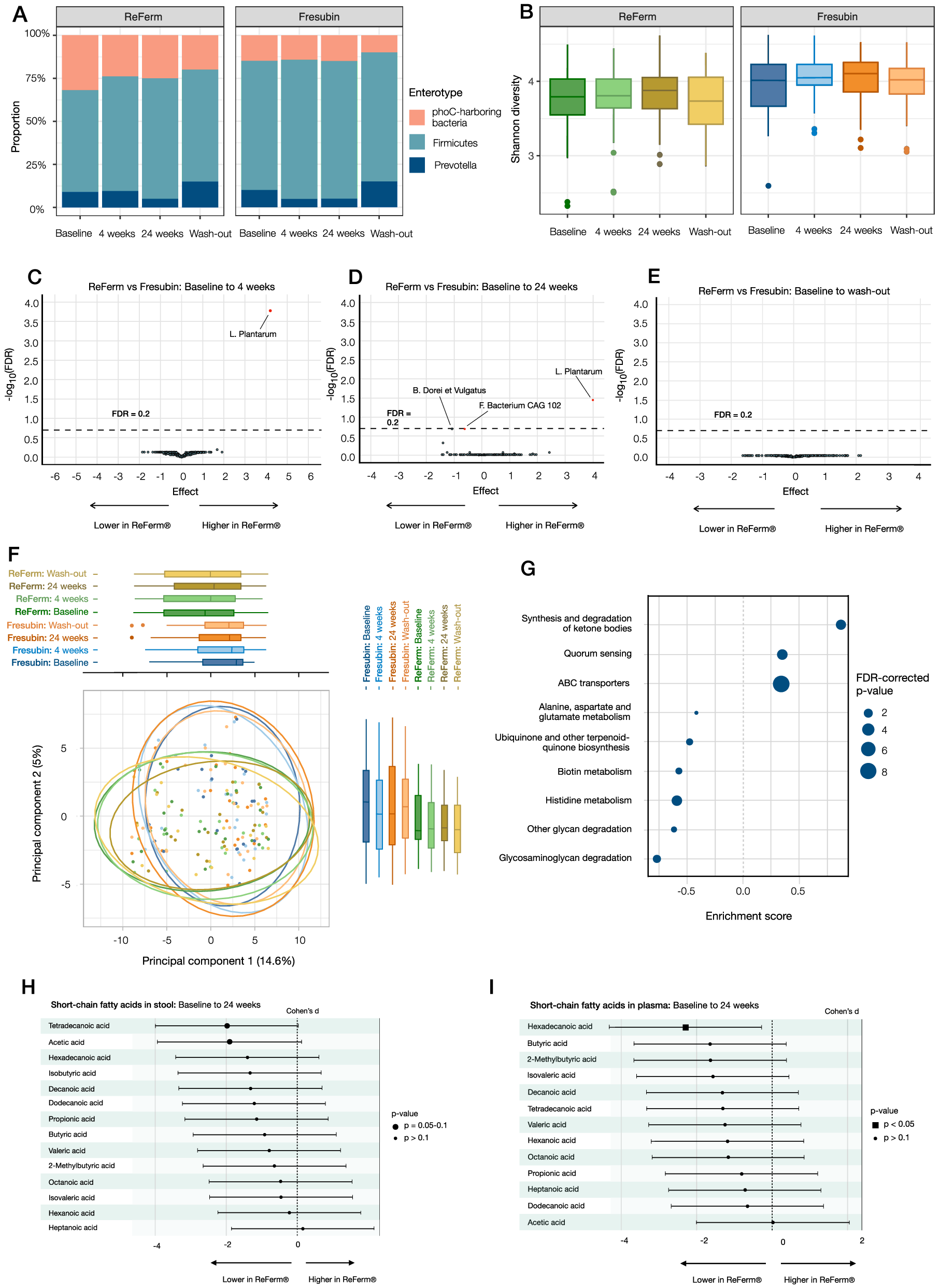
Fig. 3: Treatment effect on the gut microbiome.

A, B Proportions of the fecal bacterial composition (enterotype level, dark blue = Prevotella, light blue = Firmicutes, pink = Bacteroides/Phocaeicola) and diversity (Shannon diversity) at baseline (dark green, n = 41), after 4 weeks (light green, n = 42) and 24 weeks of treatment (brown, n = 40) and after a “wash-out” period 6–8 weeks after last day of treatment (yellow, n = 40). C–E Volcano plots of changes in the abundance of microbial species at the strain level during the trial. Changes are calculated as changes between the groups from baseline to the specific time points. F Principal component plot of the gut microbiome composition during the trial showing minimal changes within each treatment group, dark blue = Fresubin® baseline (n = 20), light blue = Fresubin® 4 weeks (n = 21), dark orange = Fresubin® 24 weeks (n = 20), light orange = Fresubin® after washout (n = 20), dark green = ReFerm® baseline (n = 22), light green = ReFerm® 4 weeks (n = 21), brown = ReFerm® 24 weeks (n = 20), yellow = ReFerm® after washout (n = 20). G Pathway enrichment analysis of gut microbial pathways that significantly change in the group treated with ReFerm® from baseline to 24 weeks. The analysis was performed using the GSEA function in the clusterprofiler package, which applies a one-sided test to assess whether pathways are significantly enriched in either direction. Cohen’s d effect sizes were used as the ranking metric for each feature. KEGG pathways with p values of <0.1 before correction for multiple testing are shown. H, I Forest plot of Cohen’s d estimates of changes in short-chain fatty acid levels in stool (n = 38) and plasma (n = 39) from baseline to 24 weeks. Estimates were derived from a within-group analysis and were estimated using a general linear model, with Cohen’s d used to standardize effect sizes. Adjustments for multiple testing were applied, and error bars represent 95% confidence intervals. Box plots show the distribution of data with the center line representing the median (50th percentile). The box bounds indicate the interquartile range (IQR; 25th to 75th percentile), while the whiskers extend to the smallest and largest values within 1.5 × IQR. Data points beyond the whiskers are plotted as outliers. Source data are provided as a Source Data file.