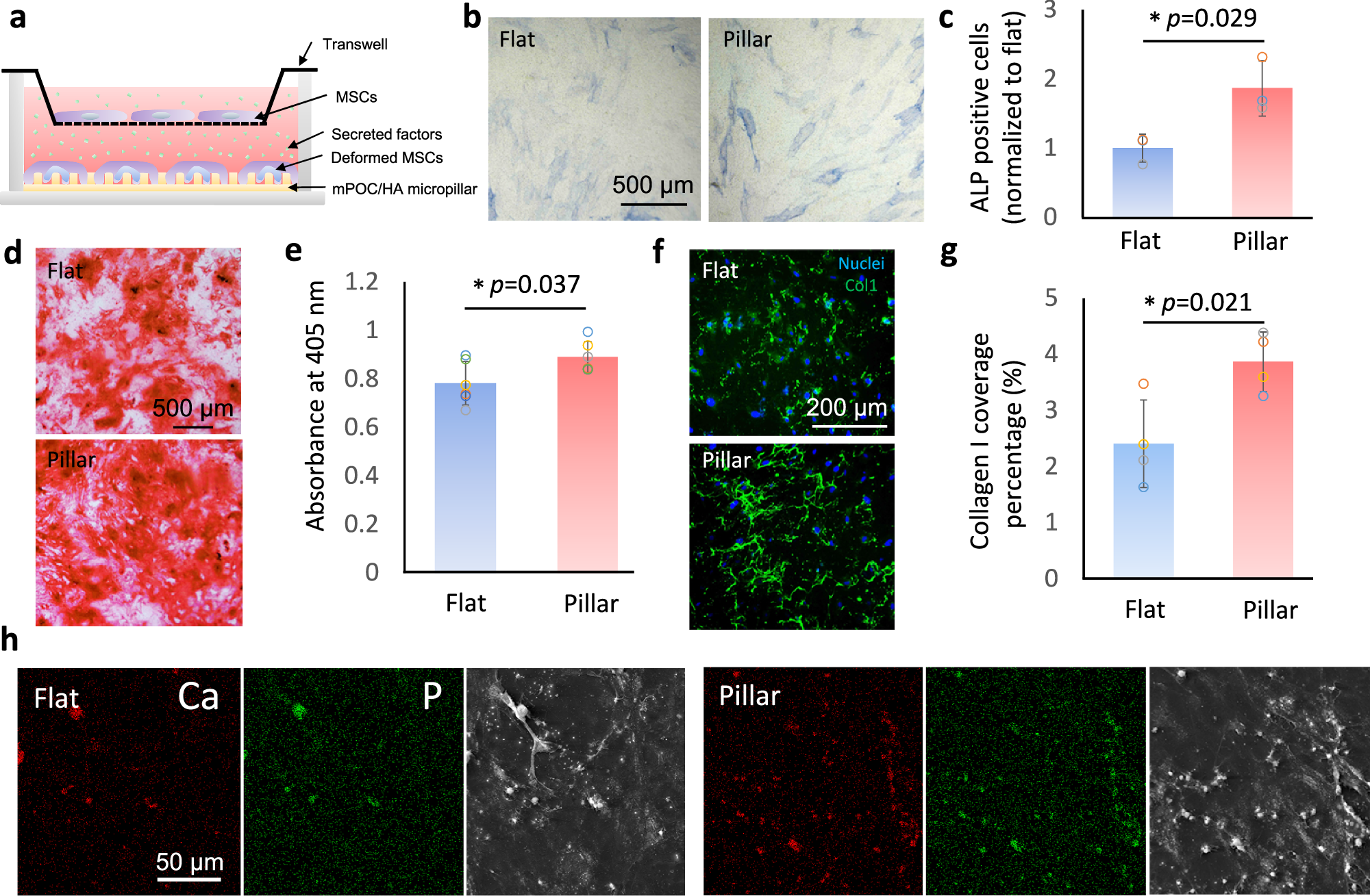
Fig. 4: The paracrine effect of cells with/without nuclear deformation tested through transwell assay.

a Schematic illustration of the experiment setup. b ALP staining and (c). quantification of ALP-positive cells on transwell membrane incubated with undeformed and deformed MSCs (n = 3 biological replicates). d ARS staining and e. quantification of cells on transwell membrane incubated with undeformed and deformed MSCs (n = 6 biological replicates). (f) Immunofluorescence staining images of collagen in the ECM of cells on the transwell membrane incubated with undeformed and deformed MSCs. g The coverage of collagen was analyzed according to the staining images (n = 4 biological replicates). h EDS images showing Ca, P, and SEM images of cells on the transwell membrane incubated with undeformed and deformed MSCs. Data are presented as mean ± SD. Values from two groups were compared using a non-paired Student’s t-test (two-sided). Source data is provided as a Source Data file.