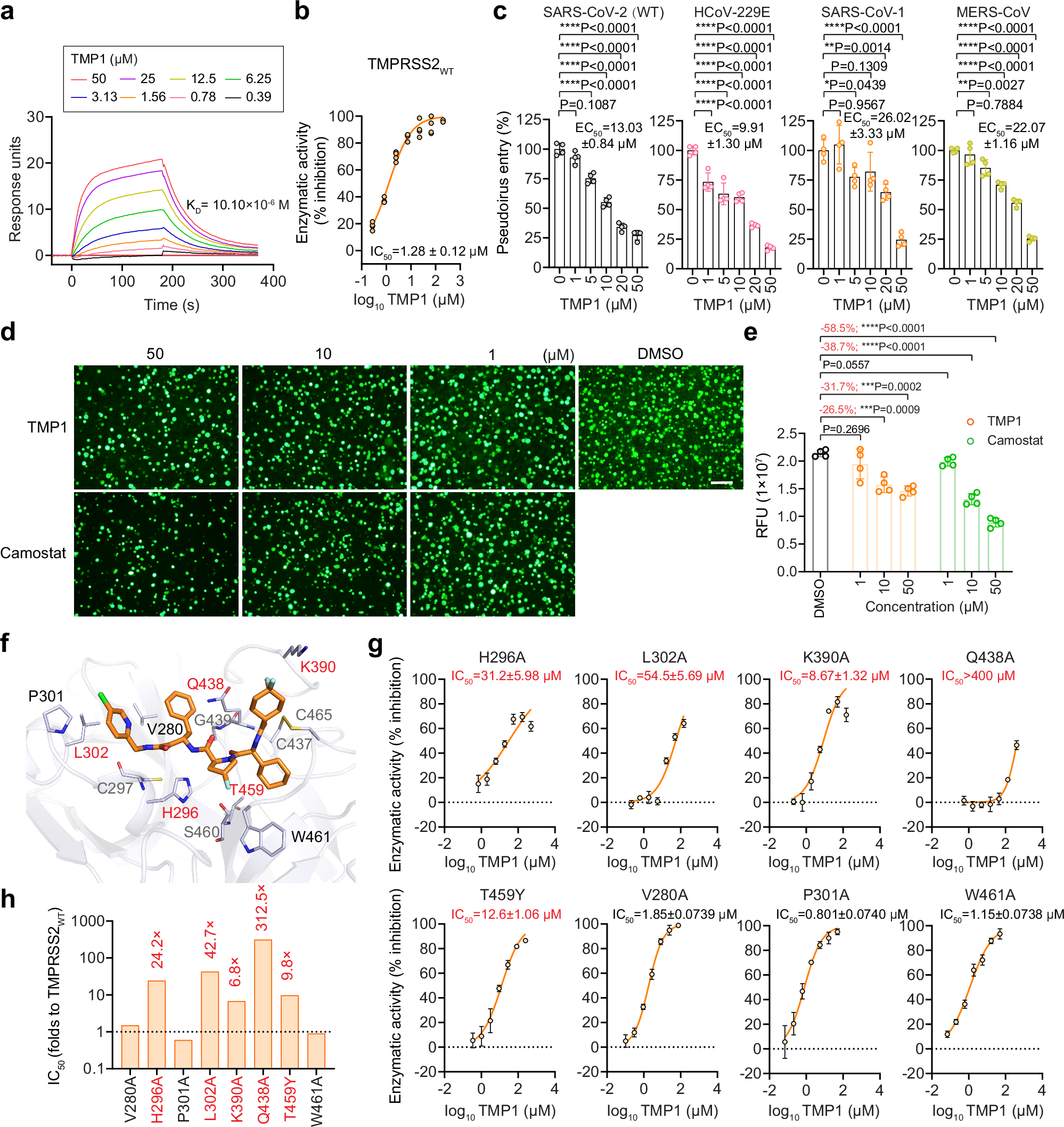
Fig. 5: Specific inhibition of TMP1 against TMPRSS2 enzymatic activity and TMPRSS2-dependent pseudovirus entry.
From: An orally available Mpro/TMPRSS2 bispecific inhibitor with potent anti-coronavirus efficacy in vivo

a Surface plasmon resonance (SPR) analysis of TMP1 with TMPRSS2. b Enzymatic activity of recombinant TMPRSS2 with TMP1 treatment (n = 4). c Inhibition of pseudovirus entry carrying different human coronavirus spikes by TMP1 treatment (n = 4). d Representative images of TMPRSS2-dependent cell-cell fusion. Scale bar represents 200 µm. e Quantification of the fluorescence signals of cell-cell fusion assays (n = 4) with ImageJ. RFU, relative fluorescence units. f Mode of binding between TMPRSS2 (blue-white) and TMP1 (orange). Key amino acids confirmed by mutagenesis assays (red) and hydrogen bonds (red dashed lines) were shown. g Enzymatic assays with TMPRSS2 mutants carrying key residues located in the TMP1-TMPRSS2 interaction interface (n = 4). h Fold change of change in IC50 of TMP1 against TMPRSS2 mutants compared with wildtype TMPRSS2. Each data point represents one biological repeat. Data represents mean ± SD from the indicated number of biological repeats. Statistical significances were determined using one way-ANOVA with Dunnett’s multiple comparisons test (c) and (e). Data were obtained from three independent experiments. * represented p < 0.05 and ** represented p < 0.01, *** represented p < 0.001, **** represented p < 0.0001.