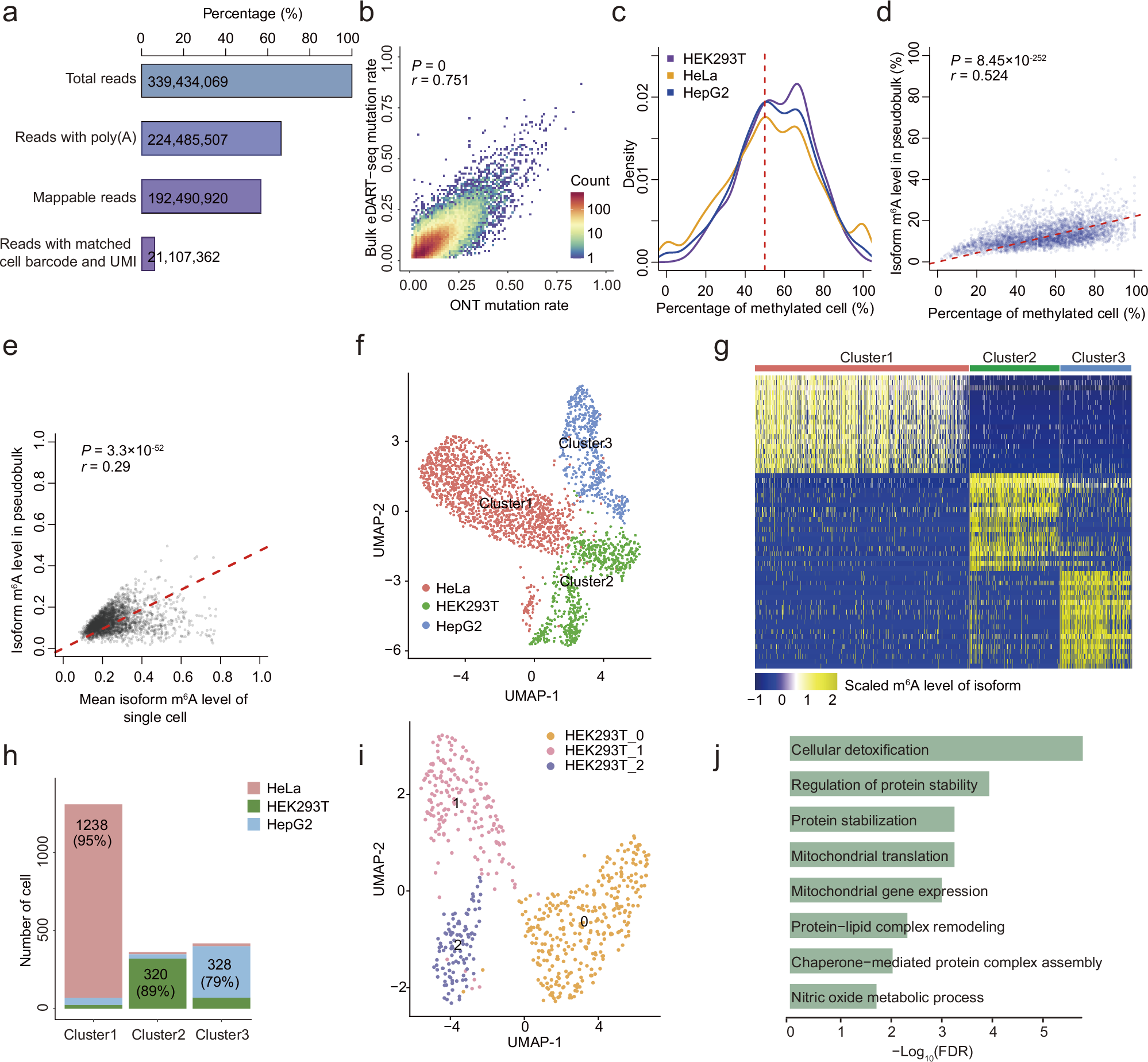
Fig. 3: Single-cell and isoform level characterization of m6A.
From: Isoform characterization of m6A in single cells identifies its role in RNA surveillance

a Bar plot showing the proportion of remaining single-cell long-reads after step-by-step filtering. b Scatter plot demonstrating the correlation of C-to-U mutation rate between bulk eDART-seq and pseudobulk of ONT single-cell reads in HeLa (n = 51,184). Pearson correlation coefficient and P value based on a two-tailed t-test were shown. c Distributions of the percentage of cells with m6A methylation on each isoform in HeLa, HepG2, and HEK293T cells. The methylated cell refers to the cell with at least one C-to-U mutation in the specific transcript. d Scatter plot demonstrating the correlation between the m6A methylation level of pseudobulk and the percentage of methylated cells for each isoform (n = 3576) in ONT single-cell data of HeLa cells. Pearson correlation coefficient and P value based on a two-tailed t test were shown. e Scatter plot demonstrating the correlation between the m6A methylation level of pseudobulk and the average m6A methylation levels of single cells for each isoform (n = 2592) in ONT single-cell data of HeLa cells. Pearson correlation coefficient and P value based on a two-tailed t test were shown. f UMAP visualization of all cells clustered by isoform m6A levels in ONT single-cell data. g Heatmap of normalized m6A methylation levels for top 20 differentially methylated marker transcripts for each isoform m6A level classified cell cluster. h Stacked bar plot showing the percentages of cell types for each isoform m6A level classified cell cluster. The number of cells for the major cell type of each cluster is indicated in the corresponding area. i UMAP visualization of all HEK293T cells clustered by isoform m6A levels in ONT single cell data. j Top gene ontologies of HEK293T cluster2 (HEK293T_2) specifically expressed genes. Source data are provided as a Source Data file.