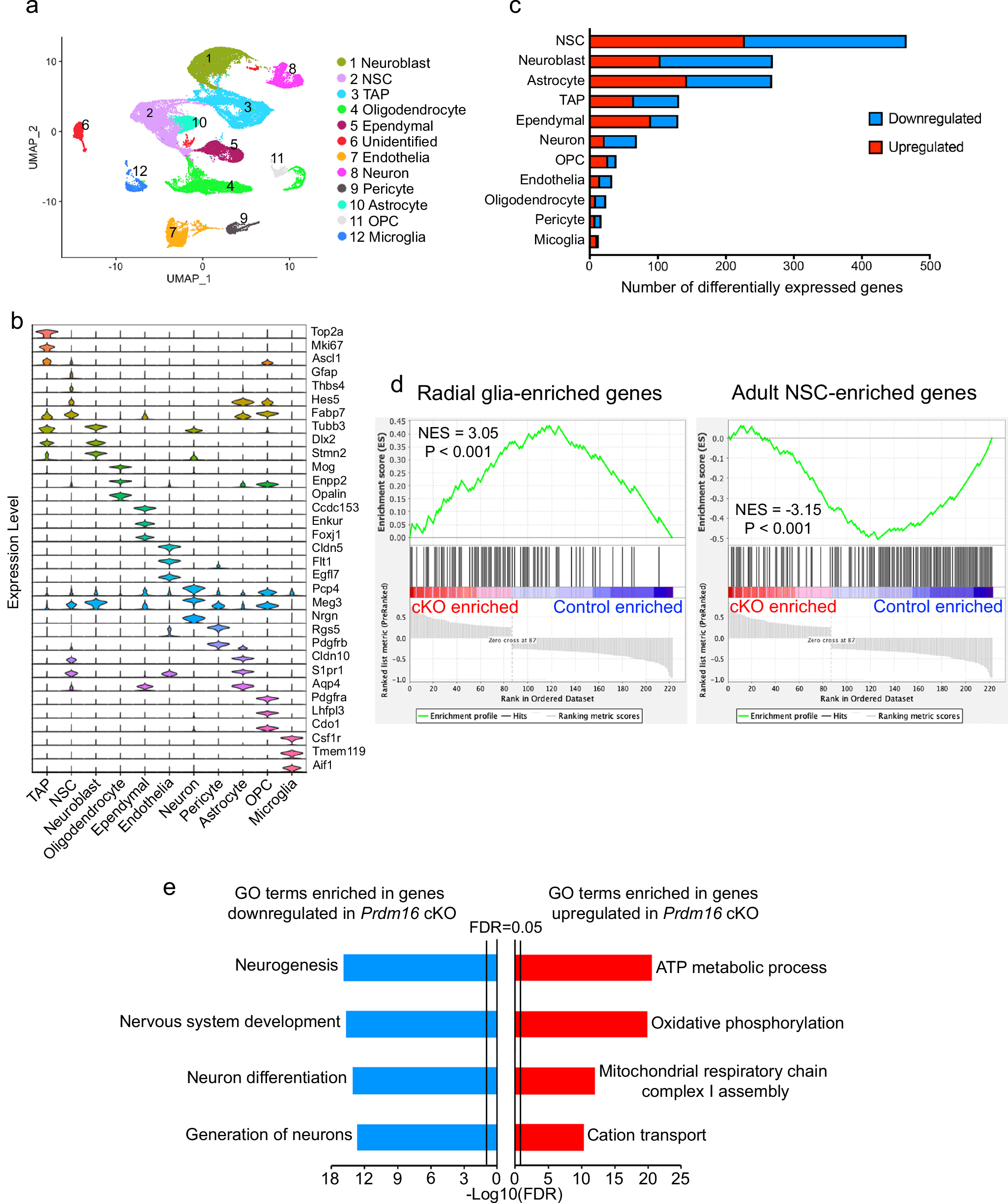
Fig. 4: ScRNAseq analysis reveals enrichment of radial glia gene signature in NSCs from juvenile Prdm16 cKO mice.
From: Prdm16 regulates the postnatal fate of embryonic radial glia via Vcam1-dependent mechanisms

a V-SVZs from one-month-old mice were used for scRNAseq. UMAP of scRNAseq data. Major cell clusters were identified and color-coded. b Expression of cell-type markers by the major cell types. c The numbers of differentially expressed genes in each cell type. d Prdm16 cKO NSCs upregulated the expression of embryonic radial glia-enriched genes and downregulated the expression of adult NSCs-enriched genes. NES normalized enrichment score. one-sided Kolmogorov–Smirnov (K–S)-like test. In GSEA, the enrichment score is calculated by “walking down” a ranked list of genes, adding a value to a running sum when a gene belongs to the gene set being tested, and subtracting a value when it does not; the final enrichment score is the maximum deviation from zero encountered during this process, essentially reflecting how concentrated the gene from the gene set are at either the top or bottom of the ranked list74,75. In the left panel, a positive enrichment score indicates that radial glia genes are enriched in the gene set containing genes upregulated in Prdm16 cKO mice. In the right panel, a negative enrichment score indicates that adult NSC genes are enriched in the gene set containing genes downregulated in Prdm16 cKO mice. The black bars in the middle panel represent individual genes. In the left panel, concentration of black bars on the left indicates that radial glia genes are enriched in the gene set containing genes upregulated in Prdm16 cKO mice. In the right panel, concentration of black bars on the right indicates that adult NSC genes are enriched in the gene set containing genes downregulated in Prdm16 cKO mice. e Selected GO terms enriched in genes up and downregulated in Prdm16 cKO NSCs compared with controls.