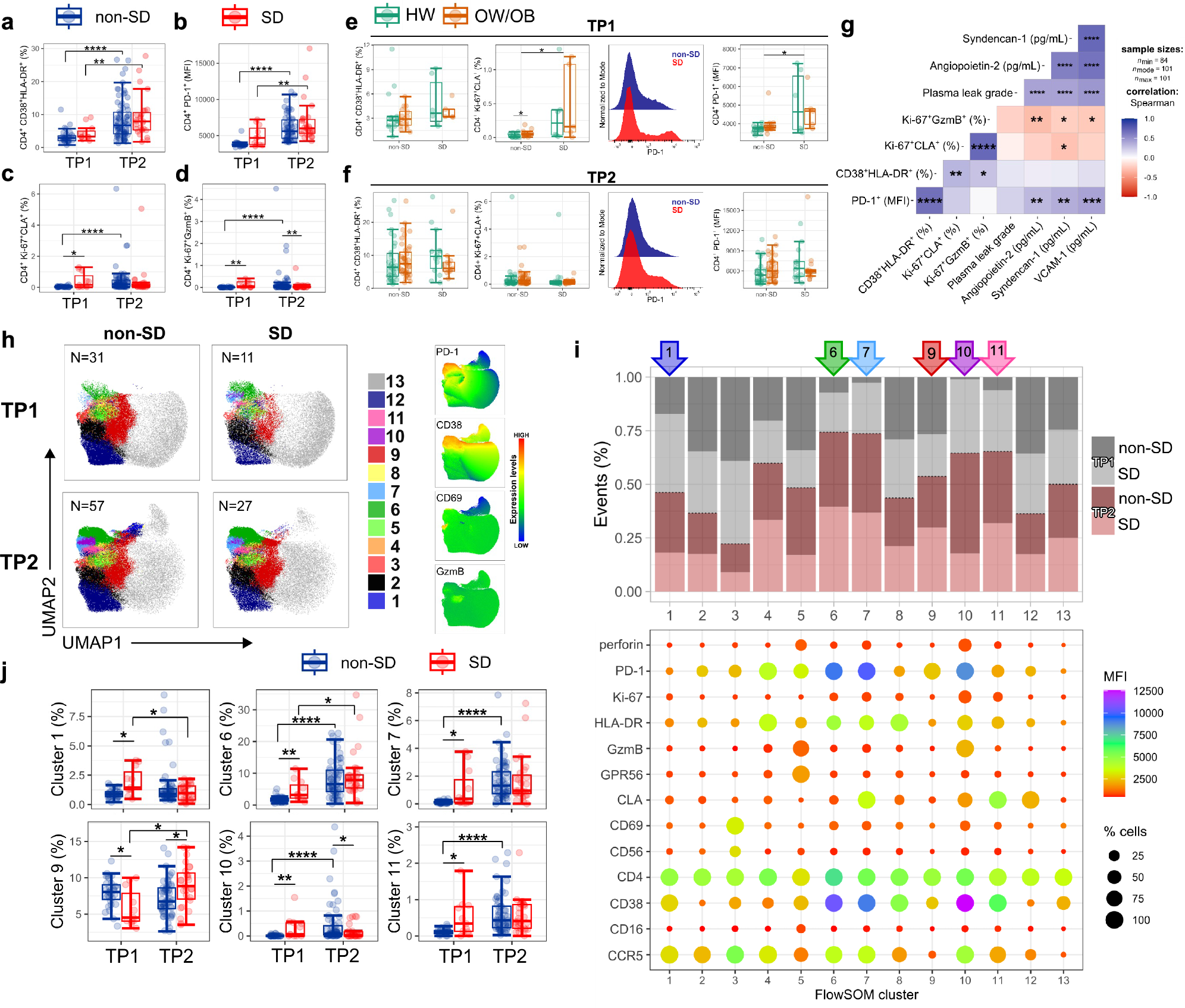
Fig. 2: Increased PD-1+ CD4+ T-cells in SD.

a Percentage of CD4+ T-cells co-expressing CD38 and HLA-DR. b PD-1 expression in CD4+ T-cells expressed as Median Fluorescence Intensity (MFI). c, d Percentage of CD4+ T-cells co-expressing Ki-67 and CLA (c) and Ki-67 and GzmB (d). e, f Percentages of CD38+ HLA-DR+ and Ki67+ CLA+ CD4+ T-cells and PD-1 MFI levels in CD4+ T-cells at TP1 (e) and TP2 (f). a–f TP1, N = 42; TP2: N = 104. PD-1 staining is shown for two representative patients with non-severe dengue (non-SD) or severe dengue (SD). Data for patients with non-severe dengue (non-SD), severe dengue (SD), healthy weight (HW) and overweight/obesity (OW/OB) are shown in blue, red, green and orange circles, respectively. g Correlation of CD4+ T-cell subsets with clinical parameters/biomarkers at TP2 (N = 104), using Spearman’s rank correlation test with FDR correction. h UMAP plots with FlowSOM clusters (1, 6, 7, 9–11) visualised in non-SD and SD patient groups at TP1 (N = 42) and TP2 (N = 84) and expression levels of PD-1, CD38, CD69, and GzmB. i Stacked bar chart showing the frequency (y-axis) of each cluster in the patient groups with the bubble graph representing MFI levels (colour scale) and cell frequencies (size). The clusters are indicated on the x-axis; arrows highlight selected clusters on the top of the graph. j Frequency of the FlowSOM clusters showed in (h, i) (1, 6, 7, 9–11) at TP1 (N = 42) and TP2 (N = 84) within non-SD and SD patient groups. The middle line in each box represents the median with IQR. Error bars represent max/min value ± 1.5*IQR. *p < 0.05; **p < 0.01; ***p < 0.001; ****p < 0.0001 calculated by one-way ANOVA with Benjamini–Hochberg correction. Source data are provided as a Source Data file.