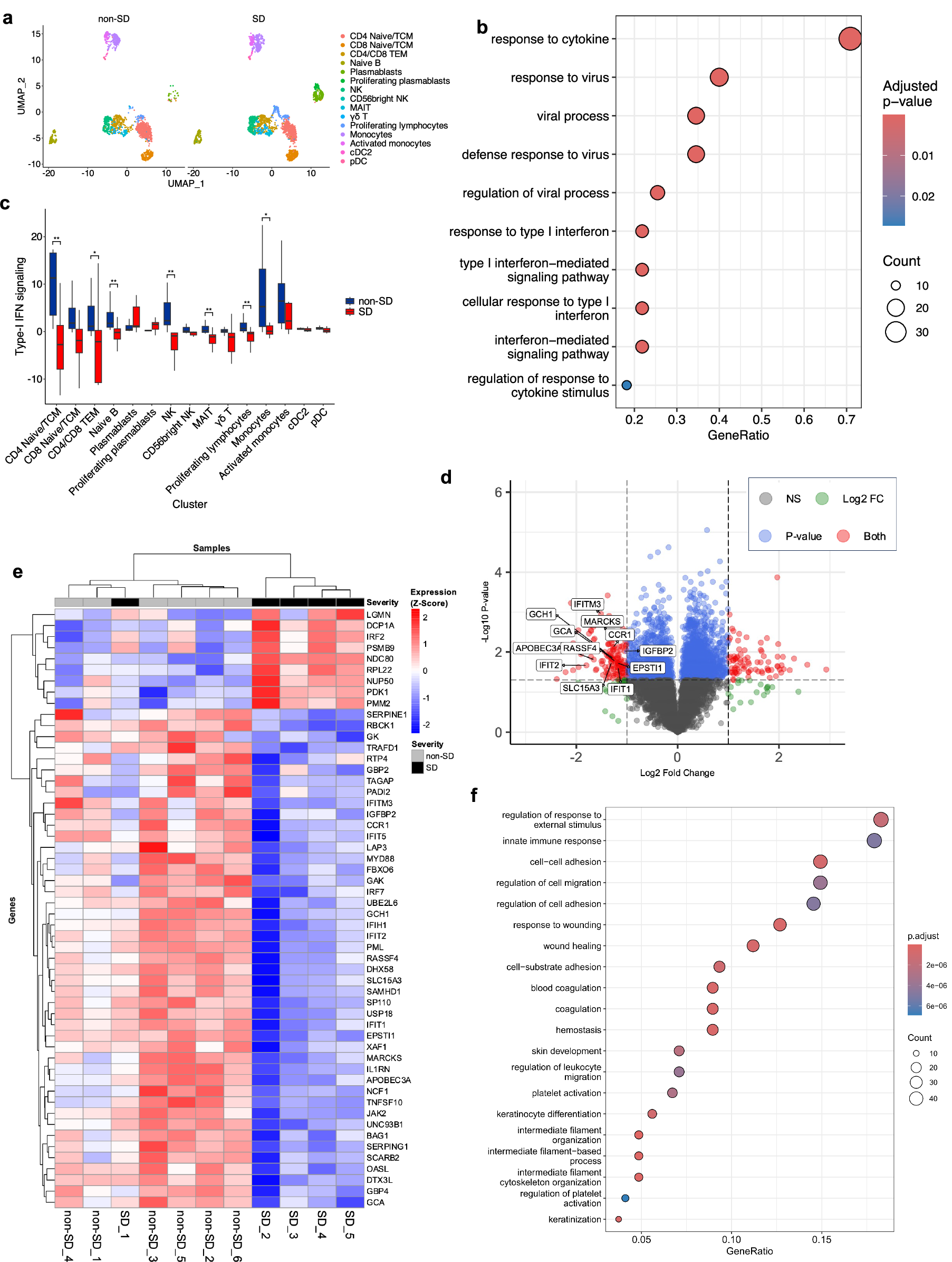
Fig. 7: Impaired type-I IFN responses in SD.

ScRNA-seq (BD Rhapsody) analyses of PBMCs from 24 patients with non-severe dengue (non-SD; N = 12) and severe dengue (SD; N = 12) are shown in (a–c). a UMAP showing the manually gated immune cells coloured by cell types. b Gene Ontology (GO) Over-representation analysis of genes significantly downregulated (all cell types combined) in SD vs non-SD patients. P-values were adjusted for multiple comparisons using the Benjamini–Hochberg method. c Type-I IFN signalling module scores are shown for the different cell types. Single-cell scores were generated using genes from the “type I interferon-mediated signalling pathway” GO term (GO:0060337). Scores were summed for cells from an individual patient and cell type. Box plots show the median (line) and interquartile range (box). The lower and upper whiskers extend to the smallest and largest values within 1.5 times the interquartile range from the first and third quartiles, respectively. Two-sided Wilcoxon rank-sum test with Benjamini–Hochberg correction for multiple comparisons. *p < 0.05, **p < 0.01. d–f TMT mass spectrometry proteomics analyses is shown for PBMCs from 11 patients with non-SD and SD (N = 6 and 5, respectively). Group comparisons were performed with two-sided Welch’s t-test (unequal variances) between non-SD and SD patients. The p-values were adjusted by the permutation-based FDR procedure implemented in Perseus v2.0.7.0 (default setting). d Volcano plot showing the differentially expressed proteins in SD versus non-SD patients. Highlighted are interferon-stimulated gene (ISG) products with adjusted p < 0.05, log2FC < −1 (2-fold decrease). e Heatmap displaying the 54 ISG products that are differentially expressed (adjusted p < 0.05) in SD versus non-SD patients. f GO over-representation analyses of significantly downregulated proteins [adjusted p < 0.05, log2FC < −0.58 (1.5-fold decrease)] in SD vs non-SD patients. In (b and f), Significant non-redundant gene ontology terms and associated Benjamini–Hochberg adjusted p-values are shown. Count = number of differentially expressed genes (DEGs)/proteins associated with each term. GeneRatio = fraction of DEGs in the gene set. Source data are provided as a Source Data file.