Fig. 1: Rats test low-dimensional strategies to infer the task rule.
From: Abstract rule learning promotes cognitive flexibility in complex environments across species

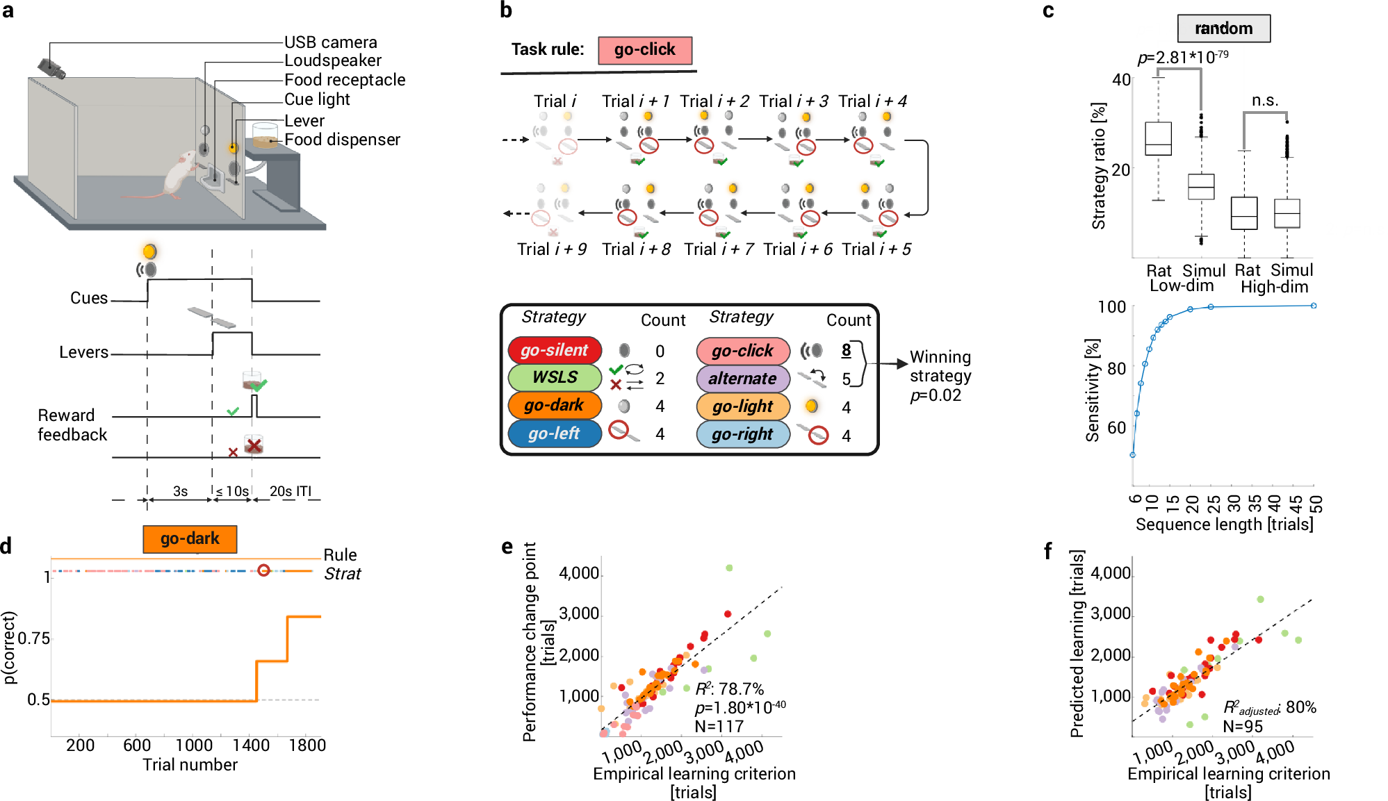
a Each trial starts with the presentation of one auditory and one visual cue. Three seconds later, two levers extend and rats use trial-and-error to learn the correct choice. Depending on the experimental rule, one out of four task features can be relevant for reward. ITI/inter-trial interval. b Top: example of a go-click sequence consisting of eight consecutive trials as detected with the strategy detection algorithm during the task rule go-click (rectangular shape). For each trial, the current sensory input is shown as well as the choice and reward feedback. Bottom: count of trials that are consistent with each strategy (oval-shaped icon). The binomial statistic (Methods) based on this count indicates that the rat followed the strategy go-click. c Validation of the strategy detection algorithm. Top: higher strategy ratio (i.e., the percentage of trials for which a strategy could be detected) for eight low-dimensional strategies in naive rats performing the random rule vs. a random agent (two-sided Mann–Whitney test). In contrast, the strategy ratio for six high-dimensional strategies was not higher than chance (two-sided Mann–Whitney test). There was a significant difference between the ratios for low- vs. high-dimensional strategies (p = 1.46 × 10−27, two-sided Wilcoxon signed rank test). Box plots showing median, 25%–75% percentile, whiskers: 1.5 IQR, and outliers. Bottom: sensitivity of the algorithm was determined using synthetic data (Methods) and depends on sequence length (statistical power >80% for sequence lengths ≥9 trials). d Learning curve of an individual rat. Task rule go-dark (upper solid line) and detected strategy sequences (lower lines) are color-coded, the learning curve is visualized using a sigmoidal model fit to the data, with the steepness of the slope indicating the speed of transition in choice behavior (Supplementary Methods). The empirical learning criterion is marked with a circle. e High correlation between learning criterion and performance change point, each dot is a rat learning one out of seven different rules (Pearson correlation). f A linear regression model shows that several indicators of strategy usage significantly predicted the learning trial (R2adjusted). See Supplementary Tables 5 and 6. Created in BioRender. Böhme, N. (2025) https://BioRender.com/k38n620. Source data are provided as a Source Data file.