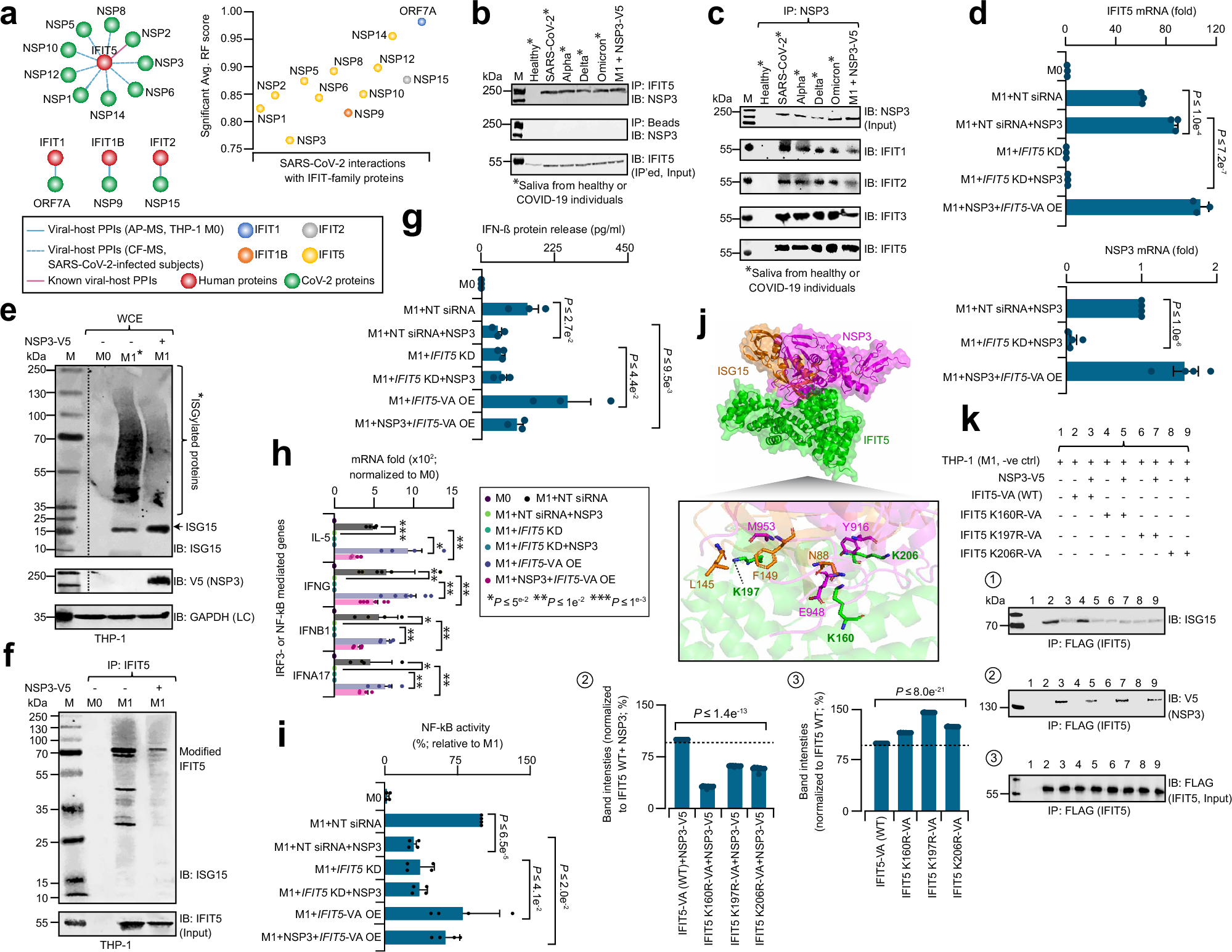
Fig. 6: NSP3 antagonizes IFIT5 to evade innate immunity.

a IFITs targeted by SARS-CoV-2 proteins via known and newly identified interactions by AP-MS (M0 macrophages) and CF-MS (SARS-CoV-2-infected patient saliva). Scatter plot shows SARS-CoV-2 interactions with IFITs (RF > 0.75). IFIT5 (b) or NSP3 (c) IPs from indicated samples were probed with NSP3 or IFIT antibodies. d qRT-PCR of IFIT5 and NSP3 transcripts in IFIT5 knockdown (KD) and non-targeting (NT) siRNA M1 macrophages, with or without NSP3, and in NSP3 M1 cells overexpressing (OE) IFIT5-VA; M0 served as negative control (data are mean ± SEM; n = 3-4 biological replicates; 7.2e−7 ≤ P ≥ 1.0e−4; two-sided paired t-test). e ISG15 IB of WCEs from M1 and NSP3-V5 M1 macrophages shows ISGylation/de-ISGylation; NSP3 and GAPDH (LC) were probed with V5 and LC antibodies. A clearer protein ladder from the same blot is overlaid on the membrane (dashed line). f IFIT5 IPs probed with ISG15 show IFIT5 ISGylation in M1 macrophages, and reduced in NSP3-V5 cells. IFIT5 levels verified by IFIT5 antibody. IFN-β by ELISA (g), IRF3 and NF-κB target gene expression by qRT-PCR (h), and NF-κB activity by ELISA (i) were measured in samples from panel d (data are mean ± SEM; n = 3-6 biological replicates; 6.5e−5 ≤ P ≥ 4.4e−2 or significance with asterisks by one or two-sided paired t-tests). j Structural docking of the ISG15-IFIT5 interface with NSP3 (PDB ID: 6YVA); full data available in Source file. k IPs of wild-type (WT) and mutant IFIT5-VA with or without NSP3-V5 in M1 macrophages were probed using ISG15 (k-1), V5 (NSP3, k-2), and FLAG (IFIT5-VA, k-3) antibodies. Plot k-2 shows NSP3-V5 band intensities (Lanes 3, 5, 7, 9) matched to corresponding IFIT5-FLAG samples, normalized to WT IFIT5-VA transfected with NSP3-V5. Plot k-3 shows IFIT5-FLAG intensities (Lanes 2, 4, 6, 8) for WT and mutants, normalized to WT IFIT5-VA (Lane 2). Data are mean ± SEM (n = 10; 4.6e−24 ≤ P ≥ 8.0e−21; 1.5e−19 ≤ P ≥ 1.4 e−13 by one or two-sided paired t-tests). Representative IBs (n = 2) include molecular weight markers (kDa). Source data are provided as a Source Data file.