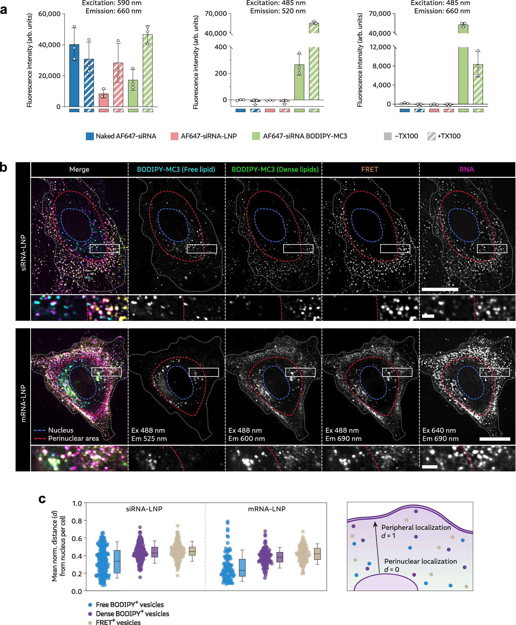
Fig. 5: Fluorescence profiling of BODIPY-MC3 containing LNPs reveals different spatial distribution of intact and disintegrated LNPs.
From: Cellular and biophysical barriers to lipid nanoparticle mediated delivery of RNA to the cytosol

a Fluorescence intensity of naked AF647-siRNA, AF647-siRNA-LNPs and AF647-siRNA BODIPY-MC3 LNPs (all 50 nM RNA concentration) at the indicated excitation/emission wavelengths, measured with a spectrophotometer. Triton-X-100 (TX100, 1% final concentration) was added to disrupt LNPs. Bars show mean ± s.d. of 3 independent experiments (circles). b, c HeLa wildtype cells were incubated with 100 nM AF647-siRNA BODIPY-MC3 LNPs or 1.5 µg mL–1 Cy5-mRNA BODIPY-MC3 LNPs for 1–4 h and imaged using VT-iSIM. b Representative images of cells illustrating spatial distribution differences across channels. White outlines indicate cell borders, red outlines show perinuclear regions, and blue outlines indicate nuclei. Brightness and contrast were adjusted separately for all images. Scale bars, 20 µm; details, 2 μm. c For all free BODIPY-MC3+, redshifted dense BODIPY-MC3+, and FRET+ foci, the distance (d) from the nucleus was quantified and normalized to the inner- and outermost foci in each cell. The mean distance between foci and nucleus per cell was calculated for each channel. Circles are cells. N = 198 and 104 cells for siRNA- and mRNA-LNP, respectively. Boxes are median ± i.q.r.; whiskers are 10–90 percentiles. Data and images are from 2 independent experiments.