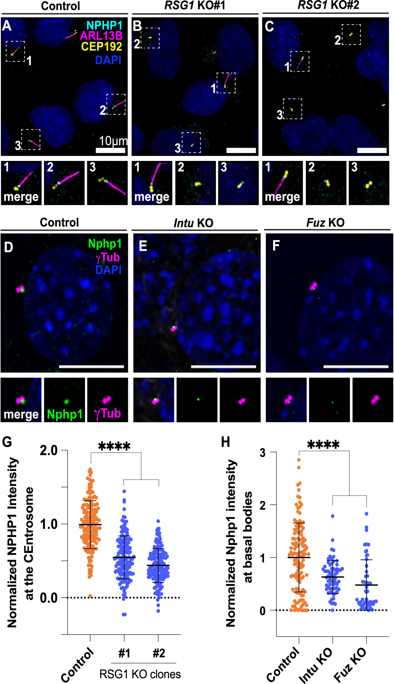
Fig. 10: CPLANE is required for normal recruitment of the transition zone to the basal body.
From: The human ciliopathy protein RSG1 links the CPLANE complex to transition zone architecture

A–C Human RPE1 cells stained for the TZ protein NPHP1, the basal body protein Cep192, and the cilia marker ARL13B. Scale bar = 10 μm. G Graph shows mean ± standard deviation of normalized Nphp1 fluorescence at the transition zone for indicated genotypes. D–F Nphp1(green) fluorescence at basal bodies labeled in tub(magenta) in Intu or Fuz mutant mouse embryo fibroblasts. Scale bar = 10 μm. H Graph shows mean ± standard deviation of normalized Nphp1 fluorescence at the basal body in controls and Intu or Fuz mutants. N > 52 for all conditions. N values and statistics can be found in Supplementary Dataset 3.