Correction to: Nature Communications https://doi.org/10.1038/ncomms10872, published online 7 March 2016
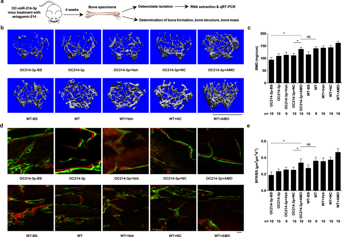
In the version of the article initially published, the microscopic image of ‘WT’ group in Fig. 3h was identical to the image of ‘WT+Veh’ group in Fig. 4d. The microCT image of ‘OC214-3p+Veh’ group in Fig. 4b was chosen from a wrong sample. We confirm that the inadvertent image duplication and misplacement occurred due to improper naming when exporting the original imaging data, which have now been replaced by the correct images in the corresponding figures (see Figs. 1 and 2 below). Raw data for both Figs. 3 and 4 can be accessed at https://doi.org/10.6084/m9.figshare.28915727.v1. The error and corrections do not alter the significance of findings or conclusions of this study. We apologize for any confusion these mistakes may have created.
Fig. 1 Corrected Fig. 3

Fig. 2 Corrected Fig. 4

Author information
Authors and Affiliations
Corresponding authors
Rights and permissions
Open Access This article is licensed under a Creative Commons Attribution 4.0 International License, which permits use, sharing, adaptation, distribution and reproduction in any medium or format, as long as you give appropriate credit to the original author(s) and the source, provide a link to the Creative Commons licence, and indicate if changes were made. The images or other third party material in this article are included in the article’s Creative Commons licence, unless indicated otherwise in a credit line to the material. If material is not included in the article’s Creative Commons licence and your intended use is not permitted by statutory regulation or exceeds the permitted use, you will need to obtain permission directly from the copyright holder. To view a copy of this licence, visit http://creativecommons.org/licenses/by/4.0/.
About this article
Cite this article
Li, D., Liu, J., Guo, B. et al. Author Correction: Osteoclast-derived exosomal miR-214-3p inhibits osteoblastic bone formation. Nat Commun 16, 5348 (2025). https://doi.org/10.1038/s41467-025-61082-9
Published:
Version of record:
DOI: https://doi.org/10.1038/s41467-025-61082-9