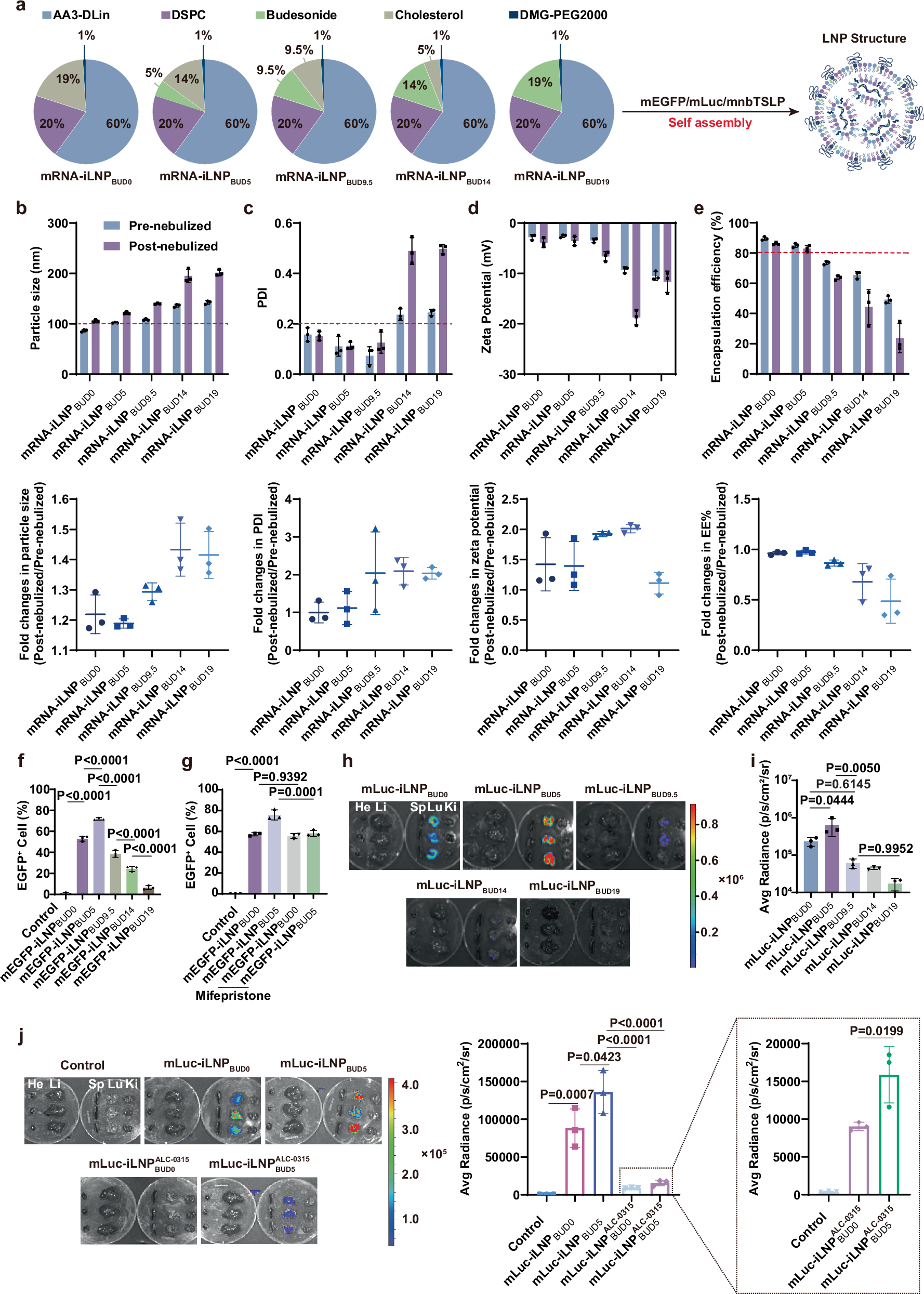
Fig. 2: Preparation and screening of mRNA-iLNPs for aerosolized delivery.

a Schematic diagram of iLNP formulations incorporating the indicated molar ratios of budesonide (0%, 5%, 9.5%, 14%, and 19%). b–e, Particle size (b), PDI (c), zeta potential (d), EE (e) and the corresponding fold changes of the various mRNA-iLNPs before and after nebulization. f Percentage of EGFP-positive BEAS-2B cells after a 6-h incubation with the designated mEGFP-iLNPs, as determined by flow cytometry. g Mifepristone reduces the proportion of EGFP-positive BEAS-2B cells after a 6-h transfection with mEGFP-iLNPBUD5, yet has no effect on cells transfected with mEGFP-iLNPBUD0. Untreated BEAS-2B cells served as control (f, g). h In vivo bioluminescence images of major organs collected from BALB/c mice, 6 h after inhalation of the indicated mLuc-iLNPs. He, Li, Sp, Lu, and Ki represent the heart, liver, spleen, lung, and kidneys, respectively. i Quantification analysis of luciferase signals in mouse lungs using Living Image 4.5 software. j IVIS imaging and quantitative analysis of luminescence signals from the major organs of mice nebulized with AA3-DLin or ALC-0315 containing mLuc-iLNPs. He, Li, Sp, Lu, and Ki represent the heart, liver, spleen, lung, and kidneys, respectively. Results are presented as mean ± s.d, n = 3 biologically independent mice or samples per group (b–j). Significant differences were assessed using a one-way ANOVA with Tukey’s multiple comparisons test (f, g, i, j). P values as indicated. Source data are provided as a Source Data file.