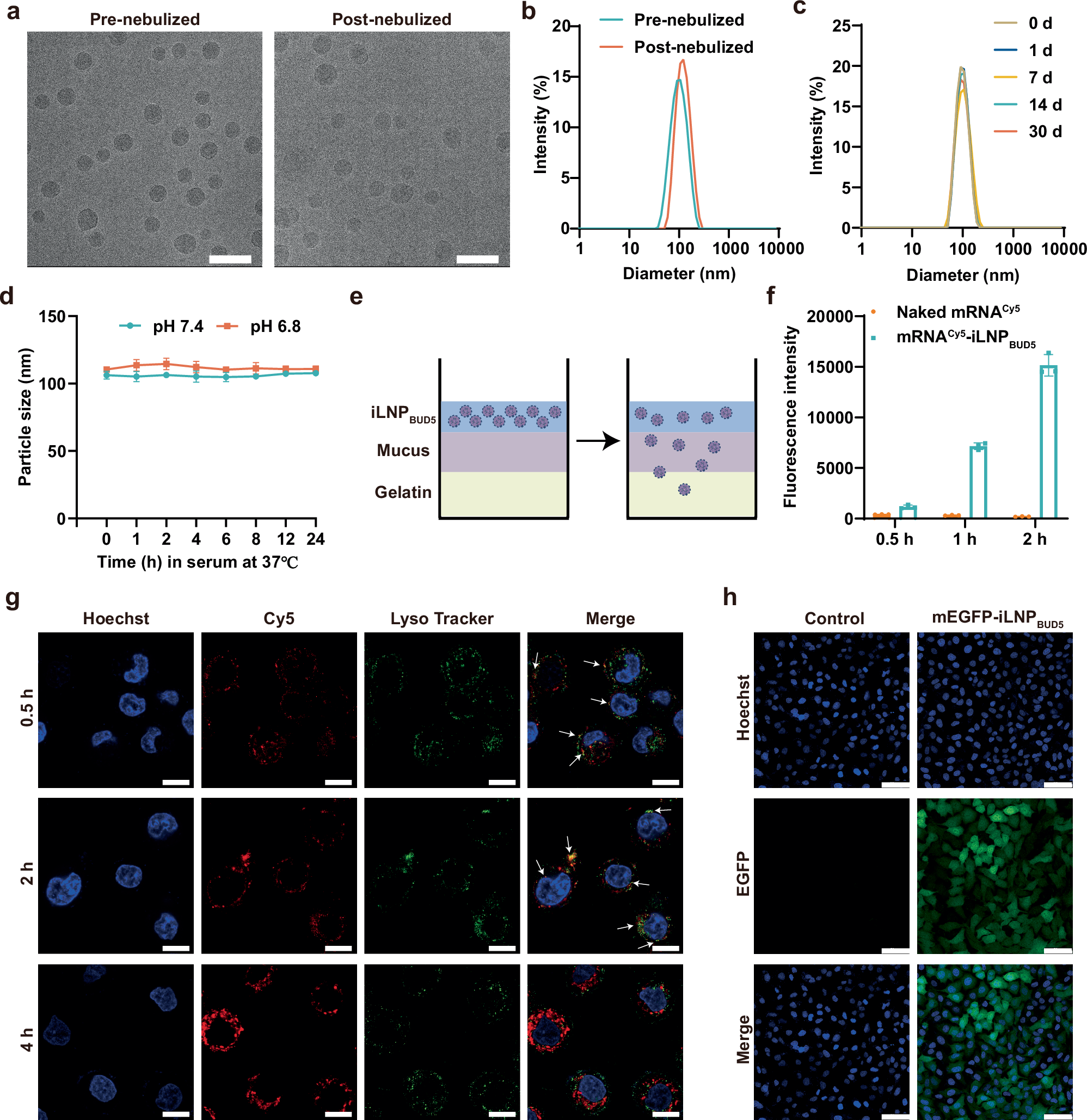
Fig. 3: Characterization of mRNA-iLNPBUD5 for aerosol-based delivery.

a, b Representative Cryo-TEM images (a) and size distribution (b) of mEGFP-iLNPBUD5 before and after nebulization. Scale bars, 100 nm. c Size distribution of mEGFP-iLNPBUD5 at different time points during 30 days of storage at 4 °C. d The particle size of mEGFP-iLNPBUD5 was evaluated at predetermined time intervals during incubation in PBS supplemented with 10% FBS, at pH values of 7.4 or 6.8, and at a temperature of 37 °C. e Illustrative schematic depicting the penetration of iLNPBUD5 through an in vitro mucus model. f Fluorescence intensity profiles of the gelatin layer at different time points following the addition of mRNACy5-iLNPBUD5 and naked mRNACy5 into the artificial mucus model. g Representative LSCM images of 16HBE cells at 0.5, 2, and 4 h after incubation with iLNPBUD5 encapsulating mRNACy5. Blue fluorescence indicates nucleus, red fluorescence indicates mRNACy5, and green fluorescence indicates lysosomes. White arrows indicate the colocalization of lysosomes with mRNACy5. Scale bars, 20 μm. h Representative LSCM images demonstrating EGFP expression in 16HBE cells after 24 h of incubation with mEGFP-iLNPBUD5. Blue and green fluorescence indicates nucleus and EGFP, respectively. Scale bars, 50 μm. Results are presented as mean ± s.d, n = 3 biologically independent samples per group (d, f). Source data are provided as a Source Data file.