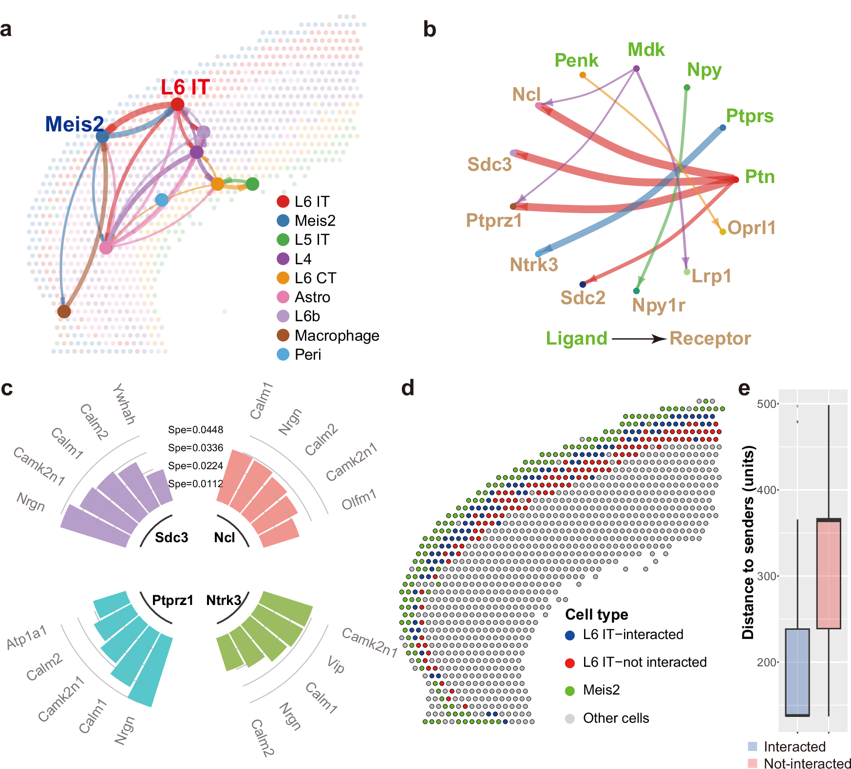
Fig. 7: Application of SigXTalk to the spatially resolved mouse brain dataset.
From: Dissecting crosstalk induced by cell-cell communication using single-cell transcriptomic data

a. The spatial diagram of the CCC strength between cell groups. The node that represents each cell cluster is located on the geometric center of the cells within the cluster. The width of each link represents the pairwise CCC strength; b. The circle plot of signaling LR pairs that target L6 IT cells; c. The cyclized histograms of the top-5 target genes regulated by CCC signals with the highest specificity (Spe); d. The spatial plot of the L6 IT cells subclustered by the interactions with Meis2 cells; e. The box plot of the distance measures from L6 IT cells to the Meis2 cells based on the subclustering results (sample size: 88 interacted spots and 108 not-interacted spots). Boxplot elements: center line, median; box limits, upper and lower quartiles; whiskers, 1.5x interquartile range; points, outliers. Source data are provided as a Source Data file.