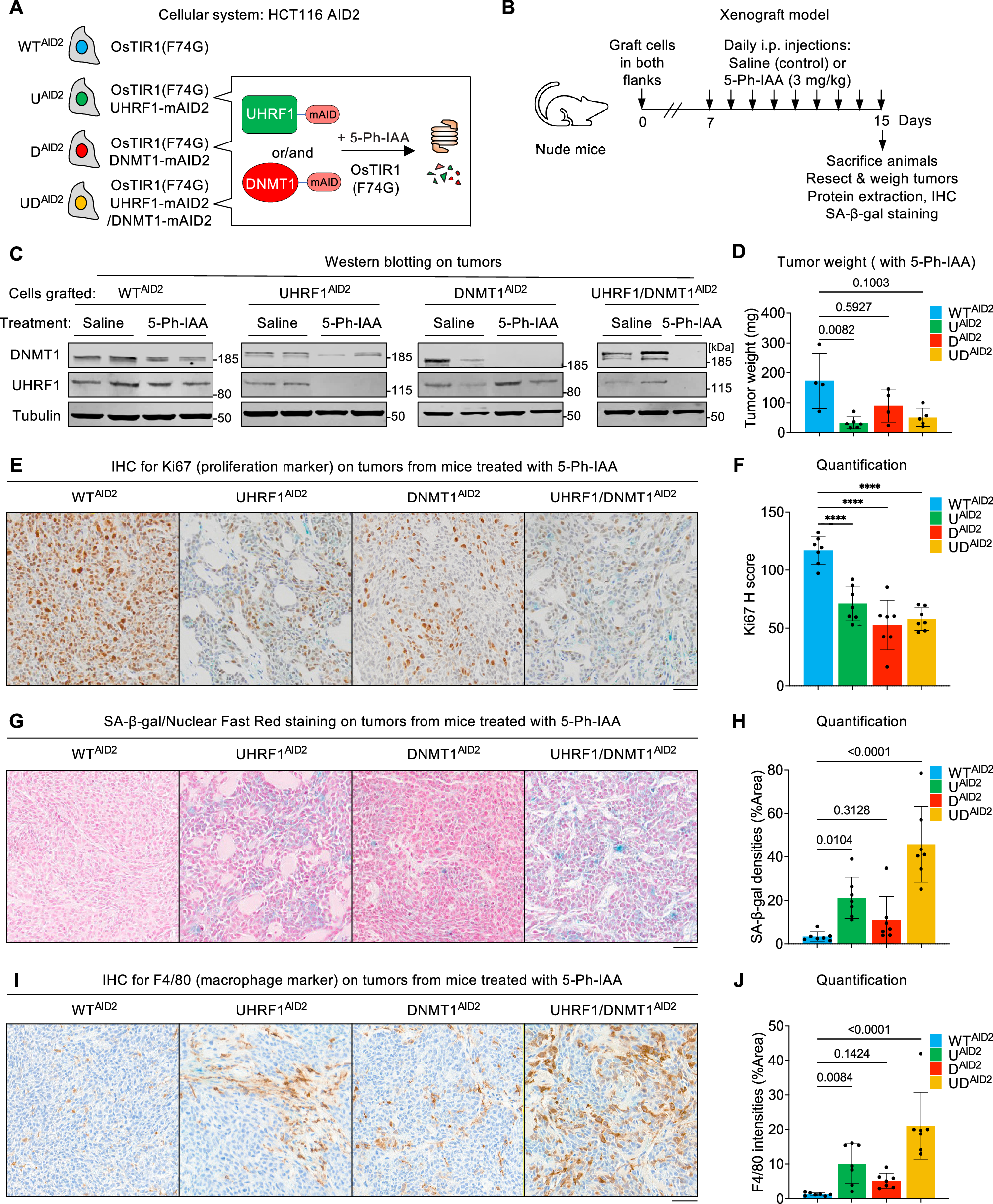
Fig. 6: Senescence caused by loss of DNA methylation also occurs in vivo.
From: DNA methylation protects cancer cells against senescence

A The auxin degron system in HCT116 cells constitutively expressing OsTIR1(F74G). B Scheme of the xenograft experiments. C Western blot validating the degradation of UHRF1 and/or DNMT1 upon 5-Ph-IAA treatment of mice. D Tumor weight in mice treated with 5-Ph-IAA. N = 4 tumors for WTAID2, 6 tumors for UADI2, 4 tumors for DAID2, and 5 tumors for UDAID2. E Immunohistochemistry (IHC) staining of Ki67 in indicated tumors. F Quantification of Ki67 IHC using H score. N = 7 fields of view at 400× original magnification. G Representative images of SA-β-gal staining in indicated tumors. Nuclear Fast Red (NFR) was used for counterstaining. H Quantification of SA-β-gal staining. N = 7 fields of view at 300× original magnification. I IHC staining of F4/80 in indicated tumors. J Quantification of F4/80 IHC. N = 7 fields of view at 400× original magnification. All scale bars are 50 µm. All data are presented as mean ± SD. Data of D, H, J are analyzed by Kruskal–Wallis test and Dunn’s multiple comparison test. Data of F are analyzed by one-way ANOVA and Dunnett’s multiple comparisons test. We use the following convention: ****p < 0.0001. Source data are provided as a Source Data file.